Suppr超能文献

一种 p21-GFP 斑马鱼衰老模型,用于体内快速测试衰老抑制剂。

A p21-GFP zebrafish model of senescence for rapid testing of senolytics in vivo.

机构信息

The Bateson Centre, University of Sheffield, Western Bank, Sheffield, S10 2TH, UK.

Healthy Lifespan Institute, University of Sheffield, Western Bank, Sheffield, S10 2TH, UK.

出版信息

Aging Cell. 2023 Jun;22(6):e13835. doi: 10.1111/acel.13835. Epub 2023 Apr 11.

Abstract

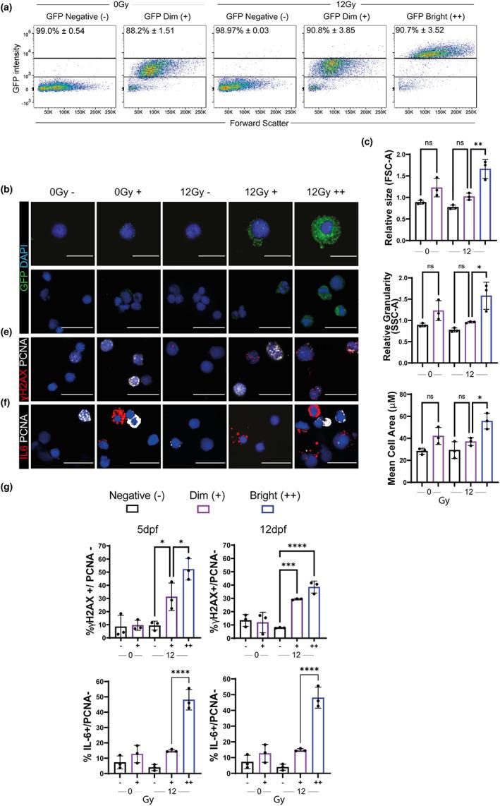
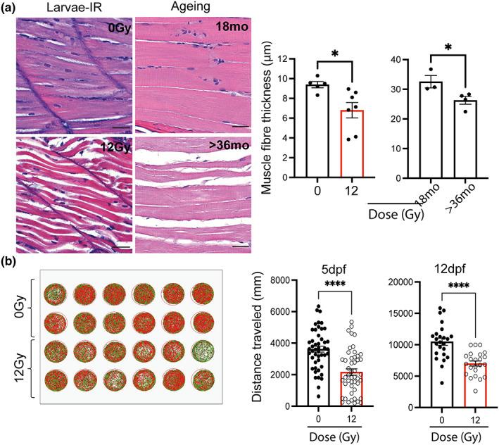
Senescence drives the onset and severity of multiple ageing-associated diseases and frailty. As a result, there has been an increased interest in mechanistic studies and in the search for compounds targeting senescent cells, known as senolytics. Mammalian models are commonly used to test senolytics and generate functional and toxicity data at the level of organs and systems, yet this is expensive and time consuming. Zebrafish share high homology in genes associated with human ageing and disease. They can be genetically modified relatively easily. In larvae, most organs develop within 5 days of fertilisation and are transparent, which allows tracking of fluorescent cells in vivo in real time, testing drug off-target toxicity and assessment of cellular and phenotypic changes. Here, we have generated a transgenic zebrafish line that expresses green fluorescent protein (GFP) under the promoter of a key senescence marker, p21. We show an increase in p21:GFP cells in larvae following exposure to ionising radiation and with natural ageing. p21:GFP cells display other markers of senescence, including senescence-associated β-galactosidase and IL6. The observed increase in senescent cells following irradiation is associated with a reduction in the thickness of muscle fibres and mobility, two important ageing phenotypes. We also show that quercetin and dasatinib, two senolytics currently in clinical trials, reduce the number of p21:GFP cells, in a rapid 5-day assay. This model provides an important tool to study senescence in a living organism, allowing the rapid selection of senolytics before moving to more expensive and time-consuming mammalian systems.

摘要

衰老会引发多种与衰老相关的疾病和虚弱,并使其恶化。因此,人们对衰老细胞的作用机制研究和靶向药物(即衰老细胞清除剂)的研究产生了浓厚的兴趣。衰老细胞清除剂通常在哺乳动物模型中进行测试,以获得器官和系统水平的功能和毒性数据,但这既昂贵又耗时。斑马鱼与人类衰老和疾病相关的基因具有高度同源性,相对容易进行基因改造。在幼鱼中,大多数器官在受精后 5 天内发育完成,且身体透明,这使得可以实时追踪体内荧光细胞,测试药物的非靶点毒性,并评估细胞和表型变化。在这里,我们构建了一个表达绿色荧光蛋白(GFP)的转基因斑马鱼系,GFP 由衰老关键标志物 p21 的启动子驱动。我们发现,电离辐射和自然衰老会导致幼鱼中 p21:GFP 细胞的增加。p21:GFP 细胞还表现出其他衰老标志物,包括衰老相关β-半乳糖苷酶和 IL6。照射后衰老细胞的增加与肌肉纤维厚度和运动能力的降低有关,这是两个重要的衰老表型。我们还表明,两种目前正在临床试验中的衰老细胞清除剂槲皮素和达沙替尼可在为期 5 天的快速测定中减少 p21:GFP 细胞的数量。该模型为在活体中研究衰老提供了一个重要工具,可在更昂贵和耗时的哺乳动物系统之前,快速筛选衰老细胞清除剂。

https://cdn.ncbi.nlm.nih.gov/pmc/blobs/460a/10265157/f9086e553d8d/ACEL-22-e13835-g005.jpg

文献AI研究员

20分钟写一篇综述,助力文献阅读效率提升50倍。

立即体验

用中文搜PubMed

大模型驱动的PubMed中文搜索引擎

马上搜索

文档翻译

学术文献翻译模型,支持多种主流文档格式。

立即体验