Suppr超能文献

铁限制恢复自噬并延长尼曼-匹克 C1 型酵母模型的寿命。

Iron Limitation Restores Autophagy and Increases Lifespan in the Yeast Model of Niemann-Pick Type C1.

机构信息

i3S-Instituto de Investigação e Inovação em Saúde, Universidade do Porto, 4200-135 Porto, Portugal.

IBMC-Instituto de Biologia Molecular e Celular, Universidade do Porto, 4200-135 Porto, Portugal.

出版信息

Int J Mol Sci. 2023 Mar 25;24(7):6221. doi: 10.3390/ijms24076221.

Abstract

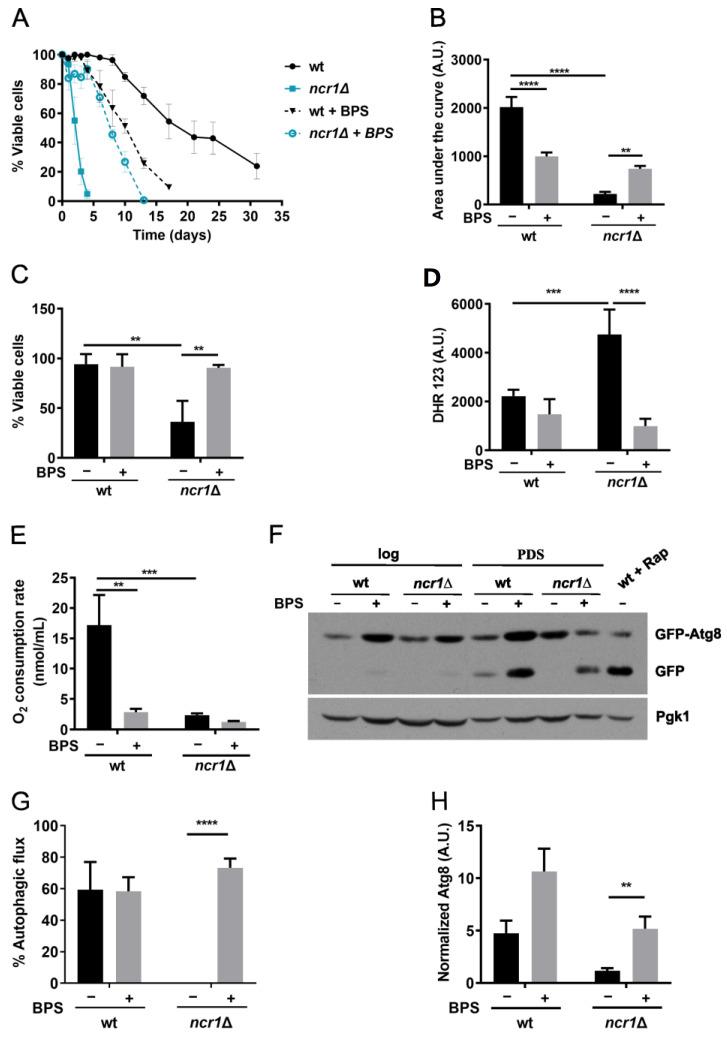
Niemann-Pick type C1 (NPC1) is an endolysosomal transmembrane protein involved in the export of cholesterol and sphingolipids to other cellular compartments such as the endoplasmic reticulum and plasma membrane. NPC1 loss of function is the major cause of NPC disease, a rare lysosomal storage disorder characterized by an abnormal accumulation of lipids in the late endosomal/lysosomal network, mitochondrial dysfunction, and impaired autophagy. NPC phenotypes are conserved in yeast lacking Ncr1, an orthologue of human NPC1, leading to premature aging. Herein, we performed a phosphoproteomic analysis to investigate the effect of Ncr1 loss on cellular functions mediated by the yeast lysosome-like vacuoles. Our results revealed changes in vacuolar membrane proteins that are associated mostly with vesicle biology (fusion, transport, organization), autophagy, and ion homeostasis, including iron, manganese, and calcium. Consistently, the cytoplasm to vacuole targeting (Cvt) pathway was increased in ∆ cells and autophagy was compromised despite TORC1 inhibition. Moreover, ∆ cells exhibited iron overload mediated by the low-iron sensing transcription factor Aft1. Iron deprivation restored the autophagic flux of ∆ cells and increased its chronological lifespan and oxidative stress resistance. These results implicate iron overload on autophagy impairment, oxidative stress sensitivity, and cell death in the yeast model of NPC1.

摘要

尼曼-匹克 C1 型(NPC1)是一种内体跨膜蛋白,参与胆固醇和鞘脂向其他细胞区室(如内质网和质膜)的输出。NPC1 功能丧失是 NPC 病的主要原因,NPC 病是一种罕见的溶酶体贮积症,其特征是晚期内体/溶酶体网络中脂质异常积累、线粒体功能障碍和自噬受损。酵母中缺乏 NPC1 的同源物 Ncr1 会导致 NPC 表型,这导致酵母过早衰老。在此,我们进行了磷酸蛋白质组学分析,以研究 Ncr1 缺失对酵母溶酶体样液泡介导的细胞功能的影响。我们的结果揭示了液泡膜蛋白的变化,这些蛋白主要与囊泡生物学(融合、运输、组织)、自噬和离子动态平衡(包括铁、锰和钙)有关。一致地,∆ 细胞中的细胞质到液泡靶向(Cvt)途径增加,尽管 TORC1 被抑制,但自噬受损。此外,∆ 细胞表现出由低铁感应转录因子 Aft1 介导的铁过载。铁剥夺恢复了∆ 细胞的自噬通量,并增加了其时序寿命和氧化应激抗性。这些结果表明铁过载会导致自噬受损、氧化应激敏感性和 NPC1 酵母模型中的细胞死亡。

https://cdn.ncbi.nlm.nih.gov/pmc/blobs/ef1e/10094029/02c31079de9a/ijms-24-06221-g001.jpg

文献AI研究员

20分钟写一篇综述,助力文献阅读效率提升50倍。

立即体验

用中文搜PubMed

大模型驱动的PubMed中文搜索引擎

马上搜索

文档翻译

学术文献翻译模型,支持多种主流文档格式。

立即体验