Suppr超能文献

气道上皮在慢性低氧下的分子和功能特征。

Molecular and Functional Characteristics of Airway Epithelium under Chronic Hypoxia.

机构信息

School of Biomedical Sciences, Faculty of Medicine and Health, University of New South Wales, Sydney, NSW 2052, Australia.

Molecular and Integrative Cystic Fibrosis Research Centre (miCF_RC), University of New South Wales, Sydney, NSW 2052, Australia.

出版信息

Int J Mol Sci. 2023 Mar 30;24(7):6475. doi: 10.3390/ijms24076475.

Abstract

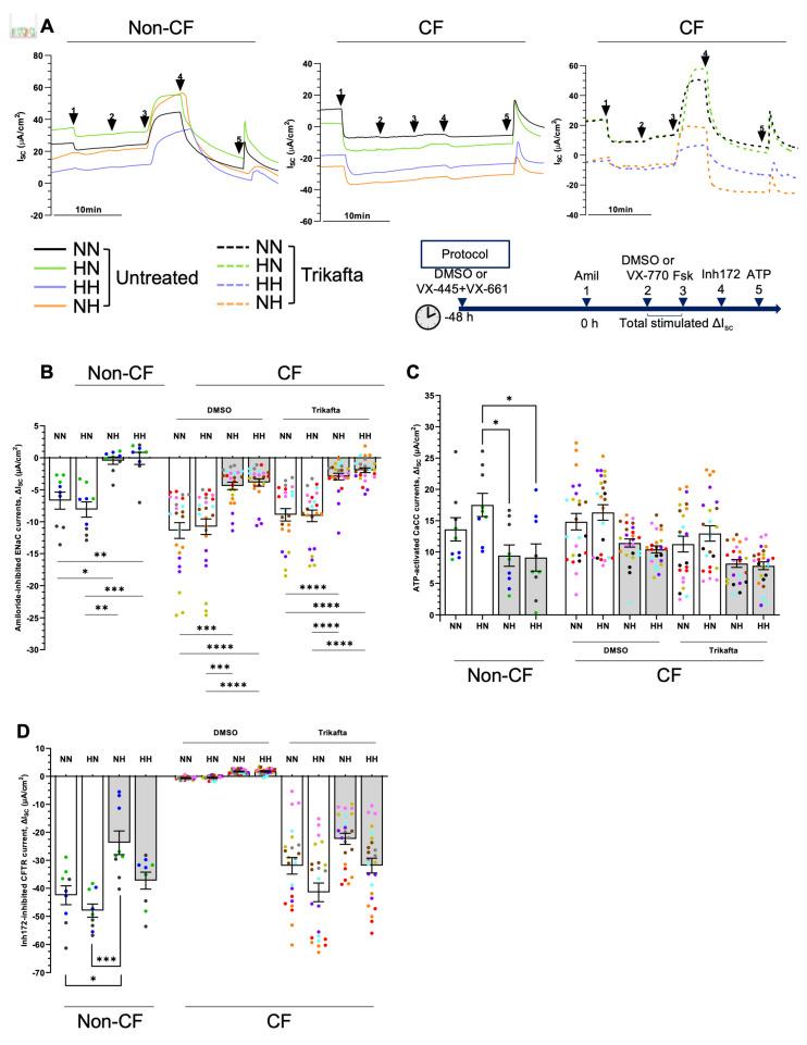
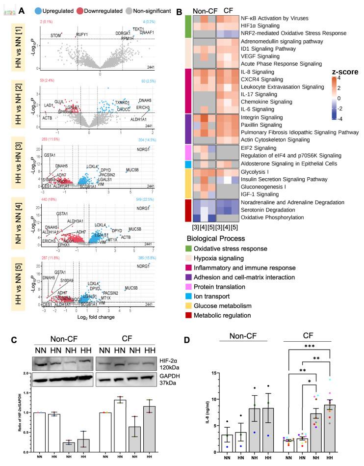
Localized and chronic hypoxia of airway mucosa is a common feature of progressive respiratory diseases, including cystic fibrosis (CF). However, the impact of prolonged hypoxia on airway stem cell function and differentiated epithelium is not well elucidated. Acute hypoxia alters the transcription and translation of many genes, including the CF transmembrane conductance regulator (CFTR). CFTR-targeted therapies (modulators) have not been investigated in vitro under chronic hypoxic conditions found in CF airways in vivo. Nasal epithelial cells (hNECs) derived from eight CF and three non-CF participants were expanded and differentiated at the air-liquid interface (26-30 days) at ambient and 2% oxygen tension (hypoxia). Morphology, global proteomics (LC-MS/MS) and function (barrier integrity, cilia motility and ion transport) of basal stem cells and differentiated cultures were assessed. hNECs expanded at chronic hypoxia, demonstrating epithelial cobblestone morphology and a similar proliferation rate to hNECs expanded at normoxia. Hypoxia-inducible proteins and pathways in stem cells and differentiated cultures were identified. Despite the stem cells' plasticity and adaptation to chronic hypoxia, the differentiated epithelium was significantly thinner with reduced barrier integrity. Stem cell lineage commitment shifted to a more secretory epithelial phenotype. Motile cilia abundance, length, beat frequency and coordination were significantly negatively modulated. Chronic hypoxia reduces the activity of epithelial sodium and CFTR ion channels. CFTR modulator drug response was diminished. Our findings shed light on the molecular pathophysiology of hypoxia and its implications in CF. Targeting hypoxia can be a strategy to augment mucosal function and may provide a means to enhance the efficacy of CFTR modulators.

摘要

气道黏膜局部和慢性缺氧是包括囊性纤维化(CF)在内的进行性呼吸系统疾病的共同特征。然而,长期缺氧对气道干细胞功能和分化上皮的影响尚不清楚。急性缺氧会改变许多基因的转录和翻译,包括囊性纤维化跨膜电导调节因子(CFTR)。CFTR 靶向治疗(调节剂)尚未在体内 CF 气道中发现的慢性低氧条件下进行体外研究。从 8 名 CF 和 3 名非 CF 参与者中获得的鼻上皮细胞(hNEC)在大气氧分压(常氧)和 2%氧气张力(缺氧)下在气液界面(26-30 天)进行扩增和分化。评估了基底干细胞和分化培养物的形态、全局蛋白质组学(LC-MS/MS)和功能(屏障完整性、纤毛运动和离子转运)。在慢性低氧下扩增的 hNEC 表现出上皮鹅卵石形态,并且与在常氧下扩增的 hNEC 的增殖率相似。鉴定了干细胞和分化培养物中的缺氧诱导蛋白和途径。尽管干细胞具有可塑性并且适应慢性低氧,但分化的上皮明显变薄,屏障完整性降低。干细胞谱系向更具分泌表型的上皮细胞分化。有活力的纤毛丰度、长度、拍打频率和协调性显著负调节。慢性低氧降低了上皮钠离子和 CFTR 离子通道的活性。CFTR 调节剂药物反应减弱。我们的研究结果揭示了缺氧的分子病理生理学及其在 CF 中的意义。靶向缺氧可以是增强黏膜功能的策略,并可能提供增强 CFTR 调节剂疗效的手段。

https://cdn.ncbi.nlm.nih.gov/pmc/blobs/70c2/10095024/17659180023f/ijms-24-06475-g001.jpg

文献AI研究员

20分钟写一篇综述,助力文献阅读效率提升50倍。

立即体验

用中文搜PubMed

大模型驱动的PubMed中文搜索引擎

马上搜索

文档翻译

学术文献翻译模型,支持多种主流文档格式。

立即体验