Suppr超能文献

γ-氨基丁酸通过重塑根际环境增强镉的植物提取作用。

Gamma-Aminobutyric Acid Enhances Cadmium Phytoextraction by by Remodeling the Rhizospheric Environment.

作者信息

Huang Yingqi, Li Boqun, Chen Huafang, Li Jingxian, Xu Jianchu, Li Xiong

机构信息

Department of Economic Plants and Biotechnology, Yunnan Key Laboratory for Wild Plant Resources, Kunming Institute of Botany, Chinese Academy of Sciences, Kunming 650201, China.

University of Chinese Academy of Sciences, Beijing 100049, China.

出版信息

Plants (Basel). 2023 Mar 28;12(7):1484. doi: 10.3390/plants12071484.

Abstract

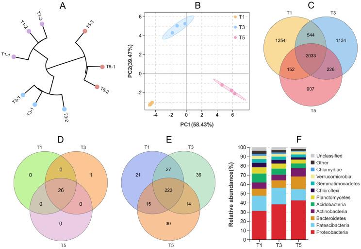
Gamma-aminobutyric acid (GABA) significantly affects plant responses to heavy metals in hydroponics or culture media, but its corresponding effects in plant-soil systems remain unknown. In this study, different GABA dosages (0-8 g kg) were added to the rhizosphere of grown in Cd-contaminated soils. Cd accumulation in the shoots of was enhanced by 38.9-159.5% by GABA in a dose-dependent approach because of accelerated Cd absorption and transport. The increase in exchangeable Cd transformed from Fe-Mn oxide and carbonate-bound Cd, which may be mainly driven by decreased soil pH rather than GABA itself, could be a determining factor responsible for this phenomenon. The N, P, and K availability was affected by multiple factors under GABA treatment, which may regulate Cd accommodation and accumulation in . The rhizospheric environment dynamics remodeled the bacterial community composition, resulting in a decline in overall bacterial diversity and richness. However, several important plant growth-promoting rhizobacteria, especially and , were recruited under GABA treatment to assist Cd phytoextraction in . This study reveals that GABA as a soil amendment remodels the rhizospheric environment (e.g., soil pH and rhizobacteria) to enhance Cd phytoextraction in plant-soil systems.

摘要

γ-氨基丁酸(GABA)对水培或培养基中植物对重金属的反应有显著影响,但其在植物-土壤系统中的相应作用仍不清楚。在本研究中,将不同剂量的GABA(0-8 g/kg)添加到生长在镉污染土壤中的[植物名称未给出]根际。由于加速了镉的吸收和运输,GABA以剂量依赖的方式使[植物名称未给出]地上部的镉积累提高了38.9%-159.5%。从铁锰氧化物结合态和碳酸盐结合态镉转化而来的交换性镉的增加,可能主要是由土壤pH值降低而非GABA本身驱动的,这可能是导致这种现象的决定性因素。在GABA处理下,氮、磷、钾有效性受多种因素影响,这可能调节了[植物名称未给出]中镉的容纳和积累。根际环境动态重塑了细菌群落组成,导致整体细菌多样性和丰富度下降。然而,在GABA处理下,几种重要的植物促生根际细菌,尤其是[细菌名称未给出]和[细菌名称未给出],被招募来协助[植物名称未给出]进行镉的植物提取。本研究表明,GABA作为一种土壤改良剂可重塑根际环境(如土壤pH值和根际细菌),以增强植物-土壤系统中镉的植物提取。

https://cdn.ncbi.nlm.nih.gov/pmc/blobs/8950/10096890/57a1427ee1dd/plants-12-01484-g001a.jpg

文献AI研究员

20分钟写一篇综述,助力文献阅读效率提升50倍。

立即体验

用中文搜PubMed

大模型驱动的PubMed中文搜索引擎

马上搜索

文档翻译

学术文献翻译模型,支持多种主流文档格式。

立即体验