Suppr超能文献

循环琥珀酸修饰代谢物可准确分类并反映富马酸水合酶缺陷型肾细胞癌的状态。

Circulating succinate-modifying metabolites accurately classify and reflect the status of fumarate hydratase-deficient renal cell carcinoma.

机构信息

Key Laboratory of Pediatric Hematology and Oncology, Ministry of Health, Pediatric Translational Medicine Institute, Shanghai Children's Medical Center, School of Medicine, and.

Department of Urology, Renji Hospital, School of Medicine, Shanghai Jiaotong University, Shanghai, China.

出版信息

J Clin Invest. 2023 Jun 1;133(11):e165028. doi: 10.1172/JCI165028.

Abstract

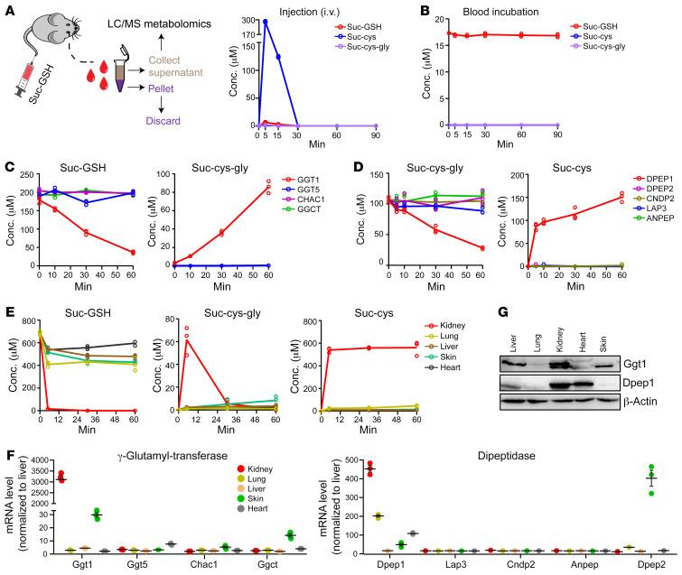
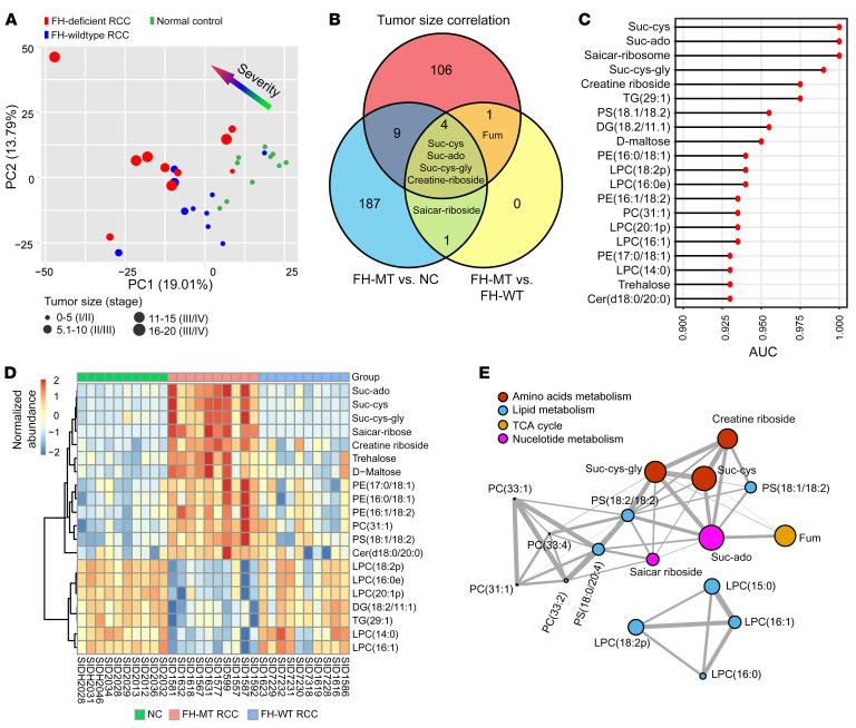
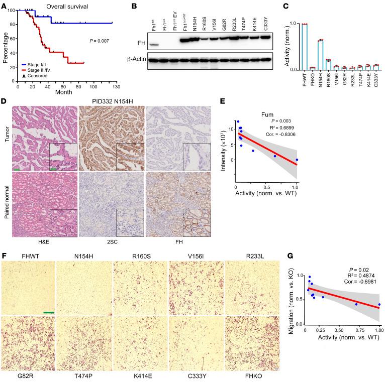
Germline or somatic loss-of-function mutations of fumarate hydratase (FH) predispose patients to an aggressive form of renal cell carcinoma (RCC). Since other than tumor resection there is no effective therapy for metastatic FH-deficient RCC, an accurate method for early diagnosis is needed. Although MRI or CT scans are offered, they cannot differentiate FH-deficient tumors from other RCCs. Therefore, finding noninvasive plasma biomarkers suitable for rapid diagnosis, screening, and surveillance would improve clinical outcomes. Taking advantage of the robust metabolic rewiring that occurs in FH-deficient cells, we performed plasma metabolomics analysis and identified 2 tumor-derived metabolites, succinyl-adenosine and succinic-cysteine, as excellent plasma biomarkers for early diagnosis. These 2 molecules reliably reflected the FH mutation status and tumor mass. We further identified the enzymatic cooperativity by which these biomarkers are produced within the tumor microenvironment. Longitudinal monitoring of patients demonstrated that these circulating biomarkers can be used for reporting on treatment efficacy and identifying recurrent or metastatic tumors.

摘要

胚系或体细胞琥珀酸水合酶 (FH) 失活突变使患者易患侵袭性肾细胞癌 (RCC)。由于除肿瘤切除外,转移性 FH 缺陷型 RCC 没有有效的治疗方法,因此需要一种准确的早期诊断方法。尽管提供了 MRI 或 CT 扫描,但它们无法将 FH 缺陷型肿瘤与其他 RCC 区分开来。因此,寻找适合快速诊断、筛查和监测的非侵入性血浆生物标志物将改善临床结果。利用 FH 缺陷型细胞中发生的强大代谢重排,我们进行了血浆代谢组学分析,鉴定出 2 种肿瘤衍生代谢物,琥珀酰腺苷和琥珀酰半胱氨酸,作为早期诊断的优秀血浆生物标志物。这 2 种分子可靠地反映了 FH 突变状态和肿瘤质量。我们进一步确定了这些生物标志物在肿瘤微环境中产生的酶协同作用。对患者的纵向监测表明,这些循环生物标志物可用于报告治疗效果并识别复发性或转移性肿瘤。

https://cdn.ncbi.nlm.nih.gov/pmc/blobs/448a/10232000/48e0364ff42d/jci-133-165028-g184.jpg

文献AI研究员

20分钟写一篇综述,助力文献阅读效率提升50倍。

立即体验

用中文搜PubMed

大模型驱动的PubMed中文搜索引擎

马上搜索

文档翻译

学术文献翻译模型,支持多种主流文档格式。

立即体验