Suppr超能文献

活性带蛋白 Clarinet 调控 ATG-9 的突触分拣和突触前自噬。

The active zone protein Clarinet regulates synaptic sorting of ATG-9 and presynaptic autophagy.

机构信息

Program in Cellular Neuroscience, Neurodegeneration and Repair, Departments of Neuroscience and Cell Biology, Yale University School of Medicine, New Haven, Connecticut, United States of America.

Instituto de Neurobiología, Recinto de Ciencias Médicas, Universidad de Puerto Rico, San Juan,Puerto Rico.

出版信息

PLoS Biol. 2023 Apr 13;21(4):e3002030. doi: 10.1371/journal.pbio.3002030. eCollection 2023 Apr.

Abstract

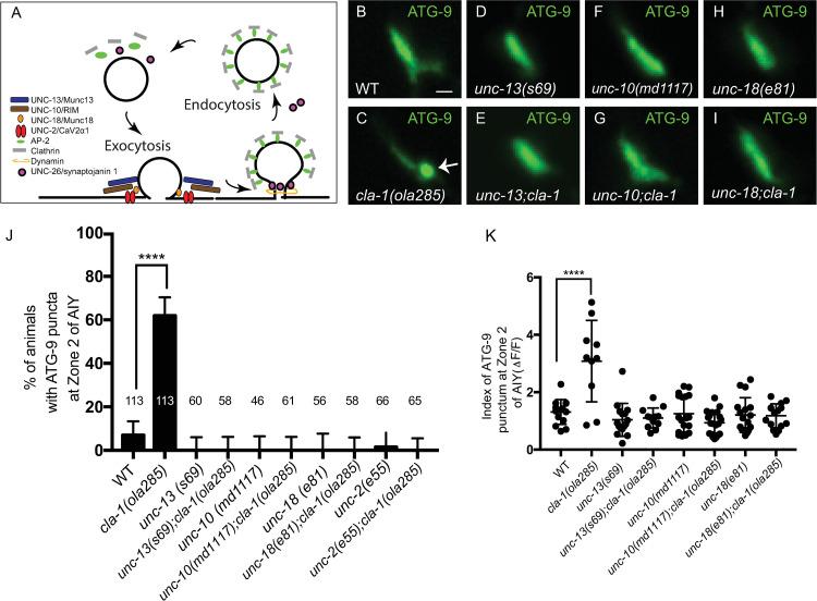
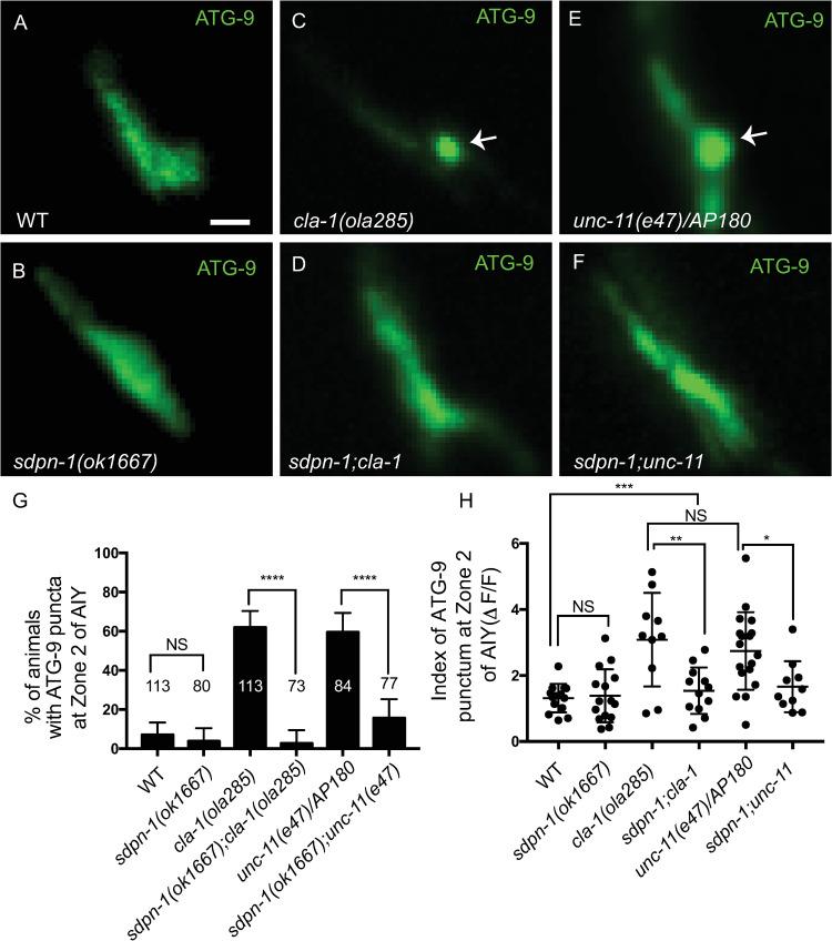
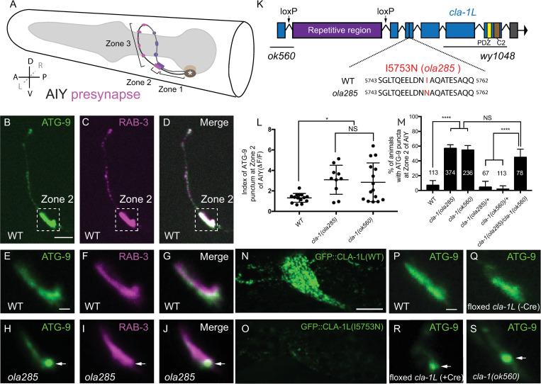
Autophagy is essential for cellular homeostasis and function. In neurons, autophagosome biogenesis is temporally and spatially regulated to occur near presynaptic sites, in part via the trafficking of autophagy transmembrane protein ATG-9. The molecules that regulate autophagy by sorting ATG-9 at synapses remain largely unknown. Here, we conduct forward genetic screens at single synapses of C. elegans neurons and identify a role for the long isoform of the active zone protein Clarinet (CLA-1L) in regulating sorting of autophagy protein ATG-9 at synapses, and presynaptic autophagy. We determine that disrupting CLA-1L results in abnormal accumulation of ATG-9 containing vesicles enriched with clathrin. The ATG-9 phenotype in cla-1(L) mutants is not observed for other synaptic vesicle proteins, suggesting distinct mechanisms that regulate sorting of ATG-9-containing vesicles and synaptic vesicles. Through genetic analyses, we uncover the adaptor protein complexes that genetically interact with CLA-1 in ATG-9 sorting. We also determine that CLA-1L extends from the active zone to the periactive zone and genetically interacts with periactive zone proteins in ATG-9 sorting. Our findings reveal novel roles for active zone proteins in the sorting of ATG-9 and in presynaptic autophagy.

摘要

自噬对于细胞内稳态和功能至关重要。在神经元中,自噬体的生物发生是通过时间和空间的调节来发生在突触前部位附近的,部分是通过自噬跨膜蛋白 ATG-9 的运输来实现的。通过在突触处对 ATG-9 进行分拣来调节自噬的分子在很大程度上仍然未知。在这里,我们在 C. elegans 神经元的单个突触中进行正向遗传筛选,发现活性区蛋白 Clarinet(CLA-1L)的长型异构体在调节 ATG-9 在突触处和突触前自噬中的分拣中起作用。我们确定破坏 CLA-1L 会导致富含网格蛋白的 ATG-9 包含囊泡的异常积累。CLA-1(L) 突变体中的 ATG-9 表型在其他突触小泡蛋白中没有观察到,这表明调节 ATG-9 包含囊泡和突触小泡分拣的机制不同。通过遗传分析,我们揭示了与 CLA-1 在 ATG-9 分拣中相互作用的衔接蛋白复合物。我们还确定 CLA-1L 从活性区延伸到近活性区,并在 ATG-9 分拣中与近活性区蛋白相互作用。我们的发现揭示了活性区蛋白在 ATG-9 分拣和突触前自噬中的新作用。

https://cdn.ncbi.nlm.nih.gov/pmc/blobs/5cbb/10101500/127517dd4490/pbio.3002030.g001.jpg

文献AI研究员

20分钟写一篇综述,助力文献阅读效率提升50倍。

立即体验

用中文搜PubMed

大模型驱动的PubMed中文搜索引擎

马上搜索

文档翻译

学术文献翻译模型,支持多种主流文档格式。

立即体验