Suppr超能文献

广义景天属的系统发育主干与适应性进化:基于完整叶绿体基因组数据的系统基因组分析新见解

Backbone phylogeny and adaptive evolution of s. l.: New insights from phylogenomic analyses of complete plastome data.

作者信息

Peng Chang, Guo Xian-Lin, Zhou Song-Dong, He Xing-Jin

机构信息

Key Laboratory of Bio-Resource and Eco-Environment of Ministry of Education, College of Life Sciences, Sichuan University, Chengdu, China.

出版信息

Front Plant Sci. 2023 Mar 30;14:1148303. doi: 10.3389/fpls.2023.1148303. eCollection 2023.

Abstract

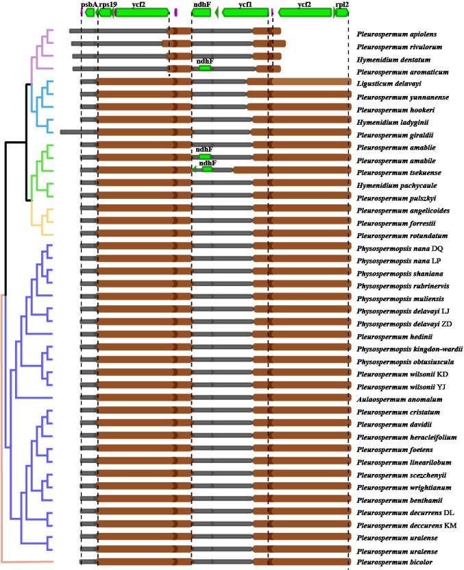
is a taxonomically challenging taxon of Apiaceae, as its circumscription and composition remain controversial for morphological similarities with several related genera, leading to a dispute between in the broad sense and strict sense. While evidence from previous molecular studies recognized plural branching lineages within the s. l., it did not support the latest delimitation of s. str. by only two closely related northern species. So far, no proper delimitation for has come up, and many of the plural taxa in s. l. remain unresolved, which may be due to poor phylogenetic resolution yielded barely from ITS sequences. Herein, we newly assembled 40 complete plastomes from 36 species of s. l. and related genera, 34 of which were first reported and generated a well-resolved backbone phylogeny in a framework of the subfamily Apioideae. From the phylogeny with greatly improved resolution, a total of six well-supported monophyletic lineages within s. l. were recognized falling in different major clades of Apioideae. Combining morphological characteristics with phylogenetic inference, we suggested to re-delimit the s. str. by introducing nine species mainly from the Himalayan regions and proposed its boundary features; the remaining species were suggested to be excluded from to incorporate into their more related taxa being revealed. On this basis, the plastome comparison revealed not only the high conservatism but also the mild differences among lineages in plastome structure and gene evolution. Overall, our study provided a backbone phylogeny essential for further studies of the taxonomically difficult taxa within s. l.

摘要

是伞形科中一个在分类学上具有挑战性的分类单元,因为其界定和组成因与几个相关属的形态相似性而仍存在争议,导致在广义和狭义之间存在争议。虽然先前分子研究的证据识别出广义的该分类单元内有多个分支谱系,但并不支持狭义该分类单元仅由两个密切相关的北方物种进行的最新界定。到目前为止,尚未出现对该分类单元的恰当界定,广义该分类单元中的许多复合分类群仍未解决,这可能是由于ITS序列产生的系统发育分辨率较差。在此,我们新组装了来自广义该分类单元和相关属的36个物种的40个完整叶绿体基因组,其中34个是首次报道,并在亚科框架内生成了一个分辨率良好的主干系统发育树。从分辨率大大提高的系统发育树中,在广义该分类单元内共识别出六个得到充分支持的单系谱系,它们分属于亚科的不同主要分支。结合形态特征和系统发育推断,我们建议重新界定狭义该分类单元,引入主要来自喜马拉雅地区的九个物种并提出其边界特征;建议将其余物种排除在该分类单元之外,纳入已揭示的与其更相关的分类群中。在此基础上,叶绿体基因组比较不仅揭示了叶绿体基因组结构和基因进化中各谱系之间的高度保守性,也揭示了轻微差异。总体而言,我们的研究提供了一个主干系统发育树,这对于进一步研究广义该分类单元内分类困难的分类群至关重要。

https://cdn.ncbi.nlm.nih.gov/pmc/blobs/a93a/10101341/76cd7e5f5f1d/fpls-14-1148303-g001.jpg

文献AI研究员

20分钟写一篇综述,助力文献阅读效率提升50倍。

立即体验

用中文搜PubMed

大模型驱动的PubMed中文搜索引擎

马上搜索

文档翻译

学术文献翻译模型,支持多种主流文档格式。

立即体验