Suppr超能文献

基于聚类和机器学习的整合方法鉴定头颈部鳞状细胞癌中癌症相关成纤维细胞基因特征

Clustering and machine learning-based integration identify cancer associated fibroblasts genes' signature in head and neck squamous cell carcinoma.

作者信息

Wang Qiwei, Zhao Yinan, Wang Fang, Tan Guolin

机构信息

Department of Otolaryngology Head and Neck Surgery, Third Xiangya Hospital, Central South University, Changsha, Hunan, China.

Xiangya School of Nursing, Central South University, Changsha, Hunan, China.

出版信息

Front Genet. 2023 Mar 30;14:1111816. doi: 10.3389/fgene.2023.1111816. eCollection 2023.

Abstract

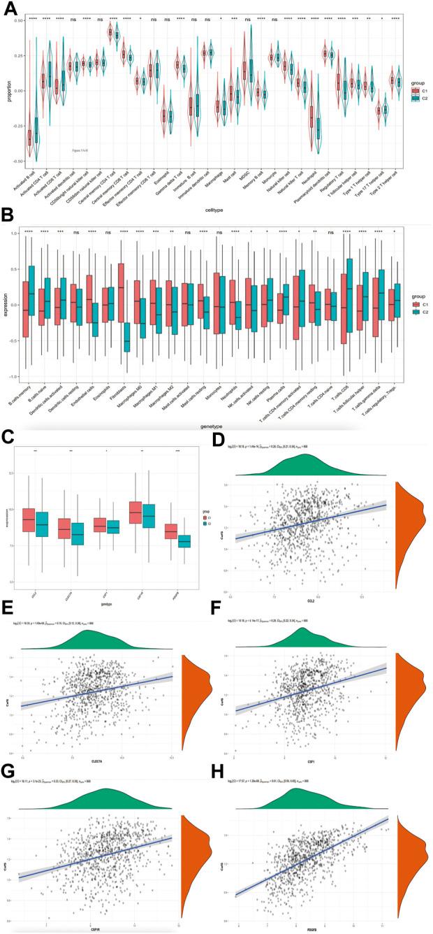
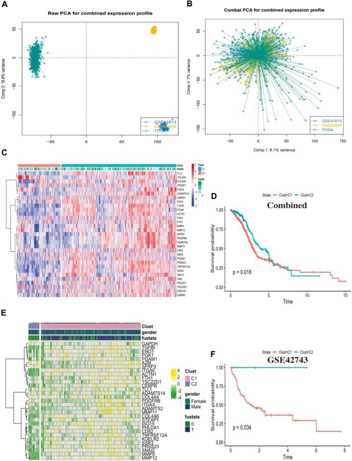
A hallmark signature of the tumor microenvironment in head and neck squamous cell carcinoma (HNSCC) is abundantly infiltration of cancer-associated fibroblasts (CAFs), which facilitate HNSCC progression. However, some clinical trials showed targeted CAFs ended in failure, even accelerated cancer progression. Therefore, comprehensive exploration of CAFs should solve the shortcoming and facilitate the CAFs targeted therapies for HNSCC. In this study, we identified two CAFs gene expression patterns and performed the single-sample gene set enrichment analysis (ssGSEA) to quantify the expression and construct score system. We used multi-methods to reveal the potential mechanisms of CAFs carcinogenesis progression. Finally, we integrated 10 machine learning algorithms and 107 algorithm combinations to construct most accurate and stable risk model. The machine learning algorithms contained random survival forest (RSF), elastic network (Enet), Lasso, Ridge, stepwise Cox, CoxBoost, partial least squares regression for Cox (plsRcox), supervised principal components (SuperPC), generalised boosted regression modelling (GBM), and survival support vector machine (survival-SVM). There are two clusters present with distinct CAFs genes pattern. Compared to the low CafS group, the high CafS group was associated with significant immunosuppression, poor prognosis, and increased prospect of HPV negative. Patients with high CafS also underwent the abundant enrichment of carcinogenic signaling pathways such as angiogenesis, epithelial mesenchymal transition, and coagulation. The MDK and NAMPT ligand-receptor cellular crosstalk between the cancer associated fibroblasts and other cell clusters may mechanistically cause immune escape. Moreover, the random survival forest prognostic model that was developed from 107 machine learning algorithm combinations could most accurately classify HNSCC patients. We revealed that CAFs would cause the activation of some carcinogenesis pathways such as angiogenesis, epithelial mesenchymal transition, and coagulation and revealed unique possibilities to target glycolysis pathways to enhance CAFs targeted therapy. We developed an unprecedentedly stable and powerful risk score for assessing the prognosis. Our study contributes to the understanding of the CAFs microenvironment complexity in patients with head and neck squamous cell carcinoma and serves as a basis for future in-depth CAFs gene clinical exploration.

摘要

头颈部鳞状细胞癌(HNSCC)肿瘤微环境的一个标志性特征是癌症相关成纤维细胞(CAF)大量浸润,这促进了HNSCC的进展。然而,一些临床试验表明,针对CAF的治疗以失败告终,甚至加速了癌症进展。因此,对CAF进行全面探索应能解决这一缺陷,并促进针对HNSCC的CAF靶向治疗。在本研究中,我们确定了两种CAF基因表达模式,并进行了单样本基因集富集分析(ssGSEA)以量化表达并构建评分系统。我们使用多种方法揭示CAF致癌进展的潜在机制。最后,我们整合了10种机器学习算法和107种算法组合,构建了最准确、最稳定的风险模型。这些机器学习算法包括随机生存森林(RSF)、弹性网络(Enet)、套索回归(Lasso)、岭回归(Ridge)、逐步Cox回归、CoxBoost、Cox偏最小二乘回归(plsRcox)、监督主成分分析(SuperPC)、广义增强回归建模(GBM)和生存支持向量机(survival-SVM)。存在两种具有不同CAF基因模式的聚类。与低CafS组相比,高CafS组与显著的免疫抑制、不良预后以及HPV阴性可能性增加相关。高CafS的患者还经历了致癌信号通路如血管生成、上皮间质转化和凝血的大量富集。癌症相关成纤维细胞与其他细胞簇之间的MDK和NAMPT配体 - 受体细胞间串扰可能在机制上导致免疫逃逸。此外,由107种机器学习算法组合开发的随机生存森林预后模型能够最准确地对HNSCC患者进行分类。我们揭示了CAF会导致一些致癌途径如血管生成、上皮间质转化和凝血的激活,并揭示了靶向糖酵解途径以增强CAF靶向治疗的独特可能性。我们开发了一个前所未有的稳定且强大的风险评分来评估预后。我们的研究有助于理解头颈部鳞状细胞癌患者中CAF微环境的复杂性,并为未来深入的CAF基因临床探索奠定基础。

https://cdn.ncbi.nlm.nih.gov/pmc/blobs/fd46/10098459/e09a21be8fd3/fgene-14-1111816-g001.jpg

文献AI研究员

20分钟写一篇综述,助力文献阅读效率提升50倍。

立即体验

用中文搜PubMed

大模型驱动的PubMed中文搜索引擎

马上搜索

文档翻译

学术文献翻译模型,支持多种主流文档格式。

立即体验