Suppr超能文献

利用RNA测序绘制天然基质中人类骨细胞对机械负荷的反应图谱。

Mapping the Response of Human Osteocytes in Native Matrix to Mechanical Loading Using RNA Sequencing.

作者信息

Zhang Chen, van Essen Huib W, Sie Daoud, Micha Dimitra, Pals Gerard, Klein-Nulend Jenneke, Bravenboer Nathalie

机构信息

Academic Centre for Dentistry Amsterdam (ACTA), University of Amsterdam and Vrije Universiteit Amsterdam, Department of Oral Cell Biology Amsterdam Movement Sciences Amsterdam The Netherlands.

Amsterdam University Medical Centers (AUMC)/Location VUmc, Vrije Universiteit Amsterdam, Department of Clinical Chemistry Amsterdam Movement Sciences Amsterdam The Netherlands.

出版信息

JBMR Plus. 2023 Feb 21;7(4):e10721. doi: 10.1002/jbm4.10721. eCollection 2023 Apr.

Abstract

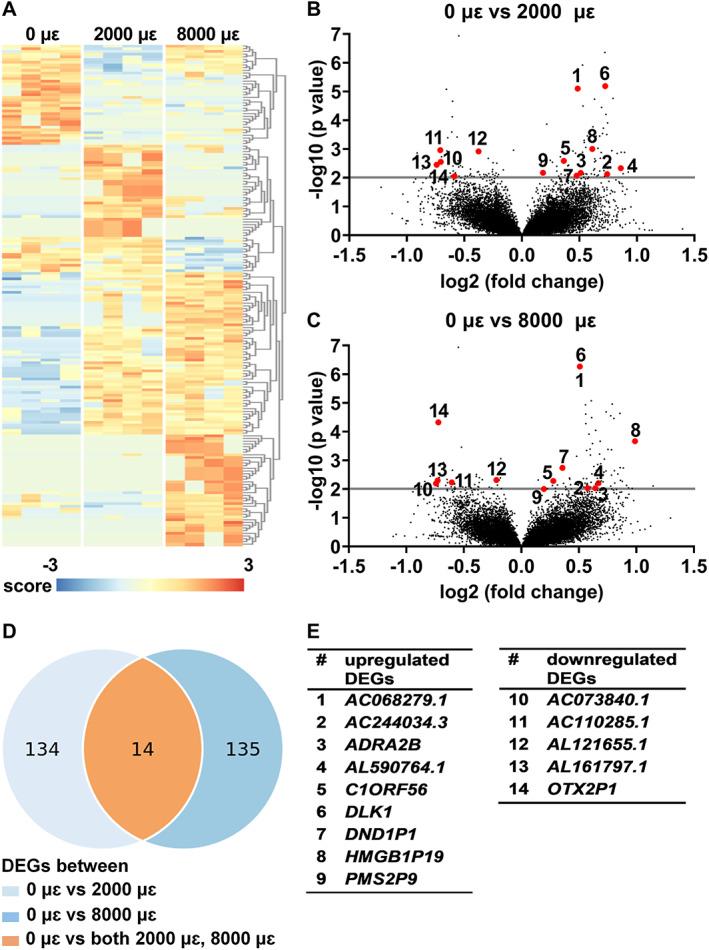
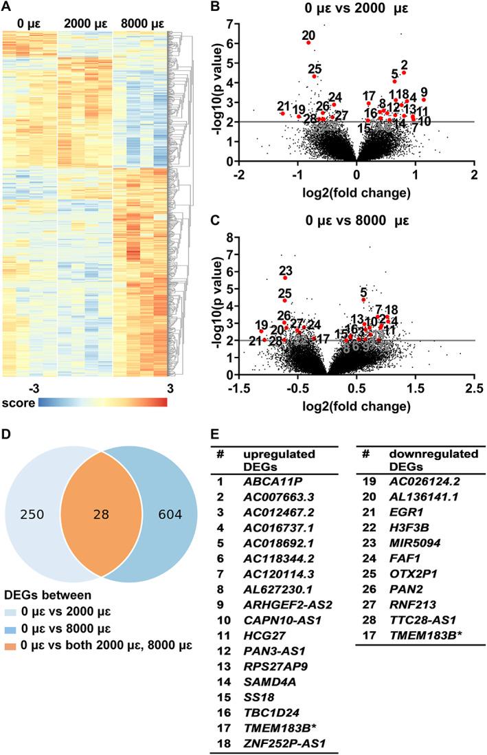
Osteocytes sense mechanical loads and transduce mechanical signals into a chemical response. They are the most abundant bone cells deeply embedded in mineralized bone matrix, which affects their regulatory activity in the mechanical adaptation of bone. The specific location in the calcified bone matrix hinders studies on osteocytes in the in vivo setting. Recently, we developed a three-dimensional mechanical loading model of human osteocytes in their native matrix, allowing to study osteocyte mechanoresponsive target gene expression in vitro. Here we aimed to identify differentially expressed genes by mapping the response of human primary osteocytes in their native matrix to mechanical loading using RNA sequencing. Human fibular bone was retrieved from 10 donors (age: 32-82 years, 5 female, 5 male). Cortical bone explants (8.0 × 3.0 × 1.5 mm; length × width × height) were either not loaded or mechanically loaded by 2000 or 8000 μɛ for 5 minutes, followed by 0, 6, or 24 hours post-culture without loading. High-quality RNA was isolated, and differential gene expression analysis performed by R2 platform. Real-time PCR was used to confirm differentially expressed genes. Twenty-eight genes were differentially expressed between unloaded and loaded (2000 or 8000 μɛ) bone at 6 hours post-culture, and 19 genes at 24 hours post-culture. Eleven of these genes were related to bone metabolism, ie, , , , , , , and at 6 hours post-culture, and , , , and at 24 hours post-culture. Mechanical loading significantly decreased gene expression, which was confirmed by real-time PCR. In conclusion, mechanically loaded osteocytes differentially expressed 47 genes, of which 11 genes were related to bone metabolism. RNF213 might play a role in mechanical adaptation of bone by regulating angiogenesis, which is a prerequisite for successful bone formation. The functional aspects of the differentially expressed genes in bone mechanical adaptation requires future investigation. © 2023 The Authors. published by Wiley Periodicals LLC on behalf of American Society for Bone and Mineral Research.

摘要

骨细胞感知机械负荷并将机械信号转化为化学应答。它们是深埋于矿化骨基质中的最丰富的骨细胞,这影响了它们在骨的机械适应性中的调节活性。钙化骨基质中的特定位置阻碍了体内环境下对骨细胞的研究。最近,我们开发了一种人骨细胞在其天然基质中的三维机械加载模型,从而能够在体外研究骨细胞的机械反应性靶基因表达。在这里,我们旨在通过使用RNA测序绘制人原代骨细胞在其天然基质中对机械加载的反应,来鉴定差异表达基因。从10名捐赠者(年龄:32 - 82岁,5名女性,5名男性)处获取人腓骨。皮质骨外植体(8.0×3.0×1.5毫米;长×宽×高)要么不加载,要么以2000或8000微应变进行机械加载5分钟,随后在无加载的情况下培养0、6或24小时。分离高质量RNA,并通过R2平台进行差异基因表达分析。使用实时PCR来确认差异表达基因。在培养6小时后,未加载和加载(2000或8000微应变)的骨之间有28个基因差异表达,在培养24小时后有19个基因差异表达。这些基因中有11个与骨代谢相关,即在培养6小时后有 、 、 、 、 、 、 、 ,在培养24小时后有 、 、 、 。机械加载显著降低了 基因表达,这通过实时PCR得到证实。总之,机械加载的骨细胞差异表达了47个基因,其中11个基因与骨代谢相关。RNF213可能通过调节血管生成在骨的机械适应性中发挥作用,而血管生成是成功骨形成的先决条件。骨机械适应性中差异表达基因的功能方面需要未来进一步研究。© 2023作者。由Wiley Periodicals LLC代表美国骨与矿物质研究学会出版。

https://cdn.ncbi.nlm.nih.gov/pmc/blobs/9bd2/10097643/1d0864a1eb1e/JBM4-7-e10721-g007.jpg

文献AI研究员

20分钟写一篇综述,助力文献阅读效率提升50倍。

立即体验

用中文搜PubMed

大模型驱动的PubMed中文搜索引擎

马上搜索

文档翻译

学术文献翻译模型,支持多种主流文档格式。

立即体验