Suppr超能文献

靶向 GPNMB 和 VCAM-1 的人源抗体 V 结构域作为癌症的候选治疗药物。

Human Antibody V Domains Targeting GPNMB and VCAM-1 as Candidate Therapeutics for Cancers.

机构信息

Center for Antibody Therapeutics, Division of Infectious Diseases, Department of Medicine, University of Pittsburgh Medical School, Pittsburgh, Pennsylvania 15261, United States.

Comp IL, LLC, Carnegie, Pennsylvania 15106, United States.

出版信息

Mol Pharm. 2023 May 1;20(5):2754-2760. doi: 10.1021/acs.molpharmaceut.3c00173. Epub 2023 Apr 17.

Abstract

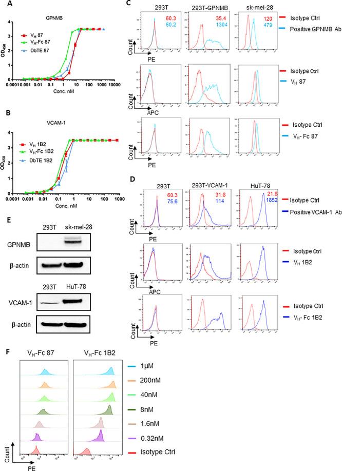
The elevated expression of GPNMB and VCAM-1 has been observed in many cancers including breast cancer, melanoma, and prostate cancers. Such overexpression of GPNMB and VCAM-1 has been associated with poor prognosis and increased cancer metastasis. Thus, GPNMB and VCAM-1 are potential targets for immunotherapies across multiple cancers. In this study, two high-affinity specific human V domain antibody candidates, 87 (GPNMB) and 1B2 (VCAM-1), were isolated from our in-house proprietary phage-displayed human V antibody domain libraries. The avidity was increased after conversion to VH-Fc. Domain-based bispecific T-cell engagers (DbTE) based on these two antibodies combined with the anti-CD3ε OKT3 antibody exhibited potent killing against GPNMB and VCAM-1-positive cancer cells, respectively. Hence, these two domain antibodies are promising therapeutic candidates for cancers expressing GPNMB or VCAM-1.

摘要

GPNMB 和 VCAM-1 的表达水平在多种癌症中升高,包括乳腺癌、黑色素瘤和前列腺癌。GPNMB 和 VCAM-1 的这种过表达与预后不良和癌症转移增加有关。因此,GPNMB 和 VCAM-1 是多种癌症免疫治疗的潜在靶点。在这项研究中,从我们内部的噬菌体展示人 V 抗体结构域文库中分离出两种高亲和力的特异性人 V 结构域抗体候选物 87(GPNMB)和 1B2(VCAM-1)。在转化为 VH-Fc 后,亲和力增加。基于这两种抗体的基于结构域的双特异性 T 细胞衔接器(DbTE)与抗 CD3ε OKT3 抗体结合,分别对 GPNMB 和 VCAM-1 阳性癌细胞表现出强大的杀伤作用。因此,这两种结构域抗体是表达 GPNMB 或 VCAM-1 的癌症的有前途的治疗候选物。

https://cdn.ncbi.nlm.nih.gov/pmc/blobs/52a8/10155206/2b50fd4756e1/mp3c00173_0001.jpg

文献AI研究员

20分钟写一篇综述,助力文献阅读效率提升50倍。

立即体验

用中文搜PubMed

大模型驱动的PubMed中文搜索引擎

马上搜索

文档翻译

学术文献翻译模型,支持多种主流文档格式。

立即体验