Suppr超能文献

患者来源的 iPSCs 忠实地代表了人类急性髓细胞白血病的遗传多样性和细胞结构。

Patient-Derived iPSCs Faithfully Represent the Genetic Diversity and Cellular Architecture of Human Acute Myeloid Leukemia.

机构信息

Department of Oncological Sciences, Icahn School of Medicine at Mount Sinai, New York, New York.

Tisch Cancer Institute, Icahn School of Medicine at Mount Sinai, New York, New York.

出版信息

Blood Cancer Discov. 2023 Jul 5;4(4):318-335. doi: 10.1158/2643-3230.BCD-22-0167.

Abstract

UNLABELLED

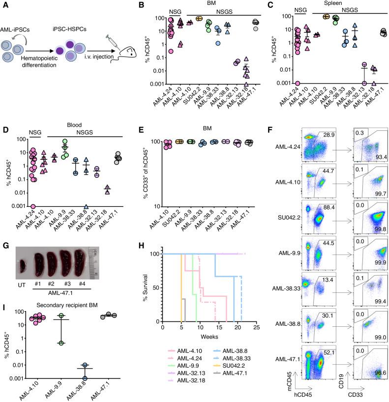
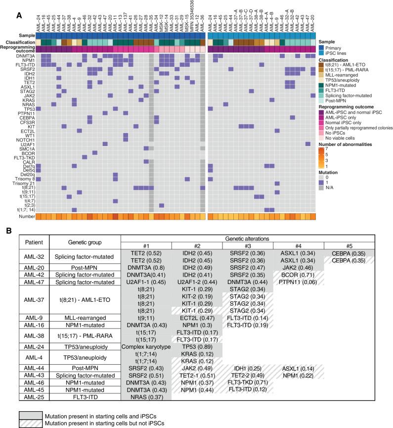
The reprogramming of human acute myeloid leukemia (AML) cells into induced pluripotent stem cell (iPSC) lines could provide new faithful genetic models of AML, but is currently hindered by low success rates and uncertainty about whether iPSC-derived cells resemble their primary counterparts. Here we developed a reprogramming method tailored to cancer cells, with which we generated iPSCs from 15 patients representing all major genetic groups of AML. These AML-iPSCs retain genetic fidelity and produce transplantable hematopoietic cells with hallmark phenotypic leukemic features. Critically, single-cell transcriptomics reveal that, upon xenotransplantation, iPSC-derived leukemias faithfully mimic the primary patient-matched xenografts. Transplantation of iPSC-derived leukemias capturing a clone and subclone from the same patient allowed us to isolate the contribution of a FLT3-ITD mutation to the AML phenotype. The results and resources reported here can transform basic and preclinical cancer research of AML and other human cancers.

SIGNIFICANCE

We report the generation of patient-derived iPSC models of all major genetic groups of human AML. These exhibit phenotypic hallmarks of AML in vitro and in vivo, inform the clonal hierarchy and clonal dynamics of human AML, and exhibit striking similarity to patient-matched primary leukemias upon xenotransplantation. See related commentary by Doulatov, p. 252. This article is highlighted in the In This Issue feature, p. 247.

摘要

未加标签

将人类急性髓细胞性白血病(AML)细胞重编程为诱导多能干细胞(iPSC)系,可以提供 AML 的新的忠实遗传模型,但目前成功率低,并且不确定 iPSC 衍生的细胞是否与其原代对应物相似。在这里,我们开发了一种专门针对癌细胞的重编程方法,用该方法我们从代表 AML 的所有主要遗传组的 15 名患者中生成了 iPSC。这些 AML-iPSC 保持遗传保真度,并产生具有标志性白血病表型特征的可移植造血细胞。至关重要的是,单细胞转录组学揭示,在异种移植后,iPSC 衍生的白血病忠实地模拟了原始的与患者匹配的异种移植物。从同一患者中捕获克隆和亚克隆的 iPSC 衍生白血病的移植使我们能够分离出 FLT3-ITD 突变对 AML 表型的贡献。这里报道的结果和资源可以改变 AML 和其他人类癌症的基础和临床前癌症研究。

意义

我们报告了所有主要遗传组别的人类 AML 的患者衍生 iPSC 模型的生成。这些在体外和体内表现出 AML 的表型特征,告知人类 AML 的克隆层次结构和克隆动力学,并在异种移植后与与患者匹配的原发性白血病表现出惊人的相似性。见相关评论文章由 Doulatov,第 252 页。本文在本期特色文章中被重点突出,第 247 页。

https://cdn.ncbi.nlm.nih.gov/pmc/blobs/05ec/10320625/3c97f5bccbc8/318fig1.jpg

文献AI研究员

20分钟写一篇综述,助力文献阅读效率提升50倍。

立即体验

用中文搜PubMed

大模型驱动的PubMed中文搜索引擎

马上搜索

文档翻译

学术文献翻译模型,支持多种主流文档格式。

立即体验