Suppr超能文献

是细胞乙酰辅酶 A 代谢和蛋白质乙酰化所必需的。

The mitochondrion of is required for cellular acetyl-CoA metabolism and protein acetylation.

机构信息

Department of Molecular Microbiology and Immunology, Bloomberg School of Public Health, Johns Hopkins University, Baltimore, MD 21218.

Department of Chemistry, Pennsylvania State University, University Park, PA 16802.

出版信息

Proc Natl Acad Sci U S A. 2023 Apr 25;120(17):e2210929120. doi: 10.1073/pnas.2210929120. Epub 2023 Apr 17.

Abstract

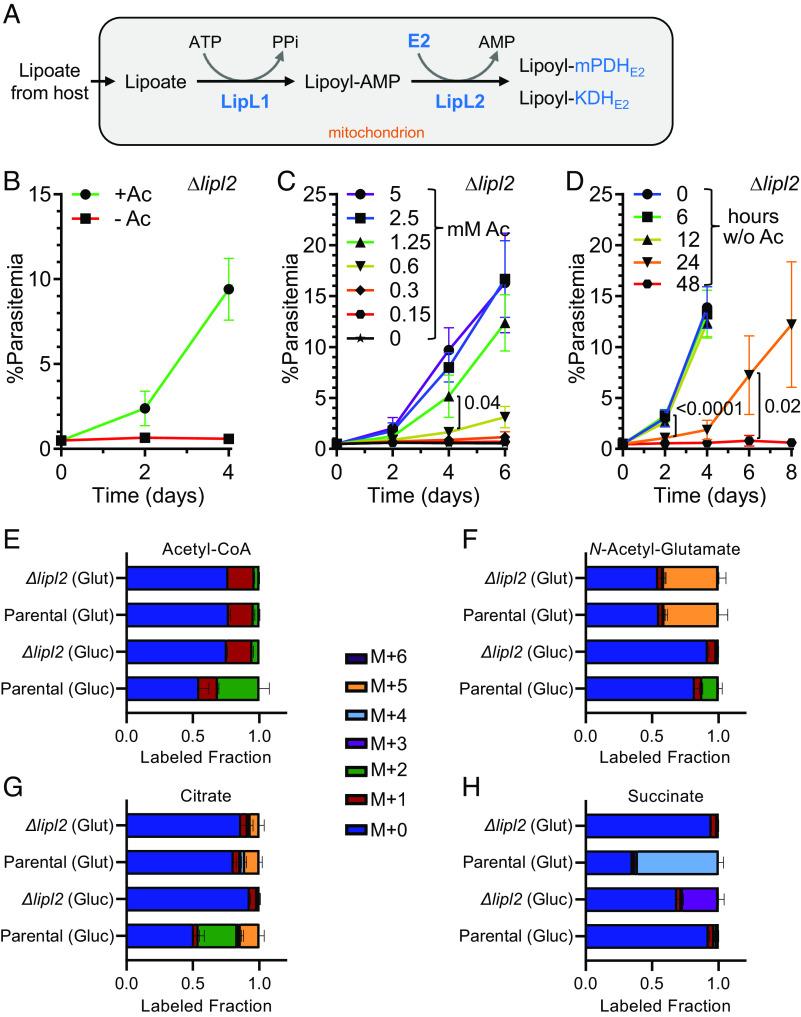
Coenzyme A (CoA) biosynthesis is an excellent target for antimalarial intervention. While most studies have focused on the use of CoA to produce acetyl-CoA in the apicoplast and the cytosol of malaria parasites, mitochondrial acetyl-CoA production is less well understood. In the current study, we performed metabolite-labeling experiments to measure endogenous metabolites in lines with genetic deletions affecting mitochondrial dehydrogenase activity. Our results show that the mitochondrion is required for cellular acetyl-CoA biosynthesis and identify a synthetic lethal relationship between the two main ketoacid dehydrogenase enzymes. The activity of these enzymes is dependent on the lipoate attachment enzyme LipL2, which is essential for parasite survival solely based on its role in supporting acetyl-CoA metabolism. We also find that acetyl-CoA produced in the mitochondrion is essential for the acetylation of histones and other proteins outside of the mitochondrion. Taken together, our results demonstrate that the mitochondrion is required for cellular acetyl-CoA metabolism and protein acetylation essential for parasite survival.

摘要

辅酶 A (CoA) 生物合成是抗疟干预的一个极好的靶点。虽然大多数研究都集中在利用 CoA 在疟原虫的类质体和细胞质中产生乙酰辅酶 A,但线粒体乙酰辅酶 A 的产生还不太清楚。在本研究中,我们进行了代谢物标记实验,以测量影响线粒体脱氢酶活性的基因缺失株系中的内源性代谢物。我们的结果表明,线粒体是细胞乙酰辅酶 A 生物合成所必需的,并确定了两种主要酮酸脱氢酶之间的合成致死关系。这些酶的活性依赖于脂酰载体蛋白 LipL2,该酶仅因其在支持乙酰辅酶 A 代谢中的作用而对寄生虫的生存至关重要。我们还发现,在线粒体中产生的乙酰辅酶 A 对于线粒体外的组蛋白和其他蛋白质的乙酰化是必需的。总之,我们的结果表明,线粒体是细胞乙酰辅酶 A 代谢和蛋白质乙酰化所必需的,这对寄生虫的生存至关重要。

https://cdn.ncbi.nlm.nih.gov/pmc/blobs/a96b/10151609/9dd8bc1a36e0/pnas.2210929120fig01.jpg

文献AI研究员

20分钟写一篇综述,助力文献阅读效率提升50倍。

立即体验

用中文搜PubMed

大模型驱动的PubMed中文搜索引擎

马上搜索

文档翻译

学术文献翻译模型,支持多种主流文档格式。

立即体验