Suppr超能文献

多层纳米硅植入物可促进近乎完美的骨骼愈合。

Multi-leveled Nanosilicate Implants Can Facilitate Near-Perfect Bone Healing.

机构信息

Department of Materials Science and Engineering, Faculty of Engineering & Technology, Tarbiat Modares University, P.O. Box 14115-143, Tehran 14115-143, Iran.

NanoBioCel Research Group, School of Pharmacy, University of the Basque Country (UPV/EHU), Vitoria-Gasteiz 01006, Spain.

出版信息

ACS Appl Mater Interfaces. 2023 May 3;15(17):21476-21495. doi: 10.1021/acsami.3c01717. Epub 2023 Apr 19.

Abstract

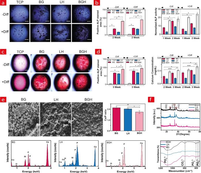
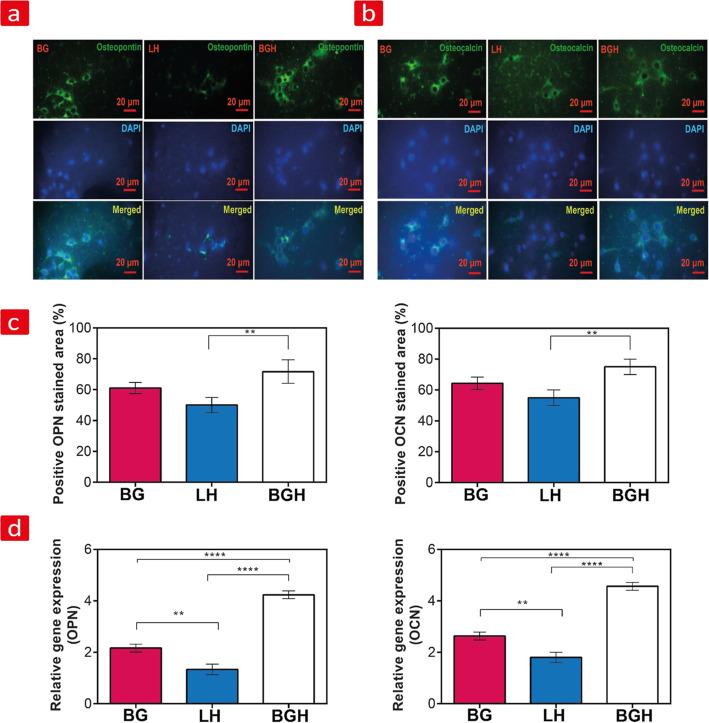
Several studies have shown that nanosilicate-reinforced scaffolds are suitable for bone regeneration. However, hydrogels are inherently too soft for load-bearing bone defects of critical sizes, and hard scaffolds typically do not provide a suitable three-dimensional (3D) microenvironment for cells to thrive, grow, and differentiate naturally. In this study, we bypass these long-standing challenges by fabricating a cell-free multi-level implant consisting of a porous and hard bone-like framework capable of providing load-bearing support and a softer native-like phase that has been reinforced with nanosilicates. The system was tested with rat bone marrow mesenchymal stem cells in vitro and as a cell-free system in a critical-sized rat bone defect. Overall, our combinatorial and multi-level implant design displayed remarkable osteoconductivity in vitro without differentiation factors, expressing significant levels of osteogenic markers compared to unmodified groups. Moreover, after 8 weeks of implantation, histological and immunohistochemical assays indicated that the cell-free scaffolds enhanced bone repair up to approximately 84% following a near-complete defect healing. Overall, our results suggest that the proposed nanosilicate bioceramic implant could herald a new age in the field of orthopedics.

摘要

几项研究表明,纳米硅化物增强支架适合骨再生。然而,水凝胶本身对于承重的临界尺寸骨缺损来说太软,而硬支架通常不能为细胞提供合适的三维(3D)微环境,使细胞自然生长、增殖和分化。在这项研究中,我们通过制造一种无细胞的多级植入物来绕过这些长期存在的挑战,该植入物由多孔且类似骨的硬性框架组成,能够提供承重支持,而较软的类似天然的相则用纳米硅化物增强。该系统在体外使用大鼠骨髓间充质干细胞进行了测试,并在大鼠临界尺寸骨缺损中作为无细胞系统进行了测试。总的来说,我们的组合和多级植入物设计在没有分化因子的情况下表现出了显著的体外成骨能力,与未修饰组相比,表达了显著水平的成骨标志物。此外,植入 8 周后,组织学和免疫组织化学检测表明,无细胞支架可促进骨修复,在接近完全愈合的情况下,可提高约 84%的骨修复效果。总的来说,我们的结果表明,所提出的纳米硅生物陶瓷植入物可能预示着矫形外科领域的新时代。

https://cdn.ncbi.nlm.nih.gov/pmc/blobs/9821/10165608/adc19432296f/am3c01717_0002.jpg

文献AI研究员

20分钟写一篇综述,助力文献阅读效率提升50倍。

立即体验

用中文搜PubMed

大模型驱动的PubMed中文搜索引擎

马上搜索

文档翻译

学术文献翻译模型,支持多种主流文档格式。

立即体验