Suppr超能文献

该基因组缺乏显著的DNA甲基化,并揭示了回文序列是亚硫酸氢盐测序中假阳性的一个来源。

The genome lacks significant DNA methylation and uncovers palindromic sequences as a source of false positives in bisulfite sequencing.

作者信息

Drewell Robert A, Cormier Tayla C, Steenwyk Jacob L, Denis James St, Tabima Javier F, Dresch Jacqueline M, Larochelle Denis A

机构信息

Biology Department, Clark University, 950 Main Street, Worcester, MA 01610, USA.

Howard Hughes Medical Institute and Department of Molecular and Cell Biology, University of California, Berkeley, Berkeley, CA 94720, USA.

出版信息

NAR Genom Bioinform. 2023 Apr 18;5(2):lqad035. doi: 10.1093/nargab/lqad035. eCollection 2023 Jun.

Abstract

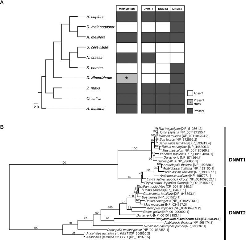
DNA methylation, the addition of a methyl (CH) group to a cytosine residue, is an evolutionarily conserved epigenetic mark involved in a number of different biological functions in eukaryotes, including transcriptional regulation, chromatin structural organization, cellular differentiation and development. In the social amoeba , previous studies have shown the existence of a DNA methyltransferase (DNMA) belonging to the DNMT2 family, but the extent and function of 5-methylcytosine in the genome are unclear. Here, we present the whole genome DNA methylation profile of using deep coverage replicate sequencing of bisulfite-converted gDNA extracted from post-starvation cells. We find an overall very low number of sites with any detectable level of DNA methylation, occurring at significant levels in only 303-3432 cytosines out of the ∼7.5 million total cytosines in the genome depending on the replicate. Furthermore, a knockout of the DNMA enzyme leads to no overall decrease in DNA methylation. Of the identified sites, significant methylation is only detected at 11 sites in all four of the methylomes analyzed. Targeted bisulfite PCR sequencing and computational analysis demonstrate that the methylation profile does not change during development and that these 11 cytosines are most likely false positives generated by protection from bisulfite conversion due to their location in hairpin-forming palindromic DNA sequences. Our data therefore provide evidence that there is no significant DNA methylation in before fruiting body formation and identify a reproducible experimental artifact from bisulfite sequencing.

摘要

DNA甲基化,即在胞嘧啶残基上添加一个甲基(CH)基团,是一种在进化上保守的表观遗传标记,参与真核生物中许多不同的生物学功能,包括转录调控、染色质结构组织、细胞分化和发育。在社会性变形虫中,先前的研究已经表明存在一种属于DNMT2家族的DNA甲基转移酶(DNMA),但基因组中5-甲基胞嘧啶的程度和功能尚不清楚。在这里,我们通过对从饥饿后细胞中提取的亚硫酸氢盐转化的基因组DNA(gDNA)进行深度覆盖重复测序,展示了[具体社会性变形虫名称未给出]的全基因组DNA甲基化图谱。我们发现,在基因组中约750万个总胞嘧啶中,只有303 - 3432个胞嘧啶存在任何可检测水平的DNA甲基化,且根据重复情况,这些甲基化位点的数量总体非常低。此外,DNMA酶的敲除并未导致DNA甲基化总体下降。在所有分析的四个甲基化组中,仅在11个位点检测到显著甲基化。靶向亚硫酸氢盐PCR测序和计算分析表明,甲基化图谱在发育过程中没有变化,并且这11个胞嘧啶很可能是由于其位于形成发夹的回文DNA序列中而免受亚硫酸氢盐转化保护所产生的假阳性结果。因此,我们的数据提供了证据,表明在子实体形成之前[具体社会性变形虫名称未给出]中不存在显著的DNA甲基化,并确定了亚硫酸氢盐测序中一个可重复的实验假象。

https://cdn.ncbi.nlm.nih.gov/pmc/blobs/d737/10111430/b1216361d49c/lqad035fig1.jpg

文献AI研究员

20分钟写一篇综述,助力文献阅读效率提升50倍。

立即体验

用中文搜PubMed

大模型驱动的PubMed中文搜索引擎

马上搜索

文档翻译

学术文献翻译模型,支持多种主流文档格式。

立即体验