Suppr超能文献

使用转录组评分识别具有重症监护病房获得性感染和不良临床病程高风险的危重症患者亚群。

Identification of a sub-group of critically ill patients with high risk of intensive care unit-acquired infections and poor clinical course using a transcriptomic score.

机构信息

Joint Research Unit HCL-bioMérieux, EA 7426 "Pathophysiology of Injury-Induced Immunosuppression" (Université Claude Bernard Lyon 1 - Hospices Civils de Lyon, bioMérieux), Lyon, France.

Open Innovation and Partnerships (OI&P), bioMérieux S.A., Marcy L'Etoile, France.

出版信息

Crit Care. 2023 Apr 21;27(1):158. doi: 10.1186/s13054-023-04436-3.

Abstract

BACKGROUND

The development of stratification tools based on the assessment of circulating mRNA of genes involved in the immune response is constrained by the heterogeneity of septic patients. The aim of this study is to develop a transcriptomic score based on a pragmatic combination of immune-related genes detected with a prototype multiplex PCR tool.

METHODS

As training cohort, we used the gene expression dataset obtained from 176 critically ill patients enrolled in the REALISM study (NCT02638779) with various etiologies and still hospitalized in intensive care unit (ICU) at day 5-7. Based on the performances of each gene taken independently to identify patients developing ICU-acquired infections (ICU-AI) after day 5-7, we built an unweighted score assuming the independence of each gene. We then determined the performances of this score to identify a subgroup of patients at high risk to develop ICU-AI, and both longer ICU length of stay and mortality of this high-risk group were assessed. Finally, we validated the effectiveness of this score in a retrospective cohort of 257 septic patients.

RESULTS

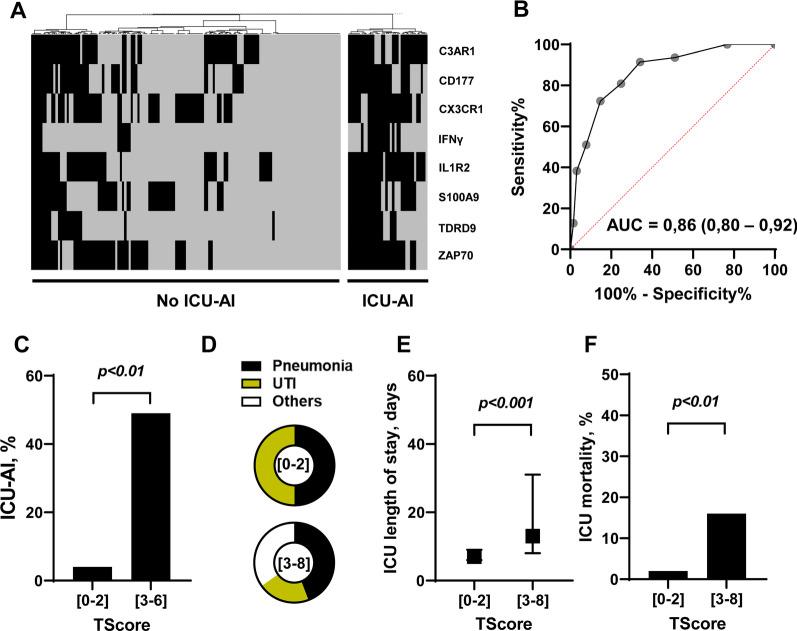
This transcriptomic score (TScore) enabled the identification of a high-risk group of patients (49%) with an increased rate of ICU-AI when compared to the low-risk group (49% vs. 4%, respectively), with longer ICU length of stay (13 days [95% CI 8-30] vs. 7 days [95% CI 6-9], p < 0.001) and higher ICU mortality (15% vs. 2%). High-risk patients exhibited biological features of immune suppression with low monocytic HLA-DR levels, higher immature neutrophils rates and higher IL10 concentrations. Using the TScore, we identified 160 high-risk patients (62%) in the validation cohort, with 30% of ICU-AI (vs. 18% in the low-risk group, p = 0.06), and significantly higher mortality and longer ICU length of stay.

CONCLUSIONS

The transcriptomic score provides a useful and reliable companion diagnostic tool to further develop immune modulating drugs in sepsis in the context of personalized medicine.

摘要

背景

基于参与免疫反应的循环 mRNA 基因评估的分层工具的发展受到脓毒症患者异质性的限制。本研究的目的是开发一种基于免疫相关基因的实用组合的转录组评分,该组合由原型多重 PCR 工具检测到。

方法

作为训练队列,我们使用了从 REALISM 研究(NCT02638779)中招募的 176 名患有各种病因的危重病患者的基因表达数据集,这些患者在第 5-7 天仍在重症监护病房(ICU)住院。基于每个基因独立识别第 5-7 天后发生 ICU 获得性感染(ICU-AI)的患者的性能,我们构建了一个不考虑每个基因独立性的无权重评分。然后,我们确定了该评分识别具有高 ICU-AI 风险的患者亚组的性能,并评估了该高风险组的 ICU 住院时间延长和死亡率。最后,我们在 257 名脓毒症患者的回顾性队列中验证了该评分的有效性。

结果

该转录组评分(TScore)能够识别高风险组患者(49%)与低风险组患者(49%比 4%)相比,ICU-AI 发生率增加,ICU 住院时间延长(13 天[95%CI 8-30]比 7 天[95%CI 6-9],p<0.001)和 ICU 死亡率更高(15%比 2%)。高风险患者表现出免疫抑制的生物学特征,单核细胞 HLA-DR 水平低,不成熟中性粒细胞率高,IL10 浓度高。使用 TScore,我们在验证队列中确定了 160 名高风险患者(62%),其中 30%的 ICU-AI(低风险组为 18%,p=0.06),死亡率和 ICU 住院时间显著延长。

结论

转录组评分提供了一种有用且可靠的辅助诊断工具,可在个性化医疗背景下进一步开发脓毒症中的免疫调节药物。

https://cdn.ncbi.nlm.nih.gov/pmc/blobs/3978/10120205/825ccd802900/13054_2023_4436_Fig1_HTML.jpg

文献AI研究员

20分钟写一篇综述,助力文献阅读效率提升50倍。

立即体验

用中文搜PubMed

大模型驱动的PubMed中文搜索引擎

马上搜索

文档翻译

学术文献翻译模型,支持多种主流文档格式。

立即体验