Suppr超能文献

一种独特的微生物群特征先于肝细胞癌的临床诊断。

A distinct microbiota signature precedes the clinical diagnosis of hepatocellular carcinoma.

机构信息

Department of Hepatobiliary Surgery, The First Affiliated Hospital of Wenzhou Medical University, Wenzhou, China.

The First School of Medicine, School of Information and Engineering, Wenzhou Medical University, Wenzhou, China.

出版信息

Gut Microbes. 2023 Jan-Dec;15(1):2201159. doi: 10.1080/19490976.2023.2201159.

Abstract

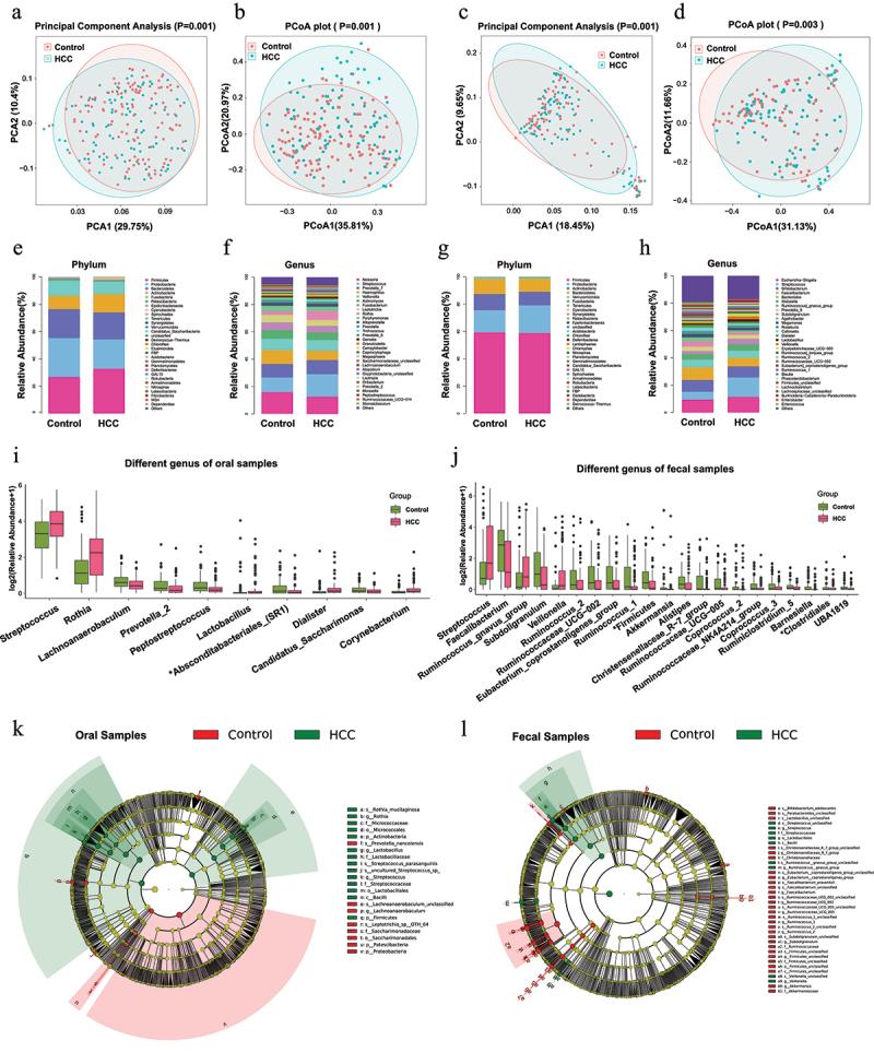
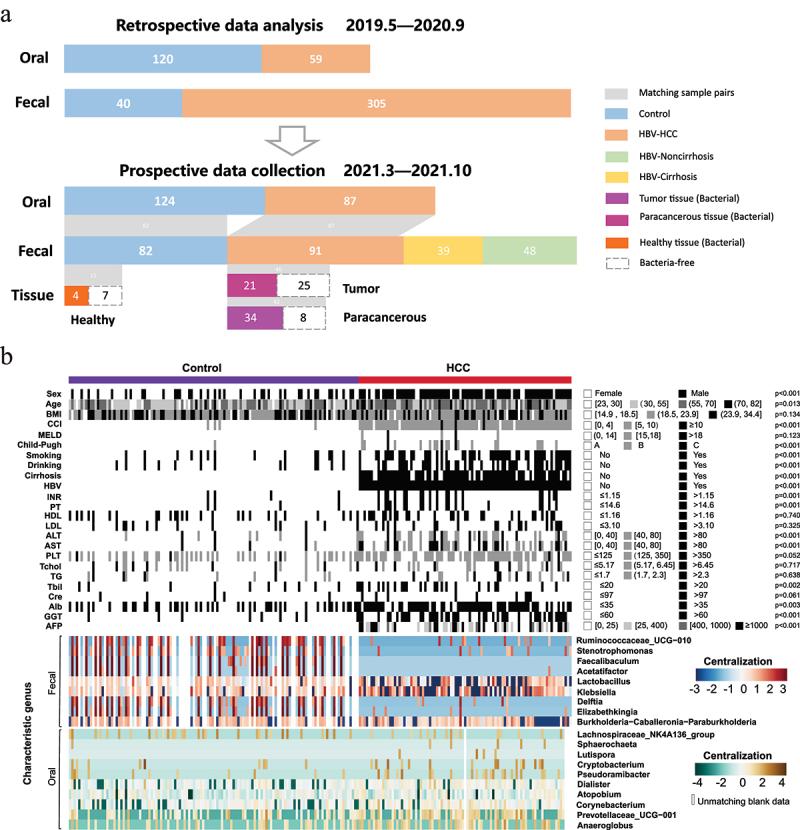
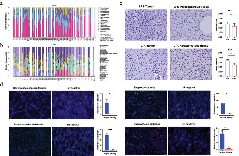
Oral, gut, and tumor microbiota have been implicated as important regulators in the carcinogenesis and progression of gastrointestinal malignancies. However, few studies focused on the existence and association of resident microbes within different body regions. Herein, we aim to reveal the durability of the oral-gut-tumor microbiome and its diagnostic performance in hepatocellular carcinoma (HCC). Our study included two cohorts: a retrospective discovery cohort of 364 HBV-HCC patients and 160 controls with oral or fecal samples, a prospective validation cohort of 91 cases, and 124 controls for matching samples, as well as 48 HBV, and 39 HBV-cirrhosis patients for gut microbial patterns examined by 16S rRNA gene sequencing. With the random forest analysis, 10 oral and 9 gut genera that could distinguish HCC from controls in the retrospective cohort were validated among the prospective matching participants, with area under the curve (AUC) values of 0.7971 and 0.8084, respectively. When influential taxa were merged, the AUC of the consistent classifier increased to 0.9405. The performance continued to improve to 0.9811 when combined with serum levels of alpha-fetoprotein (AFP). Specifically, microbial biomarkers represented by Streptococcus displayed a constantly increasing trend during the disease transition. Furthermore, the presence of several dominant microbiota species was confirmed in hepatic tumor and non-tumor tissues with fluorescence in situ hybridization (FISH) and 5 R 16S rRNA gene sequencing. Overall, our findings based on the oral-gut-tumor microbiota provide a reliable approach for the early detection of HCC.

摘要

口腔、肠道和肿瘤微生物群已被认为是胃肠道恶性肿瘤发生和发展的重要调节因子。然而,很少有研究关注不同身体区域内常驻微生物的存在和关联。在此,我们旨在揭示口腔-肠道-肿瘤微生物组的持久性及其在肝细胞癌 (HCC) 中的诊断性能。我们的研究包括两个队列:一个包含 364 名 HBV-HCC 患者和 160 名对照的回顾性发现队列,这些患者有口腔或粪便样本;一个包含 91 例病例和 124 名对照的前瞻性验证队列,这些患者的样本可用于匹配;另外还包括 48 名 HBV 和 39 名 HBV-肝硬化患者,用于通过 16S rRNA 基因测序检查肠道微生物模式。通过随机森林分析,在回顾性队列中,10 种口腔和 9 种肠道属可以区分 HCC 与对照组,在前瞻性匹配参与者中得到验证,其 AUC 值分别为 0.7971 和 0.8084。当合并有影响力的分类时,一致分类器的 AUC 增加到 0.9405。当与血清甲胎蛋白 (AFP) 水平结合时,性能进一步提高到 0.9811。具体而言,以链球菌为代表的微生物生物标志物在疾病转归过程中呈现出持续增加的趋势。此外,通过荧光原位杂交 (FISH) 和 5 端 R 16S rRNA 基因测序,在肝肿瘤和非肿瘤组织中证实了几种优势微生物种的存在。总体而言,我们基于口腔-肠道-肿瘤微生物组的发现为 HCC 的早期检测提供了一种可靠的方法。

https://cdn.ncbi.nlm.nih.gov/pmc/blobs/18cd/10128432/53f8493e6697/KGMI_A_2201159_F0001_OC.jpg

文献AI研究员

20分钟写一篇综述,助力文献阅读效率提升50倍。

立即体验

用中文搜PubMed

大模型驱动的PubMed中文搜索引擎

马上搜索

文档翻译

学术文献翻译模型,支持多种主流文档格式。

立即体验