Suppr超能文献

各种免疫细胞和免疫评分在三阴性乳腺癌中的预后价值。

Prognostic value of various immune cells and Immunoscore in triple-negative breast cancer.

机构信息

Department of Pathology, State Key Laboratory of Complex Severe and Rare Disease, Molecular Pathology Research Center, Peking Union Medical College Hospital, Chinese Academy of Medical Sciences and Peking Union Medical College, Beijing, China.

Department of Breast Surgery, Peking Union Medical College Hospital, Chinese Academy of Medical Science and Peking Union Medical College, Beijing, China.

出版信息

Front Immunol. 2023 Apr 6;14:1137561. doi: 10.3389/fimmu.2023.1137561. eCollection 2023.

Abstract

BACKGROUND

This study aimed to evaluate the expression status and prognostic role of various immunoregulatory cells and test in triple-negative breast cancer (TNBC).

METHODS

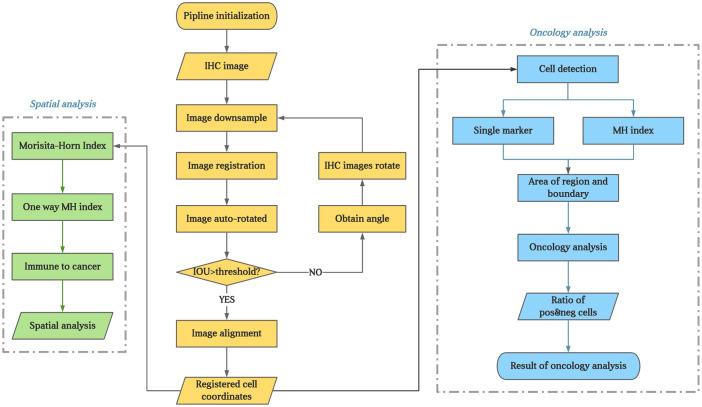
The expression of five markers (CD3/CD4/CD8/CD19/CD163) of tumor immune cells was evaluated retrospectively in tumor sections from 68 consecutive cases of TNBC by immunohistochemistry. Computational image analysis was used to quantify the density and distribution of each immune marker within the tumor region, tumor invasive margin, and expression hotspots. Immunoscores were calculated using an automated approach. Other clinical characteristics were also analyzed.

RESULTS

For all patients, Kaplan-Meier survival analysis showed that high CD3+ signals in the tumor region (disease-free survival (DFS), =0.0014; overall survival (OS), 0.0031) and total region (DFS, 0.0014; OS, 0.0031) were significantly associated with better survival. High CD4+ levels in the tumor region and total regions were significantly associated with better survival (0.05). For Hotspot analysis, CD3+ was associated with significantly better survival for all Top1, Top2, and Top3 densities (DFS and OS, 0.05). High CD4+ levels were significantly associated with better prognosis for Top1 and Top3 densities (DFS and OS, 0.05). For stage IIB and IIIC patients, CD3+ in the tumor region and all Top hotspots was found to be significantly correlated with survival (DFS and OS, 0.05). CD4+ cells were significantly associated with survival in the tumor region, total region, and Top3 density (DFS, 0.0213; OS, 0.0728). CD8+ cells were significantly associated with survival in the invasive margin, Top2 density, and Top3 density. Spatial parameter analysis showed that high colocalization of tumor cells and immune cells (CD3+, CD4+, or CD8+) was significantly associated with patient survival.

CONCLUSION

Computational image analysis is a reliable tool for evaluating the density and distribution of immune regulatory cells and for calculating the Immunoscore in TNBC. The Immunoscore retains its prognostic significance in TNBC later than IIB stage breast cancer. Future studies are required to confirm its potential to predict tumor responses to chemotherapy and immune therapy.

摘要

背景

本研究旨在评估不同免疫调节细胞在三阴性乳腺癌(TNBC)中的表达状态和预后作用。

方法

通过免疫组织化学法,对 68 例连续 TNBC 肿瘤标本中五种标记物(CD3/CD4/CD8/CD19/CD163)的肿瘤免疫细胞表达情况进行回顾性评估。利用计算图像分析方法,对肿瘤区域、肿瘤侵袭边缘和表达热点内每个免疫标记物的密度和分布进行量化。采用自动化方法计算免疫评分。同时分析其他临床特征。

结果

对所有患者进行 Kaplan-Meier 生存分析,结果显示肿瘤区域(无病生存(DFS),=0.0014;总生存(OS),0.0031)和全区域(DFS,=0.0014;OS,0.0031)高 CD3+信号与生存更好显著相关。肿瘤区域和全区域高 CD4+水平与生存更好显著相关(0.05)。对于热点分析,CD3+与所有 Top1、Top2 和 Top3 密度(DFS 和 OS,0.05)显著相关,与生存更好显著相关。高 CD4+水平与 Top1 和 Top3 密度(DFS 和 OS,0.05)显著相关,与预后更好显著相关。对于 IIB 期和 III 期 C 期患者,肿瘤区域和所有 Top 热点的 CD3+与生存显著相关(DFS 和 OS,0.05)。CD4+细胞与肿瘤区域、全区域和 Top3 密度(DFS,0.0213;OS,0.0728)显著相关,与生存显著相关。CD8+细胞与侵袭边缘、Top2 密度和 Top3 密度显著相关。空间参数分析表明,肿瘤细胞和免疫细胞(CD3+、CD4+或 CD8+)的高共定位与患者生存显著相关。

结论

计算图像分析是评估 TNBC 中免疫调节细胞密度和分布并计算免疫评分的可靠工具。免疫评分在 TNBC 中保留其预后意义的时间晚于 IIB 期乳腺癌。需要进一步研究来证实其预测化疗和免疫治疗反应的潜力。

https://cdn.ncbi.nlm.nih.gov/pmc/blobs/2db5/10117828/42b11607e55d/fimmu-14-1137561-g001.jpg

文献AI研究员

20分钟写一篇综述,助力文献阅读效率提升50倍。

立即体验

用中文搜PubMed

大模型驱动的PubMed中文搜索引擎

马上搜索

文档翻译

学术文献翻译模型,支持多种主流文档格式。

立即体验