Suppr超能文献

将不同的 CRISPR 核酸酶用于同时进行基因敲入和碱基编辑可防止多重编辑的 CAR T 细胞发生易位。

Combining different CRISPR nucleases for simultaneous knock-in and base editing prevents translocations in multiplex-edited CAR T cells.

机构信息

Berlin Center for Advanced Therapies (BeCAT), Charité - Universitätsmedizin Berlin, corporate member of Freie Universität Berlin and Humboldt-Universität zu Berlin, Campus Virchow Klinikum, Augustenburger Platz 1, 13353, Berlin, Germany.

BIH Center for Regenerative Therapies (BCRT), Berlin Institute of Health at Charité - Universitätsmedizin Berlin, Campus Virchow Klinikum, Augustenburger Platz 1, 13353, Berlin, Germany.

出版信息

Genome Biol. 2023 Apr 24;24(1):89. doi: 10.1186/s13059-023-02928-7.

Abstract

BACKGROUND

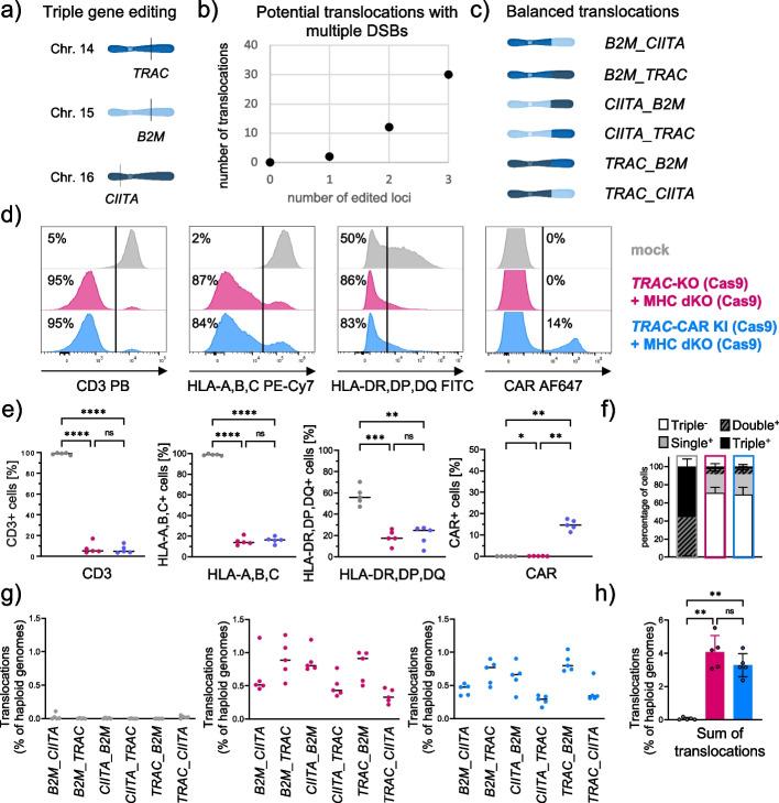
Multiple genetic modifications may be required to develop potent off-the-shelf chimeric antigen receptor (CAR) T cell therapies. Conventional CRISPR-Cas nucleases install sequence-specific DNA double-strand breaks (DSBs), enabling gene knock-out or targeted transgene knock-in. However, simultaneous DSBs provoke a high rate of genomic rearrangements which may impede the safety of the edited cells.

RESULTS

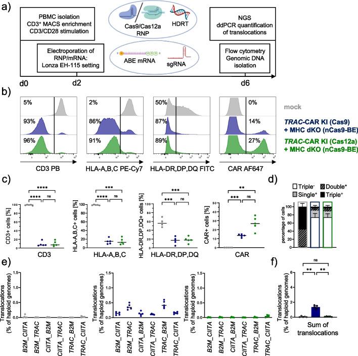
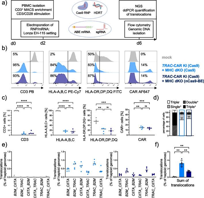
Here, we combine a non-viral CRISPR-Cas9 nuclease-assisted knock-in and Cas9-derived base editing technology for DSB free knock-outs within a single intervention. We demonstrate efficient insertion of a CAR into the T cell receptor alpha constant (TRAC) gene, along with two knock-outs that silence major histocompatibility complexes (MHC) class I and II expression. This approach reduces translocations to 1.4% of edited cells. Small insertions and deletions at the base editing target sites indicate guide RNA exchange between the editors. This is overcome by using CRISPR enzymes of distinct evolutionary origins. Combining Cas12a Ultra for CAR knock-in and a Cas9-derived base editor enables the efficient generation of triple-edited CAR T cells with a translocation frequency comparable to unedited T cells. Resulting TCR- and MHC-negative CAR T cells resist allogeneic T cell targeting in vitro.

CONCLUSIONS

We outline a solution for non-viral CAR gene transfer and efficient gene silencing using different CRISPR enzymes for knock-in and base editing to prevent translocations. This single-step procedure may enable safer multiplex-edited cell products and demonstrates a path towards off-the-shelf CAR therapeutics.

摘要

背景

开发有效的现成嵌合抗原受体(CAR)T 细胞疗法可能需要进行多次基因修饰。传统的 CRISPR-Cas 核酸酶会在 DNA 双链上造成序列特异性断裂(DSB),从而实现基因敲除或靶向转基因敲入。然而,同时产生的 DSB 会导致基因组重排的高发生率,这可能会影响编辑细胞的安全性。

结果

在这里,我们将非病毒 CRISPR-Cas9 核酸酶辅助的敲入和 Cas9 衍生的碱基编辑技术结合起来,在单次干预中实现 DSB 自由的敲除。我们证明了高效地将 CAR 插入 T 细胞受体α恒定(TRAC)基因中,同时实现了两个敲除,从而沉默了主要组织相容性复合体(MHC)I 类和 II 类的表达。这种方法将易位减少到编辑细胞的 1.4%。碱基编辑靶位点的小插入和缺失表明了编辑之间的向导 RNA 交换。通过使用具有不同进化起源的 CRISPR 酶可以克服这种情况。将 Cas12a Ultra 用于 CAR 敲入和 Cas9 衍生的碱基编辑器结合使用,可以高效地生成三重编辑的 CAR T 细胞,其易位频率与未经编辑的 T 细胞相当。由此产生的 TCR-和 MHC-阴性 CAR T 细胞在体外抵抗同种异体 T 细胞的靶向。

结论

我们概述了一种使用不同的 CRISPR 酶进行非病毒 CAR 基因转移和高效基因沉默的解决方案,以防止易位。这种单步程序可能使更安全的多重编辑细胞产品成为可能,并为现成的 CAR 治疗方法开辟了道路。

https://cdn.ncbi.nlm.nih.gov/pmc/blobs/640a/10123993/c3cf6fd0292f/13059_2023_2928_Fig1_HTML.jpg

文献AI研究员

20分钟写一篇综述,助力文献阅读效率提升50倍。

立即体验

用中文搜PubMed

大模型驱动的PubMed中文搜索引擎

马上搜索

文档翻译

学术文献翻译模型,支持多种主流文档格式。

立即体验