Suppr超能文献

通过一种靶向蛋白水解的嵌合体降解与神经退行性疾病相关的 TDP-43 聚集物和低聚物。

Degradation of neurodegenerative disease-associated TDP-43 aggregates and oligomers via a proteolysis-targeting chimera.

机构信息

Department of Chemistry, National Taiwan University, Taipei, 106, Taiwan.

Institute of Chemistry, Academia Sinica, Taipei, 115, Taiwan.

出版信息

J Biomed Sci. 2023 Apr 26;30(1):27. doi: 10.1186/s12929-023-00921-7.

Abstract

BACKGROUND

Amyotrophic lateral sclerosis (ALS) associated with TAR DNA-binding protein 43 (TDP-43) aggregation has been considered as a lethal and progressive motor neuron disease. Recent studies have shown that both C-terminal TDP-43 (C-TDP-43) aggregates and oligomers were neurotoxic and pathologic agents in ALS and frontotemporal lobar degeneration (FTLD). However, misfolding protein has long been considered as an undruggable target by applying conventional inhibitors, agonists, or antagonists. To provide this unmet medical need, we aim to degrade these misfolding proteins by designing a series of proteolysis targeting chimeras (PROTACs) against C-TDP-43.

METHODS

By applying filter trap assay, western blotting, and microscopy imaging, the degradation efficiency of C-TDP-43 aggregates was studied in Neuro-2a cells overexpressing eGFP-C-TDP-43 or mCherry-C-TDP-43. The cell viability was characterized by alarmarBlue assay. The beneficial and disaggregating effects of TDP-43 PROTAC were examined with the YFP-C-TDP-43 transgenic C. elegans by motility assay and confocal microscopy. The impact of TDP-43 PROTAC on C-TDP-43 oligomeric intermediates was monitored by fluorescence lifetime imaging microscopy and size exclusion chromatography in the Neuro-2a cells co-expressing eGFP-C-TDP-43 and mCherry-C-TDP-43.

RESULTS

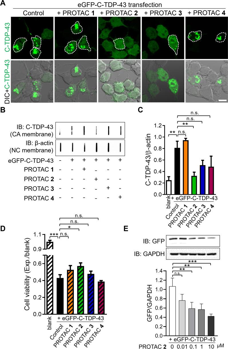
Four PROTACs with different linker lengths were synthesized and characterized. Among these chimeras, PROTAC 2 decreased C-TDP-43 aggregates and relieved C-TDP-43-induced cytotoxicity in Neuro-2a cells without affecting endogenous TDP-43. We showed that PROTAC 2 bound to C-TDP-43 aggregates and E3 ligase to initiate ubiquitination and proteolytic degradation. By applying advanced microscopy, it was further shown that PROTAC 2 decreased the compactness and population of C-TDP-43 oligomers. In addition to cellular model, PROTAC 2 also improved the motility of transgenic C. elegans by reducing the C-TDP-43 aggregates in the nervous system.

CONCLUSIONS

Our study demonstrated the dual-targeting capacity of the newly-designed PROTAC 2 against both C-TDP-43 aggregates and oligomers to reduce their neurotoxicity, which shed light on the potential drug development for ALS as well as other neurodegenerative diseases.

摘要

背景

与 TAR DNA 结合蛋白 43(TDP-43)聚集相关的肌萎缩性侧索硬化症(ALS)被认为是一种致命且进行性的运动神经元疾病。最近的研究表明,C 端 TDP-43(C-TDP-43)聚集物和低聚物都是 ALS 和额颞叶变性(FTLD)中的神经毒性和病理因子。然而,错误折叠的蛋白质长期以来一直被认为是一个难以用传统抑制剂、激动剂或拮抗剂治疗的靶点。为了满足这一未满足的医疗需求,我们旨在通过设计一系列针对 C-TDP-43 的蛋白水解靶向嵌合体(PROTAC)来降解这些错误折叠的蛋白质。

方法

通过应用滤膜陷阱测定、Western blot 和显微镜成像,在过表达 eGFP-C-TDP-43 或 mCherry-C-TDP-43 的 Neuro-2a 细胞中研究 C-TDP-43 聚集物的降解效率。通过警报蓝测定法测定细胞活力。通过运动测定和共聚焦显微镜检查,用 YFP-C-TDP-43 转基因秀丽隐杆线虫检查 TDP-43 PROTAC 的有益和去聚集作用。通过在共表达 eGFP-C-TDP-43 和 mCherry-C-TDP-43 的 Neuro-2a 细胞中进行荧光寿命成像显微镜和排阻色谱法监测 TDP-43 PROTAC 对 C-TDP-43 低聚物中间体的影响。

结果

合成并表征了四种具有不同连接子长度的 PROTAC。在这些嵌合体中,PROTAC 2 降低了 Neuro-2a 细胞中的 C-TDP-43 聚集物并减轻了 C-TDP-43 诱导的细胞毒性,而不影响内源性 TDP-43。我们表明,PROTAC 2 结合 C-TDP-43 聚集物和 E3 连接酶,启动泛素化和蛋白水解降解。通过应用先进的显微镜技术,进一步表明 PROTAC 2 降低了 C-TDP-43 低聚物的致密性和种群。除了细胞模型外,PROTAC 2 还通过减少神经系统中的 C-TDP-43 聚集物来改善转基因秀丽隐杆线虫的运动能力。

结论

我们的研究证明了新设计的 PROTAC 2 对 C-TDP-43 聚集物和低聚物的双重靶向能力,以降低其神经毒性,为 ALS 以及其他神经退行性疾病的潜在药物开发提供了思路。

https://cdn.ncbi.nlm.nih.gov/pmc/blobs/6615/10131537/2824e77b08de/12929_2023_921_Fig1_HTML.jpg

文献AI研究员

20分钟写一篇综述,助力文献阅读效率提升50倍。

立即体验

用中文搜PubMed

大模型驱动的PubMed中文搜索引擎

马上搜索

文档翻译

学术文献翻译模型,支持多种主流文档格式。

立即体验