Suppr超能文献

胆碱能和去甲肾上腺素能轴突活动包含一个行为状态信号,该信号在背侧皮层中协调一致。

Cholinergic and noradrenergic axonal activity contains a behavioral-state signal that is coordinated across the dorsal cortex.

机构信息

Institute of Neuroscience, University of Oregon, Eugene, United States.

出版信息

Elife. 2023 Apr 27;12:e81826. doi: 10.7554/eLife.81826.

Abstract

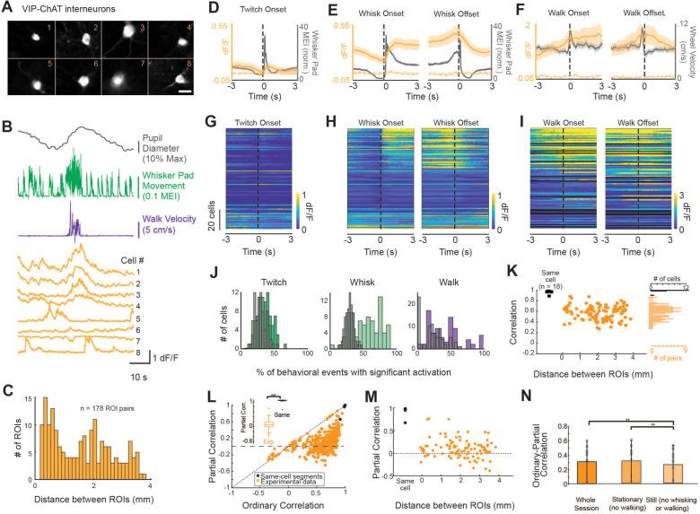
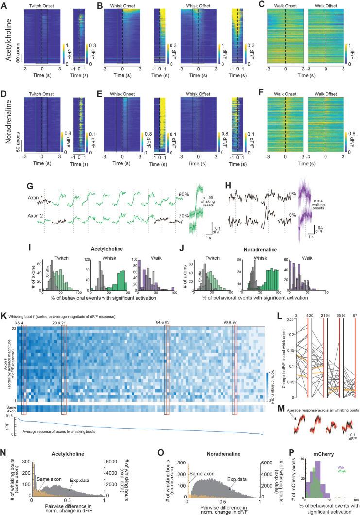
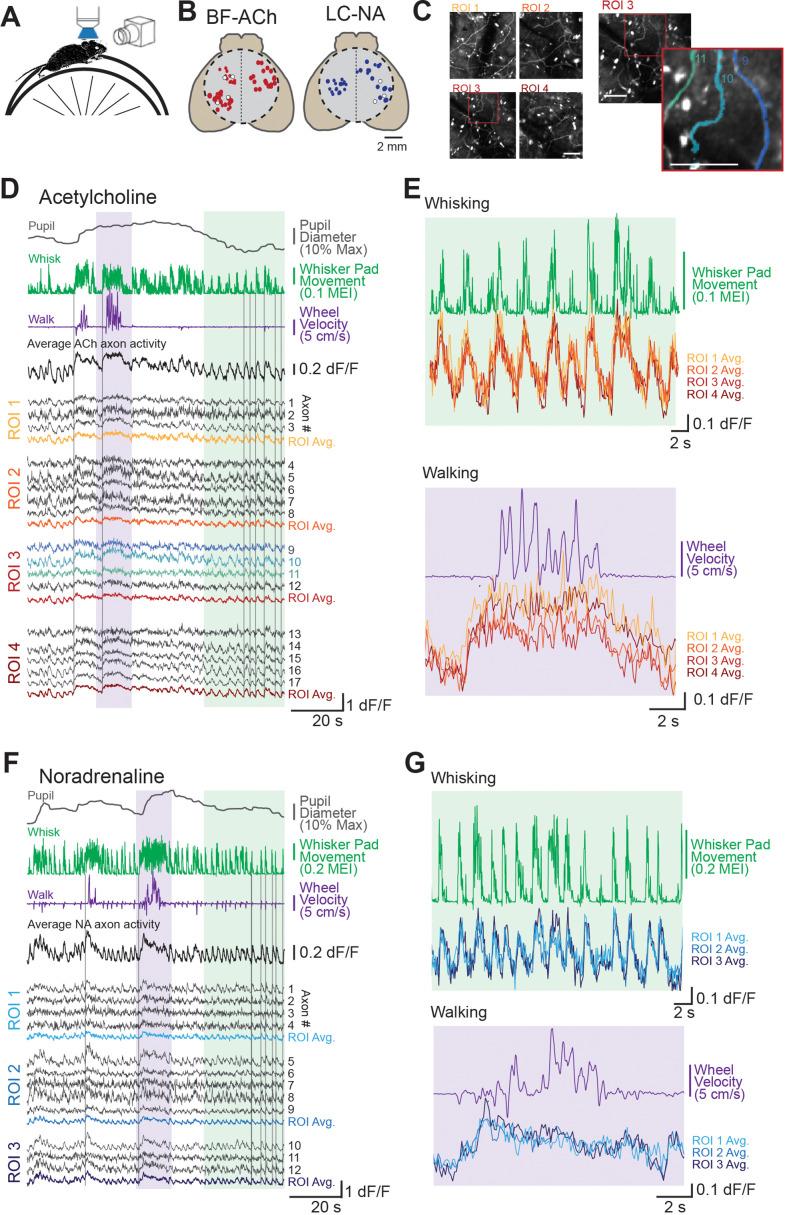
Fluctuations in brain and behavioral state are supported by broadly projecting neuromodulatory systems. In this study, we use mesoscale two-photon calcium imaging to examine spontaneous activity of cholinergic and noradrenergic axons in awake mice in order to determine the interaction between arousal/movement state transitions and neuromodulatory activity across the dorsal cortex at distances separated by up to 4 mm. We confirm that GCaMP6s activity within axonal projections of both basal forebrain cholinergic and locus coeruleus noradrenergic neurons track arousal, indexed as pupil diameter, and changes in behavioral engagement, as reflected by bouts of whisker movement and/or locomotion. The broad coordination in activity between even distant axonal segments indicates that both of these systems can communicate, in part, through a global signal, especially in relation to changes in behavioral state. In addition to this broadly coordinated activity, we also find evidence that a subpopulation of both cholinergic and noradrenergic axons may exhibit heterogeneity in activity that appears to be independent of our measures of behavioral state. By monitoring the activity of cholinergic interneurons in the cortex, we found that a subpopulation of these cells also exhibit state-dependent (arousal/movement) activity. These results demonstrate that cholinergic and noradrenergic systems provide a prominent and broadly synchronized signal related to behavioral state, and therefore may contribute to state-dependent cortical activity and excitability.

摘要

脑和行为状态的波动是由广泛投射的神经调质系统支持的。在这项研究中,我们使用中尺度双光子钙成像来检测清醒小鼠中胆碱能和去甲肾上腺素能轴突的自发活动,以确定在距离相隔可达 4 毫米的情况下,觉醒/运动状态转变和神经调质活性之间在背侧皮层中的相互作用。我们证实,基底前脑胆碱能和蓝斑去甲肾上腺素能神经元轴突投射内的 GCaMP6s 活性可追踪觉醒,以瞳孔直径为指标,并反映出胡须运动和/或运动的突发行为参与度的变化。即使在遥远的轴突段之间,活动的广泛协调表明这两个系统都可以通过全局信号进行部分通信,尤其是在行为状态变化方面。除了这种广泛协调的活动之外,我们还发现证据表明,一部分胆碱能和去甲肾上腺素能轴突的活动可能表现出与我们的行为状态测量无关的异质性。通过监测皮层中的胆碱能中间神经元的活动,我们发现这些细胞的一部分也表现出与状态相关的(觉醒/运动)活动。这些结果表明,胆碱能和去甲肾上腺素能系统提供了与行为状态相关的突出和广泛同步的信号,因此可能有助于状态依赖的皮层活动和兴奋性。

https://cdn.ncbi.nlm.nih.gov/pmc/blobs/3012/10238096/ef9659ebf532/elife-81826-fig1.jpg

文献AI研究员

20分钟写一篇综述,助力文献阅读效率提升50倍。

立即体验

用中文搜PubMed

大模型驱动的PubMed中文搜索引擎

马上搜索

文档翻译

学术文献翻译模型,支持多种主流文档格式。

立即体验