Suppr超能文献

3,2'-二羟基黄烷酮处理的间充质干细胞衍生的细胞外囊泡可增强创面愈合和皮肤再生能力。

Improved Wound Healing and Skin Regeneration Ability of 3,2'-Dihydroxyflavone-Treated Mesenchymal Stem Cell-Derived Extracellular Vesicles.

机构信息

Department of Stem Cell & Regenerative Biotechnology and Institute of Advanced Regenerative Science, Konkuk University, 120 Neungdong-ro, Gwangjin-gu, Seoul 05029, Republic of Korea.

R&D Team, StemExOne Co., Ltd. 303, Life Science Bldg, 120, Neungdong-ro, Gwangjin-gu, Seoul 05029, Republic of Korea.

出版信息

Int J Mol Sci. 2023 Apr 9;24(8):6964. doi: 10.3390/ijms24086964.

Abstract

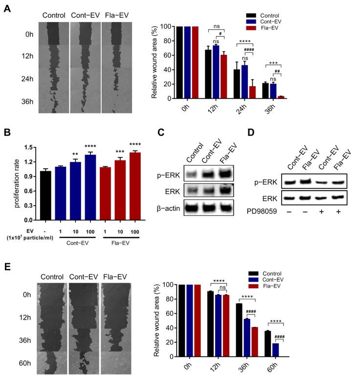
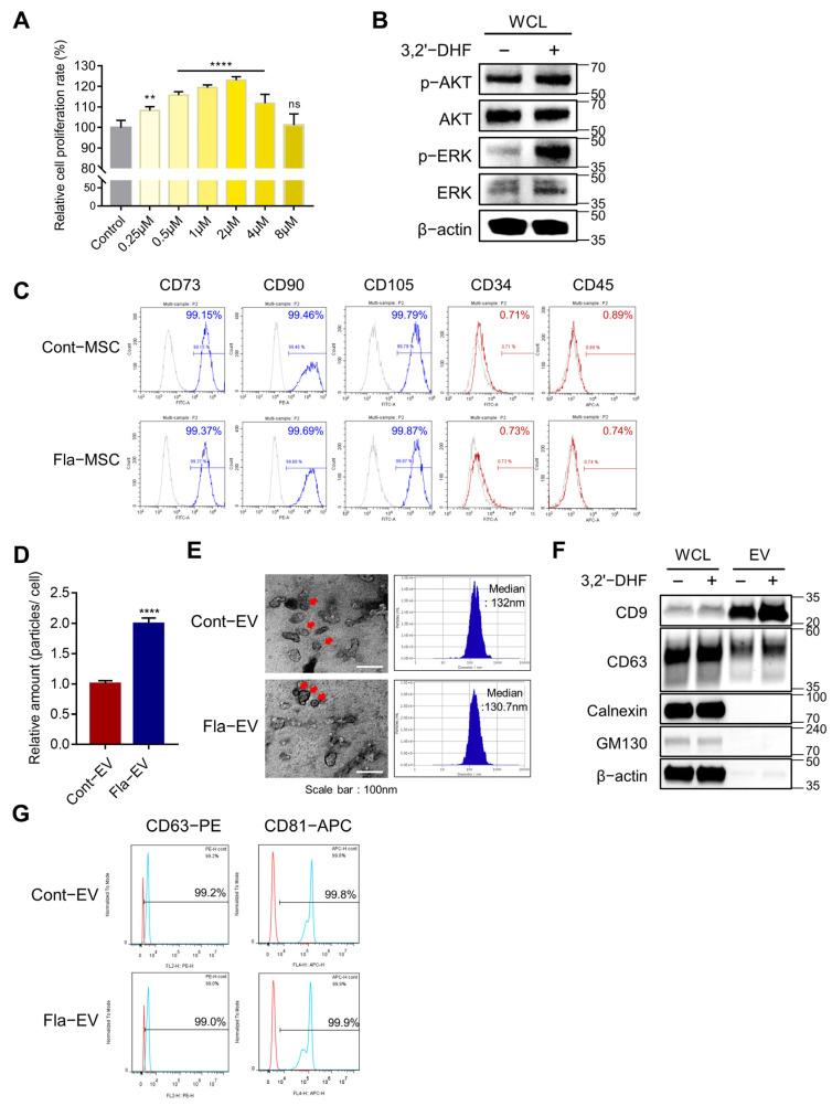
Flavonoids enhance the self-renewal and differentiation potential of mesenchymal stem cells (MSCs) and have therapeutic activities, including regenerative, anti-oxidative, and anti-inflammatory effects. Recent studies have revealed that MSC-derived extracellular vesicles (MSC-EVs) have therapeutic effects on tissue regeneration and inflammation. To facilitate further research on the therapeutic potential of MSC-EVs derived from flavonoid-treated MSCs, we surveyed the production of EVs and their therapeutic applications in wound regeneration. MSCs treated with flavonoids enhanced EV production twofold compared with naïve MSCs. EVs produced by MSCs treated with flavonoids (Fla-EVs) displayed significant anti-inflammatory and wound-healing effects in vitro. The wound-healing capacity of EVs was mediated by the upregulation of mitogen-activated protein kinase kinase (MEK)/extracellular signal-regulated kinase (ERK) signaling. Interestingly, the protein level of p-ERK under inhibition of MEK signals was maintained in Fla-EV-treated fibroblasts, suggesting that Fla-EVs have a higher therapeutic potential than naïve MSC-EVs (Cont-EVs) in wound healing. Moreover, the in vivo wound closure effect of the Fla-EVs showed significant improvement compared with that of the flavonoid-only treatment group and the Cont-EVs. This study provides a strategy for the efficient production of EVs with superior therapeutic potential using flavonoids.

摘要

类黄酮增强了间充质干细胞(MSCs)的自我更新和分化潜能,具有治疗活性,包括再生、抗氧化和抗炎作用。最近的研究表明,MSC 衍生的细胞外囊泡(MSC-EVs)对组织再生和炎症具有治疗作用。为了促进对经类黄酮处理的 MSC 衍生的 MSC-EVs 的治疗潜力的进一步研究,我们调查了 EV 的产生及其在创伤再生中的治疗应用。与未处理的 MSC 相比,用类黄酮处理的 MSC 使 EV 的产生增加了两倍。用类黄酮处理的 MSC 产生的 EV(Fla-EVs)在体外显示出显著的抗炎和伤口愈合作用。EV 的伤口愈合能力是通过丝裂原活化蛋白激酶激酶(MEK)/细胞外信号调节激酶(ERK)信号的上调介导的。有趣的是,在抑制 MEK 信号后,Fla-EV 处理的成纤维细胞中的 p-ERK 蛋白水平得以维持,这表明 Fla-EVs 在伤口愈合方面比未处理的 MSC-EVs(Cont-EVs)具有更高的治疗潜力。此外,Fla-EVs 的体内伤口闭合效果与仅用类黄酮处理组和 Cont-EVs 相比显示出显著改善。这项研究为使用类黄酮高效生产具有优越治疗潜力的 EV 提供了一种策略。

https://cdn.ncbi.nlm.nih.gov/pmc/blobs/0de3/10138514/8b612f07d488/ijms-24-06964-g001.jpg

文献AI研究员

20分钟写一篇综述,助力文献阅读效率提升50倍。

立即体验

用中文搜PubMed

大模型驱动的PubMed中文搜索引擎

马上搜索

文档翻译

学术文献翻译模型,支持多种主流文档格式。

立即体验