Suppr超能文献

双重阻断 TGF-β 受体和内皮素受体协同抑制血管紧张素 II 诱导的肌成纤维细胞分化:ATR/G 介导的 TGF-β1 和 ET-1 信号的作用。

Dual Blockade of TGF-β Receptor and Endothelin Receptor Synergistically Inhibits Angiotensin II-Induced Myofibroblast Differentiation: Role of ATR/G-Mediated TGF-β1 and ET-1 Signaling.

机构信息

Department of Pharmacology, Faculty of Science, Mahidol University, Bangkok 10400, Thailand.

Molecular Medicine Graduate Program, Faculty of Science, Mahidol University, Bangkok 10400, Thailand.

出版信息

Int J Mol Sci. 2023 Apr 9;24(8):6972. doi: 10.3390/ijms24086972.

Abstract

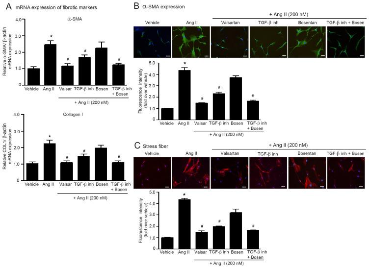
Angiotensin II (Ang II) upregulates transforming growth factor-beta1 (TGF-β1) and endothelin-1 (ET-1) in various types of cells, and all of them act as profibrotic mediators. However, the signal transduction of angiotensin II receptor (ATR) for upregulation of TGF-β1 and ET-1, and their effectors that play an essential role in myofibroblast differentiation, are not fully understood. Therefore, we investigated the ATR networking with TGF-β1 and ET-1 and identified the signal transduction of these mediators by measuring the mRNA expression of alpha-smooth muscle actin (α-SMA) and collagen I using qRT-PCR. Myofibroblast phenotypes were monitored by α-SMA and stress fiber formation with fluorescence microscopy. Our findings suggested that Ang II induced collagen I and α-SMA synthesis and stress fiber formation through the ATR/G axis in adult human cardiac fibroblasts (HCFs). Following ATR stimulation, G protein, not G subunit, was required for upregulation of TGF-β1 and ET-1. Moreover, dual inhibition of TGF-β and ET-1 signaling completely inhibited Ang II-induced myofibroblast differentiation. The ATR/G cascade transduced signals to TGF-β1, which in turn upregulated ET-1 via the Smad- and ERK1/2-dependent pathways. ET-1 consecutively bound to and activated endothelin receptor type A (ETR), leading to increases in collagen I and α-SMA synthesis and stress fiber formation. Remarkably, dual blockade of TGF-β receptor and ETR exhibited the restorative effects to reverse the myofibroblast phenotype induced by Ang II. Collectively, TGF-β1 and ET-1 are major effectors of ATR/G cascade, and therefore, negative regulation of TGF-β and ET-1 signaling represents a targeted therapeutic strategy for the prevention and restoration of cardiac fibrosis.

摘要

血管紧张素 II(Ang II)可上调多种细胞中的转化生长因子-β1(TGF-β1)和内皮素-1(ET-1),它们均作为促纤维化介质发挥作用。然而,血管紧张素 II 受体(ATR)上调 TGF-β1 和 ET-1 的信号转导及其在肌成纤维细胞分化中起重要作用的效应物尚不完全清楚。因此,我们研究了 ATR 与 TGF-β1 和 ET-1 的相互作用,并通过 qRT-PCR 测量α-平滑肌肌动蛋白(α-SMA)和胶原 I 的 mRNA 表达来确定这些介质的信号转导。通过荧光显微镜观察 α-SMA 和应激纤维形成来监测肌成纤维细胞表型。我们的研究结果表明,Ang II 通过成人人心房成纤维细胞(HCF)中的 ATR/G 轴诱导胶原 I 和 α-SMA 合成以及应激纤维形成。ATR 刺激后,G 蛋白而非 G 亚基对于上调 TGF-β1 和 ET-1 是必需的。此外,TGF-β 和 ET-1 信号的双重抑制完全抑制了 Ang II 诱导的肌成纤维细胞分化。ATR/G 级联转导信号至 TGF-β1,后者通过 Smad 和 ERK1/2 依赖性途径上调 ET-1。ET-1 随后与内皮素受体 A(ETR)结合并激活,导致胶原 I 和 α-SMA 合成以及应激纤维形成增加。值得注意的是,TGF-β 受体和 ETR 的双重阻断表现出恢复作用,可逆转 Ang II 诱导的肌成纤维细胞表型。总之,TGF-β1 和 ET-1 是 ATR/G 级联的主要效应物,因此,TGF-β 和 ET-1 信号的负性调节代表了预防和恢复心脏纤维化的靶向治疗策略。

https://cdn.ncbi.nlm.nih.gov/pmc/blobs/1081/10138810/5dca50a3ff69/ijms-24-06972-g001.jpg

文献AI研究员

20分钟写一篇综述,助力文献阅读效率提升50倍。

立即体验

用中文搜PubMed

大模型驱动的PubMed中文搜索引擎

马上搜索

文档翻译

学术文献翻译模型,支持多种主流文档格式。

立即体验