Suppr超能文献

阿魏酸通过 AMPK/mTOR 信号通路对脂多糖诱导的 BV2 小胶质细胞炎症的保护作用。

Protective Effect of Ferulic Acid on Lipopolysaccharide-Induced BV2 Microglia Inflammation via AMPK/mTOR Signaling Pathway.

机构信息

School of Pharmaceutical Sciences, Guangzhou University of Chinese Medicine, Guangzhou 510006, China.

Science and Technology Innovation Center, Guangzhou University of Chinese Medicine, Guangzhou 510006, China.

出版信息

Molecules. 2023 Apr 14;28(8):3482. doi: 10.3390/molecules28083482.

Abstract

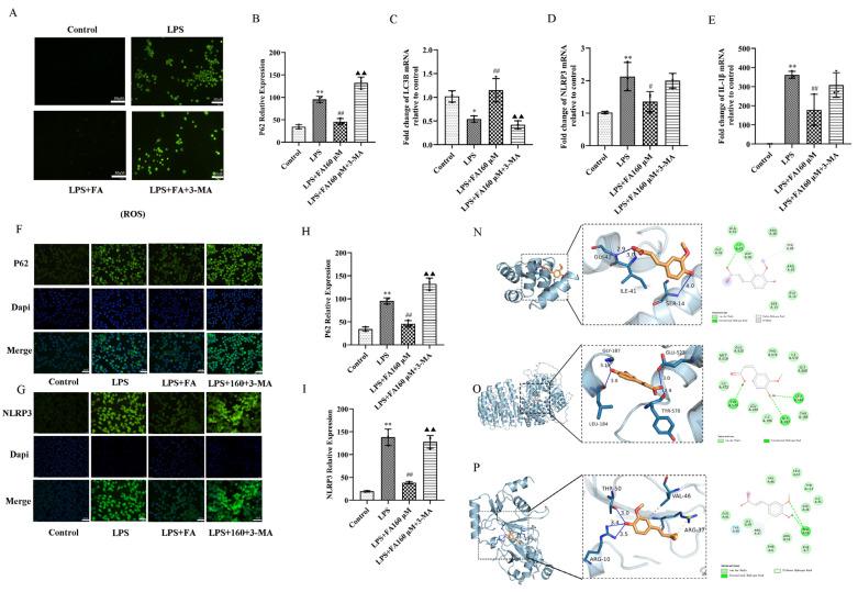
In neurodegenerative diseases, microglial activation and neuroinflammation are essential for the control and progression of neurodegenerative diseases. Mitigating microglium-induced inflammation is one strategy for hindering the progression of neurodegenerative diseases. Ferulic acid (FA) is an effective anti-inflammatory agent, but its potential role and regulation mechanism in neuroinflammatory reactions have not been fully studied. In this study, the neuroinflammation model was established by lipopolysaccharide (LPS), and the inhibitory effect of FA on neuroinflammation of BV2 microglia was studied. The results showed that FA significantly reduced the production and expression of reactive oxygen species (ROS), tumor necrosis factor-α (TNF-α), leukocyte-6 (IL-6) and interleukin-1β (IL-1β). We further studied the mechanism of FA's regulation of LPS-induced BV2 neuroinflammation and found that FA can significantly reduce the expression of mTOR in BV2 microglia induced by LPS, and significantly increase the expression of AMPK, indicating that FA may have an anti-inflammatory effect by activating the AMPK/mTOR signaling pathway to regulate the release of inflammatory mediators (such as NLRP3, caspase-1 p20 and IL-1β). We further added an autophagy inhibitor (3-MA) and an AMPK inhibitor (compound C, CC) for reverse verification. The results showed that FA's inhibitory effects on TNF-α, IL-6 and IL-1β and its regulatory effect on AMPK/mTOR were destroyed by 3-MA and CC, which further indicated that FA's inhibitory effect on neuroinflammation is related to its activation of the AMPK/mTOR autophagy signaling pathway. In a word, our experimental results show that FA can inhibit LPS-induced neuroinflammation of BV2 microglia by activating the AMPK/mTOR signaling pathway, and FA may be a potential drug for treating neuroinflammatory diseases.

摘要

在神经退行性疾病中,小胶质细胞激活和神经炎症对于控制和进展神经退行性疾病至关重要。减轻小胶质细胞诱导的炎症是阻止神经退行性疾病进展的一种策略。阿魏酸(FA)是一种有效的抗炎剂,但它在神经炎症反应中的潜在作用和调节机制尚未得到充分研究。在这项研究中,通过脂多糖(LPS)建立了神经炎症模型,研究了 FA 对 BV2 小胶质细胞神经炎症的抑制作用。结果表明,FA 显著降低了活性氧(ROS)、肿瘤坏死因子-α(TNF-α)、白细胞-6(IL-6)和白细胞介素-1β(IL-1β)的产生和表达。我们进一步研究了 FA 调节 LPS 诱导的 BV2 神经炎症的机制,发现 FA 可以显著降低 LPS 诱导的 BV2 小胶质细胞中 mTOR 的表达,并显著增加 AMPK 的表达,表明 FA 可能通过激活 AMPK/mTOR 信号通路来调节炎症介质的释放(如 NLRP3、caspase-1 p20 和 IL-1β)发挥抗炎作用。我们进一步加入自噬抑制剂(3-MA)和 AMPK 抑制剂(化合物 C,CC)进行反向验证。结果表明,FA 对 TNF-α、IL-6 和 IL-1β的抑制作用及其对 AMPK/mTOR 的调节作用被 3-MA 和 CC 破坏,这进一步表明 FA 抑制神经炎症与其激活 AMPK/mTOR 自噬信号通路有关。总之,我们的实验结果表明,FA 通过激活 AMPK/mTOR 信号通路抑制 LPS 诱导的 BV2 小胶质细胞神经炎症,FA 可能是治疗神经炎症性疾病的潜在药物。

https://cdn.ncbi.nlm.nih.gov/pmc/blobs/955e/10217031/64ad9ac14f0b/molecules-28-03482-g001.jpg

文献AI研究员

20分钟写一篇综述,助力文献阅读效率提升50倍。

立即体验

用中文搜PubMed

大模型驱动的PubMed中文搜索引擎

马上搜索

文档翻译

学术文献翻译模型,支持多种主流文档格式。

立即体验