Suppr超能文献

饮食亚麻籽油和维生素 E 可改善精液质量丙酸代谢。

Dietary flaxseed oil and vitamin E improve semen quality propionic acid metabolism.

机构信息

Joint Laboratory of the Modern Agricultural Technology International Cooperation, Ministry of Education, Jilin Agricultural University, Changchun, Jilin, China.

Key Lab of the Animal Production, Product Quality, and Security, Ministry of Education, Jilin Agricultural University, Changchun, Jilin, China.

出版信息

Front Endocrinol (Lausanne). 2023 Apr 14;14:1139725. doi: 10.3389/fendo.2023.1139725. eCollection 2023.

Abstract

INTRODUCTION

Flaxseed oil (FO) and vitamin E (VE) both have antioxidant effects on sperm. The present study investigated the effects of dietary supplementation with FO and/or VE on semen quality.

METHODS

16 fertile Simmental bulls were selected and randomly divided into 4 groups (n = 4): the control group (control diet), FO group (control diet containing 24 g/kg FO), VE group (control diet containing 150 mg/kg VE) and FOVE group (control diet containing 150 mg/kg VE and 24 g/kg FO), and the trial lasted 10 weeks.

RESULTS

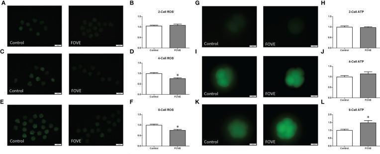
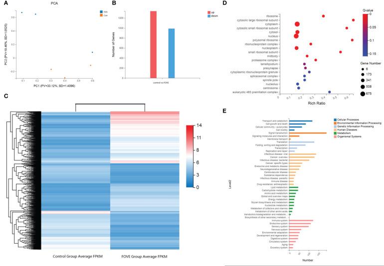
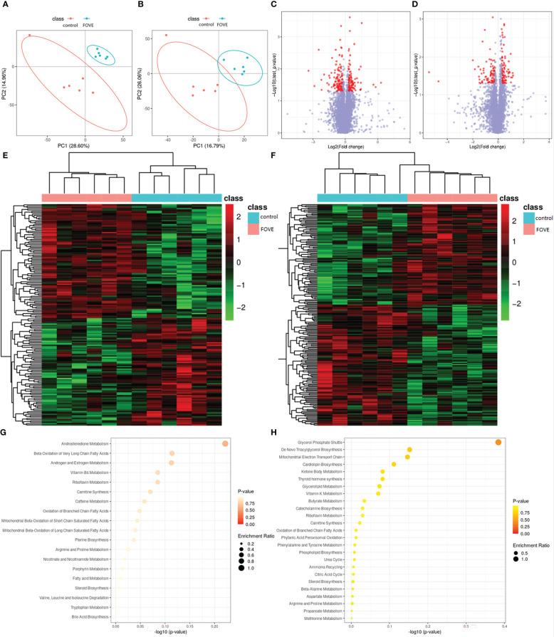
The results showed that the addition of FO independently can increase sperm motion parameters, the levels of catalase (CAT), glutathione peroxidase (GSH-Px), testosterone (T) and estradiol (E2), while reduce oxidative stress in seminal plasma (P < 0.05). Supplement of VE independently can increased the motility, motility parameters, CAT and superoxide dismutase (SOD) levels, and reduce oxidative stress in seminal plasma (P < 0.05). There was an interaction effect of FO × VE on motility and reactive oxygen species (ROS), while GSH-Px and ROS were affected by week × VE 2-way interaction, levels of T and E2 were also affected by the dietary FO × week interaction (P < 0.05). The triple interaction effects of FO, VE and week were significant for malondialdehyde (MDA) (P < 0.05). Compared with the control group, sperm from the FOVE group had a significantly higher in vitro fertilization (IVF) rate, and subsequent embryos had increased developmental ability with reduced ROS levels at the eight-cell stage, then increased adenosine triphosphate (ATP) content and gene expression levels of CAT, CDX2, Nanog, and SOD at the blastocyst stage (P < 0.05). Metabolomic and transcriptomic results indicated that dietary supplementation of FO and VE increased the expression of the metabolite aconitic acid, as well as the expression of ABAT and AHDHA genes.

CONCLUSION

With in-silico analysis, it can be concluded that the effects of dietary FO and VE on improving semen quality and embryo development may be related to increased aconitic acid via the ABAT and AHDHA genes involved in the propionic acid metabolism pathway.

摘要

简介

亚麻籽油(FO)和维生素 E(VE)都对精子具有抗氧化作用。本研究探讨了膳食补充 FO 和/或 VE 对精液质量的影响。

方法

选择 16 头健康西门塔尔公牛,随机分为 4 组(n = 4):对照组(对照饮食)、FO 组(对照饮食中添加 24 g/kg FO)、VE 组(对照饮食中添加 150 mg/kg VE)和 FOVE 组(对照饮食中添加 150 mg/kg VE 和 24 g/kg FO),试验持续 10 周。

结果

结果表明,FO 的添加可独立增加精子运动参数、过氧化氢酶(CAT)、谷胱甘肽过氧化物酶(GSH-Px)、睾酮(T)和雌二醇(E2)水平,同时降低精浆氧化应激(P < 0.05)。VE 的单独添加可以增加精子活力、运动参数、CAT 和超氧化物歧化酶(SOD)水平,并降低精浆氧化应激(P < 0.05)。FO×VE 之间存在运动和活性氧(ROS)的互作效应,而 GSH-Px 和 ROS 受到 VE 2 周交互作用的影响,T 和 E2 水平也受到 FO 周交互作用的影响(P < 0.05)。FO、VE 和周的三重互作效应对丙二醛(MDA)有显著影响(P < 0.05)。与对照组相比,FOVE 组的精子体外受精(IVF)率显著提高,随后胚胎的发育能力增强,在八细胞阶段 ROS 水平降低,随后在囊胚阶段增加三磷酸腺苷(ATP)含量和 CAT、CDX2、Nanog 和 SOD 基因的表达水平(P < 0.05)。代谢组学和转录组学结果表明,膳食补充 FO 和 VE 增加了代谢物乌头酸的表达,以及 ABAT 和 AHDHA 基因的表达。

结论

通过计算机模拟分析,可以得出结论,膳食 FO 和 VE 改善精液质量和胚胎发育的效果可能与丙酸代谢途径中涉及的 ABAT 和 AHDHA 基因增加乌头酸有关。

https://cdn.ncbi.nlm.nih.gov/pmc/blobs/389a/10140321/2899672136f7/fendo-14-1139725-g001.jpg

文献AI研究员

20分钟写一篇综述,助力文献阅读效率提升50倍。

立即体验

用中文搜PubMed

大模型驱动的PubMed中文搜索引擎

马上搜索

文档翻译

学术文献翻译模型,支持多种主流文档格式。

立即体验