Suppr超能文献

细胞中线粒体拓扑异构酶 TOP1MT 缺陷会激活 cGAS-STING 先天免疫反应。

Activation of the cGAS-STING innate immune response in cells with deficient mitochondrial topoisomerase TOP1MT.

机构信息

Department of Biochemistry & Molecular Biology, Cumming School of Medicine, Alberta Children's Hospital Research Institute, University of Calgary, Calgary, Alberta T2N 4N1, Canada.

Department of Microbial Pathogenesis and Immunology, School of Medicine, Texas A&M University, Bryan, TX, USA.

出版信息

Hum Mol Genet. 2023 Jul 20;32(15):2422-2440. doi: 10.1093/hmg/ddad062.

Abstract

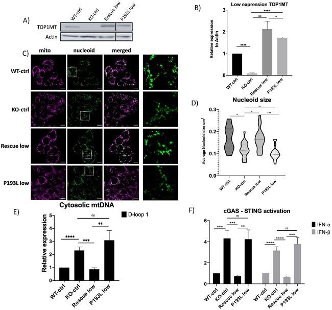
The recognition that cytosolic mitochondrial DNA (mtDNA) activates cyclic GMP-AMP synthase-stimulator of interferon genes (cGAS-STING) innate immune signaling has unlocked novel disease mechanisms. Here, an uncharacterized variant predicted to affect TOP1MT function, P193L, was discovered in a family with multiple early onset autoimmune diseases, including Systemic Lupus Erythematosus (SLE). Although there was no previous genetic association between TOP1MT and autoimmune disease, the role of TOP1MT as a regulator of mtDNA led us to investigate whether TOP1MT could mediate the release of mtDNA to the cytosol, where it could then activate the cGAS-STING innate immune pathway known to be activated in SLE and other autoimmune diseases. Through analysis of cells with reduced TOP1MT expression, we show that loss of TOP1MT results in release of mtDNA to the cytosol, which activates the cGAS-STING pathway. We also characterized the P193L variant for its ability to rescue several TOP1MT functions when expressed in TOP1MT knockout cells. We show that the P193L variant is not fully functional, as its re-expression at high levels was unable to rescue mitochondrial respiration deficits, and only showed partial rescue for other functions, including repletion of mtDNA replication following depletion, nucleoid size, steady state mtDNA transcripts levels and mitochondrial morphology. Additionally, expression of P193L at endogenous levels was unable to rescue mtDNA release-mediated cGAS-STING signaling. Overall, we report a link between TOP1MT and mtDNA release leading to cGAS-STING activation. Moreover, we show that the P193L variant has partial loss of function that may contribute to autoimmune disease susceptibility via cGAS-STING mediated activation of the innate immune system.

摘要

细胞溶质线粒体 DNA(mtDNA)激活环鸟苷酸-腺苷酸合酶-干扰素基因刺激物(cGAS-STING)先天免疫信号的认识揭示了新的疾病机制。在这里,在一个具有多种早期自身免疫性疾病的家族中发现了一种未被表征的变体,该变体预测会影响 TOP1MT 功能,即 P193L。该家族的疾病包括系统性红斑狼疮(SLE)。尽管先前没有发现 TOP1MT 与自身免疫性疾病之间存在遗传关联,但 TOP1MT 作为 mtDNA 调节剂的作用促使我们研究 TOP1MT 是否可以介导 mtDNA 向细胞质的释放,然后激活已知在 SLE 和其他自身免疫性疾病中被激活的 cGAS-STING 先天免疫途径。通过分析表达降低的 TOP1MT 的细胞,我们表明 TOP1MT 的缺失会导致 mtDNA 向细胞质的释放,从而激活 cGAS-STING 途径。我们还对 P193L 变体进行了表征,以研究其在表达于 TOP1MT 敲除细胞时恢复几种 TOP1MT 功能的能力。我们表明,P193L 变体不完全具有功能,因为其高表达水平无法挽救线粒体呼吸缺陷,并且仅对其他功能表现出部分挽救,包括耗尽后 mtDNA 复制的恢复、核区大小、稳态 mtDNA 转录物水平和线粒体形态。此外,内源性表达 P193L 无法挽救 mtDNA 释放介导的 cGAS-STING 信号。总的来说,我们报告了 TOP1MT 与 mtDNA 释放导致 cGAS-STING 激活之间的联系。此外,我们表明 P193L 变体具有部分功能丧失,可能通过 cGAS-STING 介导的先天免疫系统激活导致自身免疫性疾病易感性。

https://cdn.ncbi.nlm.nih.gov/pmc/blobs/055c/10360396/85508e5bf77f/ddad062f1.jpg

文献AI研究员

20分钟写一篇综述,助力文献阅读效率提升50倍。

立即体验

用中文搜PubMed

大模型驱动的PubMed中文搜索引擎

马上搜索

文档翻译

学术文献翻译模型,支持多种主流文档格式。

立即体验