Suppr超能文献

胶质母细胞瘤重塑人类神经回路会降低存活率。

Glioblastoma remodelling of human neural circuits decreases survival.

机构信息

Department of Neurological Surgery, University of California, San Francisco, San Francisco, CA, USA.

Department of Neurology, Stanford University, Stanford, CA, USA.

出版信息

Nature. 2023 May;617(7961):599-607. doi: 10.1038/s41586-023-06036-1. Epub 2023 May 3.

Abstract

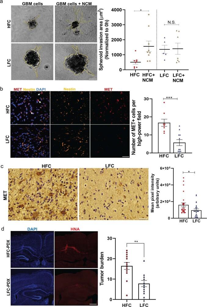
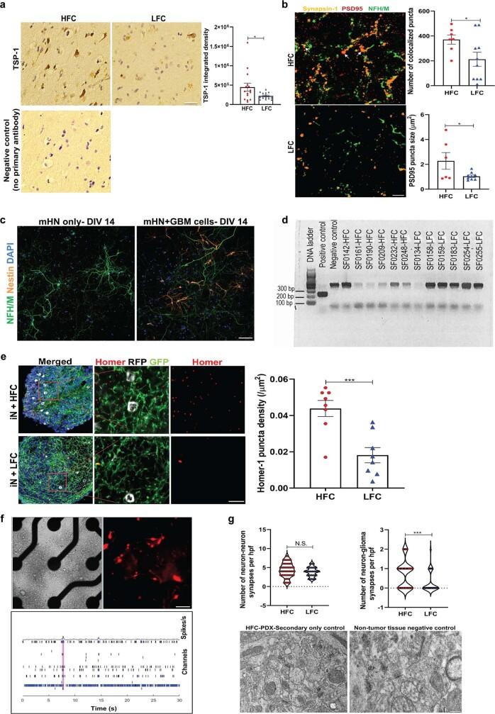
Gliomas synaptically integrate into neural circuits. Previous research has demonstrated bidirectional interactions between neurons and glioma cells, with neuronal activity driving glioma growth and gliomas increasing neuronal excitability. Here we sought to determine how glioma-induced neuronal changes influence neural circuits underlying cognition and whether these interactions influence patient survival. Using intracranial brain recordings during lexical retrieval language tasks in awake humans together with site-specific tumour tissue biopsies and cell biology experiments, we find that gliomas remodel functional neural circuitry such that task-relevant neural responses activate tumour-infiltrated cortex well beyond the cortical regions that are normally recruited in the healthy brain. Site-directed biopsies from regions within the tumour that exhibit high functional connectivity between the tumour and the rest of the brain are enriched for a glioblastoma subpopulation that exhibits a distinct synaptogenic and neuronotrophic phenotype. Tumour cells from functionally connected regions secrete the synaptogenic factor thrombospondin-1, which contributes to the differential neuron-glioma interactions observed in functionally connected tumour regions compared with tumour regions with less functional connectivity. Pharmacological inhibition of thrombospondin-1 using the FDA-approved drug gabapentin decreases glioblastoma proliferation. The degree of functional connectivity between glioblastoma and the normal brain negatively affects both patient survival and performance in language tasks. These data demonstrate that high-grade gliomas functionally remodel neural circuits in the human brain, which both promotes tumour progression and impairs cognition.

摘要

神经胶质瘤与神经网络整合。先前的研究表明神经元与神经胶质瘤细胞之间存在双向相互作用,神经元活动驱动神经胶质瘤生长,而神经胶质瘤则增加神经元兴奋性。在这里,我们试图确定神经胶质瘤诱导的神经元变化如何影响认知的神经回路,以及这些相互作用是否影响患者的生存。我们在清醒人类进行词汇检索语言任务期间进行颅内脑记录,同时进行特定部位肿瘤组织活检和细胞生物学实验,发现神经胶质瘤重塑了功能性神经回路,使得与任务相关的神经反应激活了肿瘤浸润皮层,远远超出了健康大脑中正常招募的皮层区域。来自肿瘤中表现出肿瘤与大脑其余部分之间高功能连接的区域的定向活检富含表现出独特突触发生和神经元营养表型的神经胶质瘤亚群。来自功能连接区域的肿瘤细胞分泌突触发生因子血栓素-1,这有助于解释与功能连接肿瘤区域相比,功能连接较少的肿瘤区域观察到的不同神经元-神经胶质瘤相互作用。使用美国食品和药物管理局批准的药物加巴喷丁抑制血栓素-1可减少神经胶质瘤增殖。神经胶质瘤与正常大脑之间的功能连接程度既会影响患者的生存,也会影响语言任务的表现。这些数据表明,高级别神经胶质瘤可在人类大脑中功能性重塑神经回路,这既促进肿瘤进展,又损害认知。

https://cdn.ncbi.nlm.nih.gov/pmc/blobs/a1bc/10191851/c532e1e336a6/41586_2023_6036_Fig1_HTML.jpg

文献AI研究员

20分钟写一篇综述,助力文献阅读效率提升50倍。

立即体验

用中文搜PubMed

大模型驱动的PubMed中文搜索引擎

马上搜索

文档翻译

学术文献翻译模型,支持多种主流文档格式。

立即体验