Suppr超能文献

基于整合生物信息学分析和机器学习诊断代谢综合征相关骨关节炎的免疫相关基因鉴定。

Identification of immune-associated genes in diagnosing osteoarthritis with metabolic syndrome by integrated bioinformatics analysis and machine learning.

机构信息

The Graduate School, Heilongjiang University of Chinese Medicine, Harbin, China.

The Third Affiliated Hospital of Heilongjiang University of Chinese Medicine, Harbin, China.

出版信息

Front Immunol. 2023 Apr 17;14:1134412. doi: 10.3389/fimmu.2023.1134412. eCollection 2023.

Abstract

BACKGROUND

In the pathogenesis of osteoarthritis (OA) and metabolic syndrome (MetS), the immune system plays a particularly important role. The purpose of this study was to find key diagnostic candidate genes in OA patients who also had metabolic syndrome.

METHODS

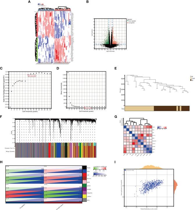
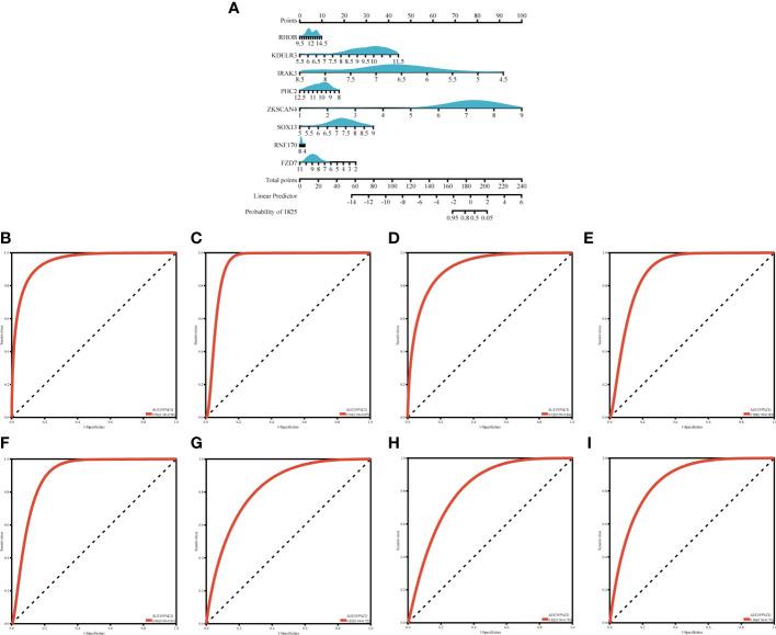
We searched the Gene Expression Omnibus (GEO) database for three OA and one MetS dataset. Limma, weighted gene co-expression network analysis (WGCNA), and machine learning algorithms were used to identify and analyze the immune genes associated with OA and MetS. They were evaluated using nomograms and receiver operating characteristic (ROC) curves, and finally, immune cells dysregulated in OA were investigated using immune infiltration analysis.

RESULTS

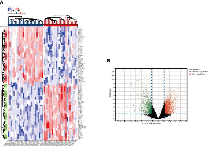
After Limma analysis, the integrated OA dataset yielded 2263 DEGs, and the MetS dataset yielded the most relevant module containing 691 genes after WGCNA, with a total of 82 intersections between the two. The immune-related genes were mostly enriched in the enrichment analysis, and the immune infiltration analysis revealed an imbalance in multiple immune cells. Further machine learning screening yielded eight core genes that were evaluated by nomogram and diagnostic value and found to have a high diagnostic value (area under the curve from 0.82 to 0.96).

CONCLUSION

Eight immune-related core genes were identified (, , , , , , , and ), and a nomogram for the diagnosis of OA and MetS was established. This research could lead to the identification of potential peripheral blood diagnostic candidate genes for MetS patients who also suffer from OA.

摘要

背景

在骨关节炎(OA)和代谢综合征(MetS)的发病机制中,免疫系统起着特别重要的作用。本研究旨在寻找同时患有代谢综合征的 OA 患者的关键诊断候选基因。

方法

我们在基因表达综合数据库(GEO)中搜索了三个 OA 和一个 MetS 数据集。使用 Limma、加权基因共表达网络分析(WGCNA)和机器学习算法来识别和分析与 OA 和 MetS 相关的免疫基因。使用列线图和受试者工作特征(ROC)曲线进行评估,最后通过免疫浸润分析研究 OA 中失调的免疫细胞。

结果

经过 Limma 分析,整合的 OA 数据集产生了 2263 个差异表达基因,而 WGCNA 产生了最相关的模块,包含 691 个基因,两个数据集共有 82 个交集。免疫相关基因在富集分析中得到了最多的富集,免疫浸润分析显示多种免疫细胞失衡。进一步的机器学习筛选产生了 8 个核心基因,通过列线图和诊断价值进行评估,发现具有较高的诊断价值(曲线下面积从 0.82 到 0.96)。

结论

鉴定出 8 个与免疫相关的核心基因(、、、、、、和),并建立了用于诊断 OA 和 MetS 的列线图。这项研究可能会识别出潜在的外周血诊断候选基因,用于同时患有 OA 和 MetS 的患者。

https://cdn.ncbi.nlm.nih.gov/pmc/blobs/3068/10150333/7584d0380330/fimmu-14-1134412-g001.jpg

文献AI研究员

20分钟写一篇综述,助力文献阅读效率提升50倍。

立即体验

用中文搜PubMed

大模型驱动的PubMed中文搜索引擎

马上搜索

文档翻译

学术文献翻译模型,支持多种主流文档格式。

立即体验