Suppr超能文献

枸杞提取物对高糖诱导的人视网膜色素上皮细胞损伤的保护作用。

Protective effects of L. extract on high glucose-induced injury in human retinal pigment epithelial cells.

作者信息

Lin Heng-Dao, Lee Yuan-Chieh, Chiang Chien-Yi, Lin Yu-Jung, Shih Cheng Yen, Tsai Rong-Kung, Lin Pi-Yu, Lin Shinn-Zong, Ho Tsung-Jung, Huang Chih-Yang

机构信息

Cardiovascular and Mitochondrial Related Disease Research Center, Hualien Tzu Chi Hospital, Buddhist Tzu Chi Medical Foundation, Hualien, Taiwan.

Department of Ophthalmology, Buddhist Tzu Chi General Hospital, Hualien, Taiwan.

出版信息

Front Nutr. 2023 Mar 30;10:1085248. doi: 10.3389/fnut.2023.1085248. eCollection 2023.

Abstract

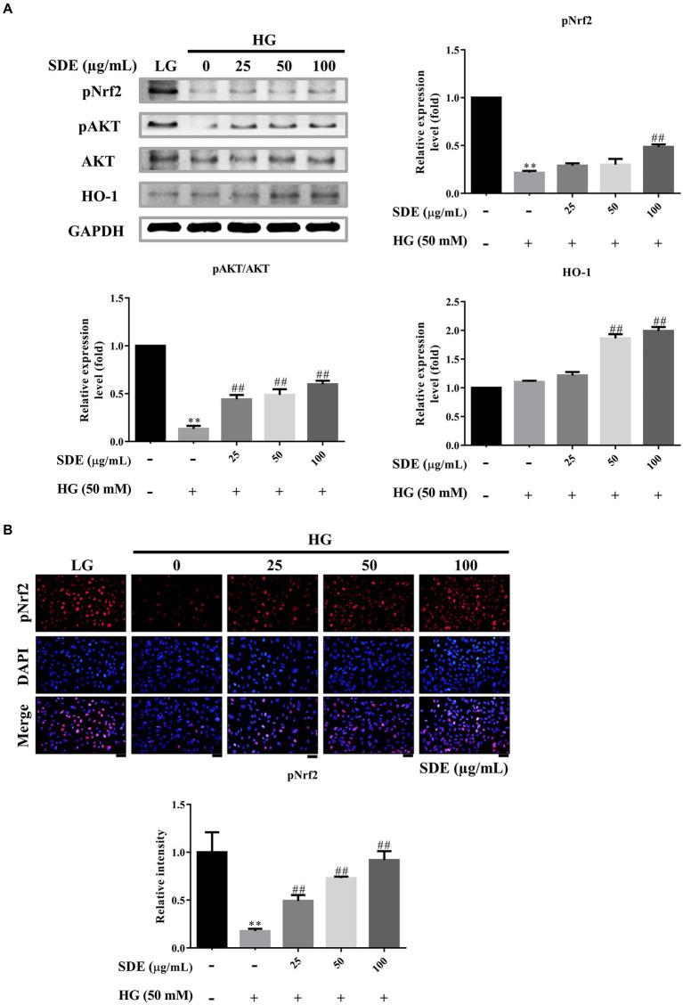
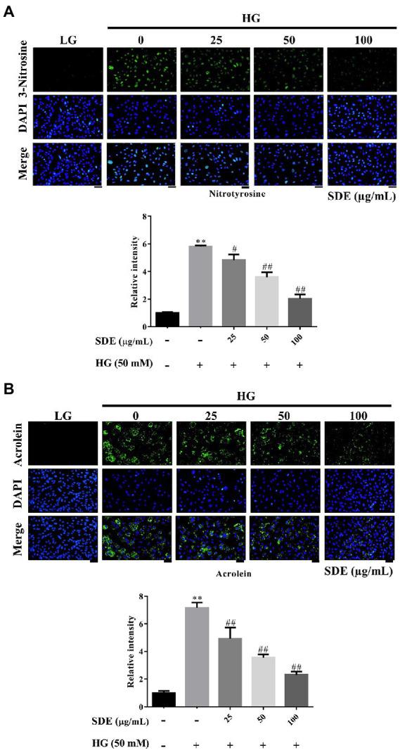
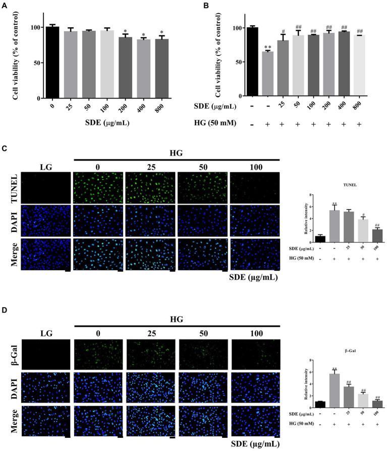
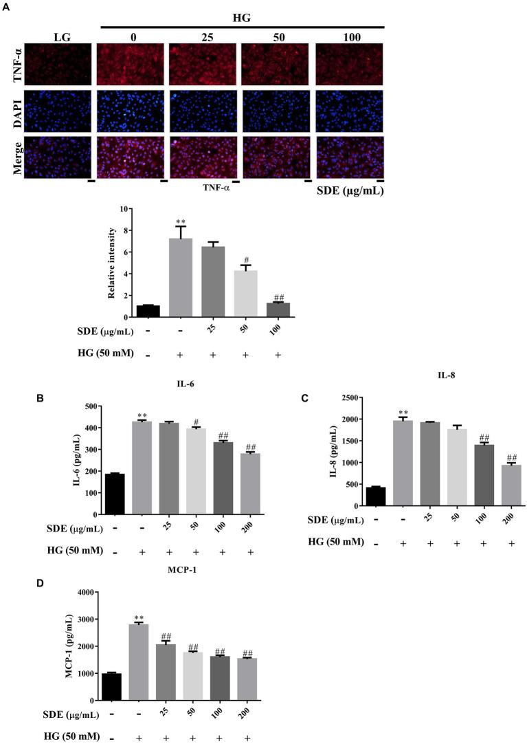
Diabetic retinopathy (DR) is a major cause of vision loss in diabetic patients. Hyperglycemia-induced oxidative stress and the accumulation of inflammatory factors result in blood-retinal barrier dysfunction and the pathogenesis of DR. L. extract (SDE), a traditional Chinese medicine, has been recently recognized for its various pharmacological effects, including anti-diabetic, anti-hyperlipidemia, anti-inflammatory, and anti-oxidative activities. However, there is no relevant research on the protective effect of SDE in DR. In this study, we treated high glucose (50 mM) in human retinal epithelial cells (ARPE-19) with different concentrations of SDE and analyzed cell viability, apoptosis, and ROS production. Moreover, we analyzed the expression of Akt, Nrf2, catalase, and HO-1, which showed that SDE dose-dependently reduced ROS production and attenuated ARPE-19 cell apoptosis in a high-glucose environment. Briefly, we demonstrated that SDE exhibited an anti-oxidative and anti-inflammatory ability in protecting retinal cells from high-glucose (HG) treatment. Moreover, we also investigated the involvement of the Akt/Nrf2/HO-1 pathway in SDE-mediated protective effects. The results suggest SDE as a nutritional supplement that could benefit patients with DR.

摘要

糖尿病视网膜病变(DR)是糖尿病患者视力丧失的主要原因。高血糖诱导的氧化应激和炎症因子的积累导致血视网膜屏障功能障碍和DR的发病机制。中药L.提取物(SDE)最近因其多种药理作用而受到认可,包括抗糖尿病、抗高血脂、抗炎和抗氧化活性。然而,关于SDE对DR的保护作用尚无相关研究。在本研究中,我们用不同浓度的SDE处理人视网膜上皮细胞(ARPE-19)中的高糖(50 mM),并分析细胞活力、凋亡和ROS产生。此外,我们分析了Akt、Nrf2、过氧化氢酶和HO-1的表达,结果表明SDE在高糖环境中剂量依赖性地减少ROS产生并减轻ARPE-19细胞凋亡。简而言之,我们证明了SDE在保护视网膜细胞免受高糖(HG)处理方面具有抗氧化和抗炎能力。此外,我们还研究了Akt/Nrf2/HO-1途径在SDE介导的保护作用中的参与情况。结果表明SDE作为一种营养补充剂可能对DR患者有益。

https://cdn.ncbi.nlm.nih.gov/pmc/blobs/4909/10150881/fd903fc17abf/fnut-10-1085248-g001.jpg

文献AI研究员

20分钟写一篇综述,助力文献阅读效率提升50倍。

立即体验

用中文搜PubMed

大模型驱动的PubMed中文搜索引擎

马上搜索

文档翻译

学术文献翻译模型,支持多种主流文档格式。

立即体验