Suppr超能文献

病前使用选择性β受体阻滞剂可改善脓毒症的发生率和病程:人类队列研究和动物模型研究

Premorbid use of selective beta-blockers improves sepsis incidence and course: Human cohort and animal model studies.

作者信息

Hong Shiao-Ya, Lai Chih-Cheng, Teng Nai-Chi, Chen Chao-Hsien, Hsu Chun-Chun, Chan Nai-Ju, Wang Cheng-Yi, Wang Ya-Hui, Lin You Shuei, Chen Likwang

机构信息

Department of Biotechnology and Laboratory Science in Medicine, National Yang Ming Chiao Tung University, Taipei City, Taiwan.

Medical Research Center, Cardinal Tien Hospital, New Taipei City, Taiwan.

出版信息

Front Med (Lausanne). 2023 Apr 18;10:1105894. doi: 10.3389/fmed.2023.1105894. eCollection 2023.

Abstract

INTRODUCTION

Beta-blockers are widely prescribed to manage hypertension and cardiovascular diseases and have been suggested as an attractive therapy to improve the prognosis of sepsis. Herein, we investigated the potential benefits of premorbid selective beta-blocker use in sepsis with a real-world database and explored the underlying mechanism by and experiments.

METHODS

A total of 64,070 sepsis patients and 64,070 matched controls who were prescribed at least one anti-hypertensive drug for more than 300 days within 1 year were selected for the nested case-control study. Female C57BL/6 J mice and THP-1 cells stimulated with lipopolysaccharide (LPS) were used for studying systemic responses during sepsis to validate our clinical findings.

RESULTS

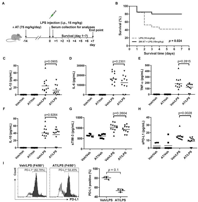
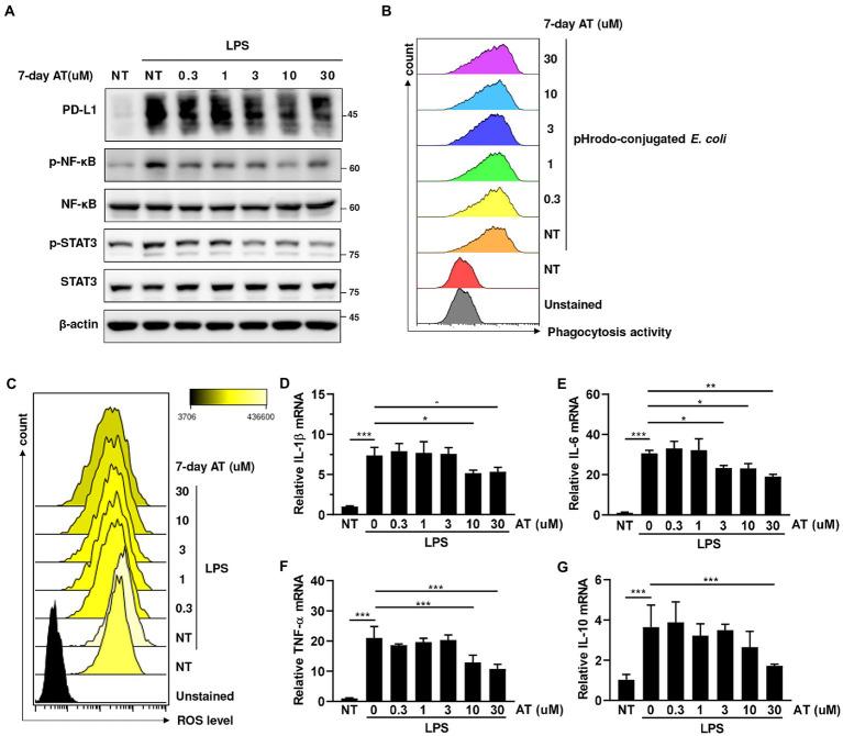
The risk of sepsis was lower in current selective beta-blocker users than in non-users (adjusted OR (aOR), 0.842; 95% CI, 0.755-0.939), and in recent users than in non-users (aOR, 0.773; 95% CI, 0.737-0.810). A mean daily dose of ≥0.5 DDD was associated with a lower risk of sepsis (aOR, 0.7; 95% CI, 0.676-0.725). Metoprolol, atenolol, and bisoprolol users had lower risk of sepsis than non-users. In a LPS-induced sepsis mouse model, mice pre-fed with atenolol had significantly reduced mortality. While atenolol had some mild effects on LPS-induced release of inflammatory cytokines in septic mice, it significantly reduced serum soluble PD-L1 levels. Notably, atenolol treatment reversed the negative correlation of sPD-L1 with inflammatory cytokines in septic mice. Moreover, atenolol markedly downregulated the PD-L1 expression on LPS-stimulated THP-1 monocytes/macrophages targeting ROS-induced NF-κB and STAT3 activation.

CONCLUSION

Atenolol pretreatment can reduce sepsis mortality in mice, and and studies of PD-L1 expression suggest a role for atenolol in the modulation of immune homeostasis. These findings may contribute to the reduced incidence of sepsis in hypertensive patients with premorbid treatment with selective beta-blockers, especially atenolol.

摘要

引言

β受体阻滞剂被广泛用于治疗高血压和心血管疾病,并且已被认为是一种改善脓毒症预后的有吸引力的疗法。在此,我们利用一个真实世界数据库研究了病前使用选择性β受体阻滞剂对脓毒症的潜在益处,并通过体内和体外实验探索了其潜在机制。

方法

选取64070例脓毒症患者和64070例匹配的对照,这些对照在1年内至少300天服用过至少一种抗高血压药物,用于巢式病例对照研究。用脂多糖(LPS)刺激的雌性C57BL/6 J小鼠和THP-1细胞用于研究脓毒症期间的全身反应,以验证我们的临床发现。

结果

当前使用选择性β受体阻滞剂的患者发生脓毒症的风险低于未使用者(校正比值比(aOR),0.842;95%置信区间,0.755-0.939),近期使用者低于未使用者(aOR,0.773;95%置信区间,0.737-0.810)。平均每日剂量≥0.5限定日剂量(DDD)与较低的脓毒症风险相关(aOR,0.7;95%置信区间,0.676-0.725)。美托洛尔、阿替洛尔和比索洛尔使用者发生脓毒症的风险低于未使用者。在LPS诱导的脓毒症小鼠模型中,预先喂食阿替洛尔的小鼠死亡率显著降低。虽然阿替洛尔对脓毒症小鼠中LPS诱导的炎性细胞因子释放有一些轻微影响,但它显著降低了血清可溶性PD-L1水平。值得注意的是,阿替洛尔治疗逆转了脓毒症小鼠中sPD-L1与炎性细胞因子的负相关。此外,阿替洛尔显著下调LPS刺激的THP-1单核细胞/巨噬细胞上的PD-L1表达,其作用靶点为ROS诱导的NF-κB和STAT3激活。

结论

阿替洛尔预处理可降低小鼠脓毒症死亡率,对PD-L1表达的体内和体外研究表明阿替洛尔在调节免疫稳态中发挥作用。这些发现可能有助于解释病前接受选择性β受体阻滞剂治疗的高血压患者脓毒症发病率降低的原因,尤其是阿替洛尔。

https://cdn.ncbi.nlm.nih.gov/pmc/blobs/8c57/10151496/8e2ae8997c68/fmed-10-1105894-g001.jpg

文献AI研究员

20分钟写一篇综述,助力文献阅读效率提升50倍。

立即体验

用中文搜PubMed

大模型驱动的PubMed中文搜索引擎

马上搜索

文档翻译

学术文献翻译模型,支持多种主流文档格式。

立即体验