Suppr超能文献

自然杀伤细胞表型与复发/难治性多发性骨髓瘤对达雷妥尤单抗的反应和耐药性相关。

NK Cell Phenotype Is Associated With Response and Resistance to Daratumumab in Relapsed/Refractory Multiple Myeloma.

作者信息

Verkleij Christie P M, Frerichs Kristine A, Broekmans Marloes E C, Duetz Carolien, O'Neill Chloe A, Bruins Wassilis S C, Homan-Weert Paola M, Minnema Monique C, Levin Mark-David, Broijl Annemiek, Bos Gerard M J, Kersten Marie José, Klein Saskia K, Shikhagaie Medya M, Casneuf Tineke, Abraham Yann, Smets Tina, Vanhoof Greet, Cortes-Selva Diana, van Steenbergen Laure, Ramos Elena, Verona Raluca I, Krevvata Maria, Sonneveld Pieter, Zweegman Sonja, Mutis Tuna, van de Donk Niels W C J

机构信息

Amsterdam UMC Location Vrije Universiteit Amsterdam, Department of Hematology, Amsterdam, The Netherlands.

Cancer Center Amsterdam, Cancer Biology and Immunology, Amsterdam, The Netherlands.

出版信息

Hemasphere. 2023 May 2;7(5):e881. doi: 10.1097/HS9.0000000000000881. eCollection 2023 May.

Abstract

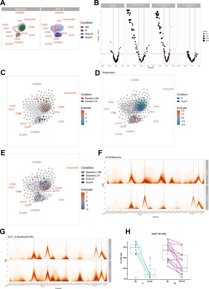
The CD38-targeting antibody daratumumab has marked activity in multiple myeloma (MM). Natural killer (NK) cells play an important role during daratumumab therapy by mediating antibody-dependent cellular cytotoxicity via their FcγRIII receptor (CD16), but they are also rapidly decreased following initiation of daratumumab treatment. We characterized the NK cell phenotype at baseline and during daratumumab monotherapy by flow cytometry and cytometry by time of flight to assess its impact on response and development of resistance (DARA-ATRA study; NCT02751255). At baseline, nonresponding patients had a significantly lower proportion of CD16 and granzyme B NK cells, and higher frequency of TIM-3 and HLA-DR NK cells, consistent with a more activated/exhausted phenotype. These NK cell characteristics were also predictive of inferior progression-free survival and overall survival. Upon initiation of daratumumab treatment, NK cells were rapidly depleted. Persisting NK cells exhibited an activated and exhausted phenotype with reduced expression of CD16 and granzyme B, and increased expression of TIM-3 and HLA-DR. We observed that addition of healthy donor-derived purified NK cells to BM samples from patients with either primary or acquired daratumumab-resistance improved daratumumab-mediated MM cell killing. In conclusion, NK cell dysfunction plays a role in primary and acquired daratumumab resistance. This study supports the clinical evaluation of daratumumab combined with adoptive transfer of NK cells.

摘要

靶向CD38的抗体达雷妥尤单抗在多发性骨髓瘤(MM)中具有显著活性。自然杀伤(NK)细胞在达雷妥尤单抗治疗过程中发挥重要作用,通过其FcγRIII受体(CD16)介导抗体依赖性细胞毒性,但在达雷妥尤单抗治疗开始后它们也会迅速减少。我们通过流式细胞术和飞行时间细胞术对基线时和达雷妥尤单抗单药治疗期间的NK细胞表型进行了表征,以评估其对反应和耐药性发展的影响(DARA - ATRA研究;NCT02751255)。在基线时,无反应患者的CD16和颗粒酶B NK细胞比例显著较低,而TIM - 3和HLA - DR NK细胞频率较高,这与更活化/耗竭的表型一致。这些NK细胞特征也预示着无进展生存期和总生存期较差。在开始达雷妥尤单抗治疗后,NK细胞迅速耗竭。持续存在的NK细胞表现出活化和耗竭的表型,CD16和颗粒酶B表达降低,TIM - 3和HLA - DR表达增加。我们观察到,将健康供体来源的纯化NK细胞添加到原发性或获得性达雷妥尤单抗耐药患者的骨髓样本中,可改善达雷妥尤单抗介导的MM细胞杀伤作用。总之,NK细胞功能障碍在原发性和获得性达雷妥尤单抗耐药中起作用。本研究支持对达雷妥尤单抗联合NK细胞过继性转移进行临床评估。

https://cdn.ncbi.nlm.nih.gov/pmc/blobs/e0b1/10155898/9dc973913b39/hs9-7-e881-g001.jpg

文献AI研究员

20分钟写一篇综述,助力文献阅读效率提升50倍。

立即体验

用中文搜PubMed

大模型驱动的PubMed中文搜索引擎

马上搜索

文档翻译

学术文献翻译模型,支持多种主流文档格式。

立即体验