Suppr超能文献

新型效应因子 RipBT 有助于青枯雷尔氏菌在马铃薯上的致病。

A novel effector RipBT contributes to Ralstonia solanacearum virulence on potato.

机构信息

National Key Laboratory for Germplasm Innovation & Utilization of Horticultural Crops, Huazhong Agricultural University, Wuhan, China.

Key Laboratory of Potato Biology and Biotechnology, Ministry of Agriculture and Rural Affairs, Huazhong Agricultural University, Wuhan, China.

出版信息

Mol Plant Pathol. 2023 Aug;24(8):947-960. doi: 10.1111/mpp.13342. Epub 2023 May 8.

Abstract

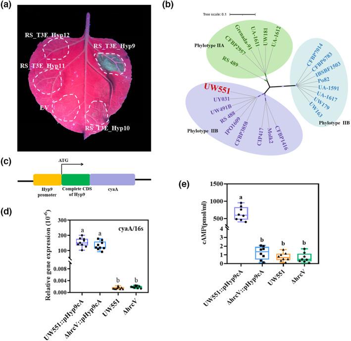
Ralstonia solanacearum is one of the most destructive plant-pathogenic bacteria, infecting more than 200 plant species, including potato (Solanum tuberosum) and many other solanaceous crops. R. solanacearum has numerous pathogenicity factors, and type III effectors secreted through type III secretion system (T3SS) are key factors to counteract host immunity. Here, we show that RipBT is a novel T3SS-secreted effector by using a cyaA reporter system. Transient expression of RipBT in Nicotiania benthamiana induced strong cell death in a plasma membrane-localization dependent manner. Notably, mutation of RipBT in R. solanacearum showed attenuated virulence on potato, while RipBT transgenic potato plants exhibited enhanced susceptibility to R. solanacearum. Interestingly, transcriptomic analyses suggest that RipBT may interfere with plant reactive oxygen species (ROS) metabolism during the R. solanacearum infection of potato roots. In addition, the expression of RipBT remarkably suppressed the flg22-induced pathogen-associated molecular pattern-triggered immunity responses, such as the ROS burst. Taken together, RipBT acts as a T3SS effector, promoting R. solanacearum infection on potato and presumably disturbing ROS homeostasis.

摘要

茄青枯雷尔氏菌是一种极具破坏性的植物病原菌,可感染包括马铃薯(Solanum tuberosum)和许多其他茄科作物在内的 200 多种植物。茄青枯雷尔氏菌具有许多致病性因子,通过 III 型分泌系统(T3SS)分泌的 III 型效应子是拮抗宿主免疫的关键因素。在这里,我们使用 cyaA 报告系统表明 RipBT 是一种新型的 T3SS 分泌效应子。RipBT 在本氏烟中的瞬时表达以依赖于质膜定位的方式诱导强烈的细胞死亡。值得注意的是,茄青枯雷尔氏菌中 RipBT 的突变导致其对马铃薯的毒力减弱,而 RipBT 转基因马铃薯植株对茄青枯雷尔氏菌的敏感性增强。有趣的是,转录组分析表明,RipBT 可能在茄青枯雷尔氏菌感染马铃薯根的过程中干扰植物活性氧(ROS)代谢。此外,RipBT 的表达显著抑制了 flg22 诱导的病原相关分子模式触发的免疫反应,如 ROS 爆发。总之,RipBT 作为一种 T3SS 效应子,促进了茄青枯雷尔氏菌对马铃薯的感染,并可能扰乱了 ROS 平衡。

https://cdn.ncbi.nlm.nih.gov/pmc/blobs/667b/10346376/abc3685ed464/MPP-24-947-g004.jpg

文献AI研究员

20分钟写一篇综述,助力文献阅读效率提升50倍。

立即体验

用中文搜PubMed

大模型驱动的PubMed中文搜索引擎

马上搜索

文档翻译

学术文献翻译模型,支持多种主流文档格式。

立即体验