Suppr超能文献

化学诱导氧化应激导致(非)遗传毒性致癌的不良结局途径网络。

An Adverse Outcome Pathway Network for Chemically Induced Oxidative Stress Leading to (Non)genotoxic Carcinogenesis.

机构信息

Centre for Health Protection, National Institute for Public Health and the Environment (RIVM), 3720 BA Bilthoven, The Netherlands.

Division of Drug Discovery and Safety, Leiden Academic Centre for Drug Research (LACDR), Leiden University, 2333 CC Leiden, The Netherlands.

出版信息

Chem Res Toxicol. 2023 Jun 19;36(6):805-817. doi: 10.1021/acs.chemrestox.2c00396. Epub 2023 May 8.

Abstract

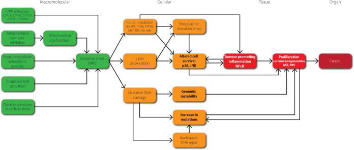
Nongenotoxic (NGTX) carcinogens induce cancer via other mechanisms than direct DNA damage. A recognized mode of action for NGTX carcinogens is induction of oxidative stress, a state in which the amount of oxidants in a cell exceeds its antioxidant capacity, leading to regenerative proliferation. Currently, carcinogenicity assessment of environmental chemicals primarily relies on genetic toxicity end points. Since NGTX carcinogens lack genotoxic potential, these chemicals may remain undetected in such evaluations. To enhance the predictivity of test strategies for carcinogenicity assessment, a shift toward mechanism-based approaches is required. Here, we present an adverse outcome pathway (AOP) network for chemically induced oxidative stress leading to (NGTX) carcinogenesis. To develop this AOP network, we first investigated the role of oxidative stress in the various cancer hallmarks. Next, possible mechanisms for chemical induction of oxidative stress and the biological effects of oxidative damage to macromolecules were considered. This resulted in an AOP network, of which associated uncertainties were explored. Ultimately, development of AOP networks relevant for carcinogenesis in humans will aid the transition to a mechanism-based, human relevant carcinogenicity assessment that involves a substantially lower number of laboratory animals.

摘要

非遗传毒性(NGTX)致癌物通过直接破坏 DNA 以外的机制引发癌症。NGTX 致癌物的一种公认作用模式是诱导氧化应激,即细胞内氧化剂的数量超过其抗氧化能力,导致再生性增殖。目前,环境化学物质的致癌性评估主要依赖于遗传毒性终点。由于 NGTX 致癌物缺乏遗传毒性潜力,这些化学物质在这些评估中可能未被发现。为了提高致癌性评估测试策略的预测能力,需要转向基于机制的方法。在这里,我们提出了一个用于化学诱导的氧化应激导致(NGTX)致癌的不良结局途径(AOP)网络。为了开发这个 AOP 网络,我们首先研究了氧化应激在各种癌症特征中的作用。接下来,考虑了化学诱导氧化应激和氧化损伤对生物大分子的生物学效应的可能机制。这导致了一个 AOP 网络,其中探讨了相关的不确定性。最终,开发与人类致癌作用相关的 AOP 网络将有助于向基于机制的、与人类相关的致癌性评估过渡,从而大大减少实验室动物的数量。

https://cdn.ncbi.nlm.nih.gov/pmc/blobs/bccb/10283045/1a54bf0879d4/tx2c00396_0001.jpg

文献AI研究员

20分钟写一篇综述,助力文献阅读效率提升50倍。

立即体验

用中文搜PubMed

大模型驱动的PubMed中文搜索引擎

马上搜索

文档翻译

学术文献翻译模型,支持多种主流文档格式。

立即体验