Suppr超能文献

飞蓬属植物精油化学成分、比较分析及部分化合物的抗菌活性。

Centaurea triumfetii essential oil chemical composition, comparative analysis, and antimicrobial activity of selected compounds.

机构信息

Faculty of Chemistry and Technology, University of Split, Ruđera Boškovića 35, Split, Croatia.

NAOS Institute of Life Science, 355, Rue Pierre-Simon Laplace, 13290, Aix-en-Provence, France.

出版信息

Sci Rep. 2023 May 8;13(1):7475. doi: 10.1038/s41598-023-34058-2.

Abstract

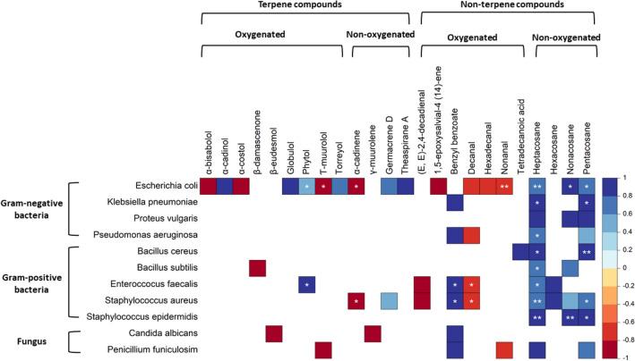
The essential oils from the Centaurea genus are well known for their pharmacological properties. The most abundant and dominant chemical components in Centaurea essential oils are ß-caryophyllene, hexadecanoic acid, spathulenol, pentacosane, caryophyllene oxide, and phytol. However, whether these dominant components are the key drivers for observed antimicrobial activity remains unclear. Thus, the aim of this study was dual. Here we provide comprehensive, literature-based data to correlate the chemical compounds in Centaurea essential oils with the tested antimicrobial activity. Secondly, we characterized the essential oil of Centaurea triumfettii All. squarrose knapweed using coupled system gas chromatography-mass spectrometry and tested its phytochemicals for antimicrobial activity against E. coli and S. epidermis using disc diffusion assay and monitoring their growth in Muller Hinton broth. The most abundant compounds in C. triumfettii essential oil were hexadecanoic acid (11.1%), spathulenol (10.8%), longifolene (8.8%), germacrene D (8.4%), aromadendrene oxide (6.0%) and linoleic acid (5.3%). Based on our analysis of literature data from other Centaurea essential oils, they were positively correlated with antimicrobial activity. Using an agar disk diffusion method, tested chemical constituents did not show experimental evidence to support this positive correlation to antimicrobial activity when we tested them as pure components. The antibacterial effect of essential oil constituents may be related to a complex synergistic, rather than a single component as suggested by performed network pharmacology analysis, underlying the theoretical interactions between the essential oil phytochemicals listed as potentially responsible for antimicrobial activity and should be confirmed in further in-depth studies. This is the first report on the comparative analysis of Centaurea essential oils with good antimicrobial activity, as well as the first analysis of chemical components of the essential oil from C. triumfettii and the first report of antimicrobial activity of the representative, pure components: aromadendrene, germacrene D, spathulenol, longifolene, and the mixture of selected chemical compounds. This work contributes to the body of knowledge on the genus Centaurea and C. triumfettii species.

摘要

该属植物精油以其药理学特性而闻名。在矢车菊精油中,最丰富和占主导地位的化学成分是β-石竹烯、十六烷酸、斯巴醇、二十五烷、石竹烯氧化物和叶绿醇。然而,这些主要成分是否是观察到的抗菌活性的关键驱动因素尚不清楚。因此,本研究的目的是双重的。在这里,我们提供了全面的、基于文献的数据分析,将矢车菊精油中的化学化合物与测试的抗菌活性联系起来。其次,我们使用耦合系统气相色谱-质谱法对 Centaurea triumfettii All. 进行了特征描述。 Squarrose 矢车菊 knapweed,并使用圆盘扩散法测试其植物化学物质对大肠杆菌和表皮葡萄球菌的抗菌活性,并在 Muller Hinton 肉汤中监测其生长情况。C. triumfettii 精油中含量最丰富的化合物是十六烷酸(11.1%)、斯巴醇(10.8%)、长叶烯(8.8%)、大根香叶烯 D(8.4%)、芳樟醇氧化物(6.0%)和亚油酸(5.3%)。根据我们对其他矢车菊精油文献数据的分析,它们与抗菌活性呈正相关。使用琼脂圆盘扩散法,当我们测试它们作为纯成分时,测试的化学成分没有实验证据支持它们与抗菌活性的这种正相关。精油成分的抗菌作用可能与复杂的协同作用有关,而不是像网络药理学分析所建议的那样,由单一成分引起,这说明了列出的潜在负责抗菌活性的精油植物化学物质之间的理论相互作用,并应在进一步的深入研究中得到证实。这是首次对具有良好抗菌活性的 Centaurea 精油进行比较分析,也是首次对 C. triumfettii 精油的化学成分进行分析,也是首次报道代表性纯成分的抗菌活性:芳樟醇、大根香叶烯 D、斯巴醇、长叶烯以及选定化学化合物混合物。这项工作为 Centaurea 属和 C. triumfettii 种的知识体系做出了贡献。

https://cdn.ncbi.nlm.nih.gov/pmc/blobs/edd6/10167351/c2d7900a254c/41598_2023_34058_Fig1_HTML.jpg

文献AI研究员

20分钟写一篇综述,助力文献阅读效率提升50倍。

立即体验

用中文搜PubMed

大模型驱动的PubMed中文搜索引擎

马上搜索

文档翻译

学术文献翻译模型,支持多种主流文档格式。

立即体验