Suppr超能文献

靶向BRD4的PROTAC作为研究生物分子凝聚物的独特工具。

BRD4-targeting PROTAC as a unique tool to study biomolecular condensates.

作者信息

Shi Yi, Liao Yuan, Liu Qianlong, Ni Zhihao, Zhang Zhenzhen, Shi Minglei, Li Pilong, Li Haitao, Rao Yu

机构信息

MOE Key Laboratory of Protein Sciences, School of Pharmaceutical Sciences, MOE Key Laboratory of Bioorganic Phosphorus Chemistry & Chemical Biology, Tsinghua University, Beijing, China.

Tsinghua-Peking Joint Center for Life Sciences, Tsinghua University, Beijing, China.

出版信息

Cell Discov. 2023 May 9;9(1):47. doi: 10.1038/s41421-023-00544-0.

Abstract

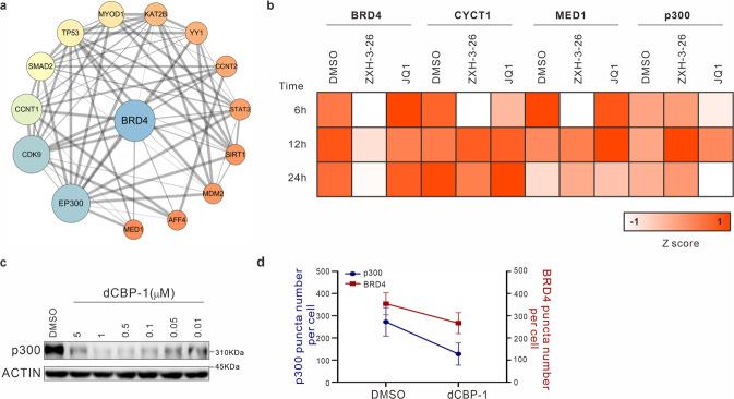
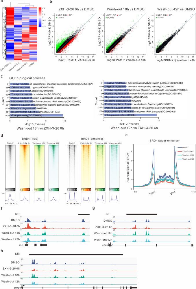
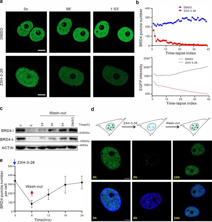
Biomolecular condensates play key roles in various biological processes. However, specific condensation modulators are currently lacking. PROTAC is a new technology that can use small molecules to degrade target proteins specifically. PROTAC molecules are expected to regulate biomolecular condensates dynamically by degrading/recovering key molecules in biomolecular condensates. In this study, we employed a BRD4-targeting PROTAC molecule to regulate the super-enhancer (SE) condensate and monitored the changes of SE condensate under PROTAC treatment using live-cell imaging and high-throughput sequencing technologies. As a result, we found that BRD4-targeting PROTACs can significantly reduce the BRD4 condensates, and we established a quantitative method for tracking BRD4 condensates by PROTAC and cellular imaging. Surprisingly and encouragingly, BRD4 condensates were observed to preferentially form and play specialized roles in biological process regulation for the first time. Additionally, BRD4 PROTAC makes it possible to observe the dynamics of other condensate components under the continued disruption of BRD4 condensates. Together, these results shed new light on research methods for liquid-liquid phase separation (LLPS), and specifically demonstrate that PROTAC presents a powerful and distinctive tool for the study of biomolecular condensates.

摘要

生物分子凝聚物在各种生物过程中发挥着关键作用。然而,目前缺乏特异性的凝聚调节剂。PROTAC是一种新技术,它可以利用小分子特异性地降解靶蛋白。PROTAC分子有望通过降解/恢复生物分子凝聚物中的关键分子来动态调节生物分子凝聚物。在本研究中,我们使用了一种靶向BRD4的PROTAC分子来调节超级增强子(SE)凝聚物,并使用活细胞成像和高通量测序技术监测了PROTAC处理下SE凝聚物的变化。结果,我们发现靶向BRD4的PROTAC可以显著减少BRD4凝聚物,并且我们建立了一种通过PROTAC和细胞成像追踪BRD4凝聚物的定量方法。令人惊讶且鼓舞的是,首次观察到BRD4凝聚物在生物过程调节中优先形成并发挥特殊作用。此外,BRD4 PROTAC使得在BRD4凝聚物持续破坏的情况下观察其他凝聚物成分的动态成为可能。总之,这些结果为液-液相分离(LLPS)的研究方法提供了新的思路,并且特别证明了PROTAC为生物分子凝聚物的研究提供了一种强大且独特的工具。

https://cdn.ncbi.nlm.nih.gov/pmc/blobs/efb2/10167318/61dd3b077198/41421_2023_544_Fig1_HTML.jpg

文献AI研究员

20分钟写一篇综述,助力文献阅读效率提升50倍。

立即体验

用中文搜PubMed

大模型驱动的PubMed中文搜索引擎

马上搜索

文档翻译

学术文献翻译模型,支持多种主流文档格式。

立即体验