Suppr超能文献

TSPO 作为一种免疫抵抗基因,参与胶质母细胞瘤的 T 细胞介导的免疫控制。

TSPO acts as an immune resistance gene involved in the T cell mediated immune control of glioblastoma.

机构信息

Division of Interventional Immunology, Leibniz Institute for Immunotherapy (LIT), 93053, Regensburg, Germany.

Wilhelm Sander-NeuroOncology Unit and Department of Neurology, University Hospital Regensburg, 93053, Regensburg, Germany.

出版信息

Acta Neuropathol Commun. 2023 May 8;11(1):75. doi: 10.1186/s40478-023-01550-9.

Abstract

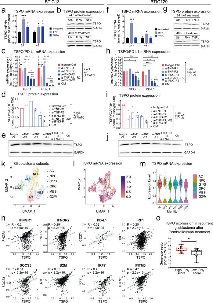
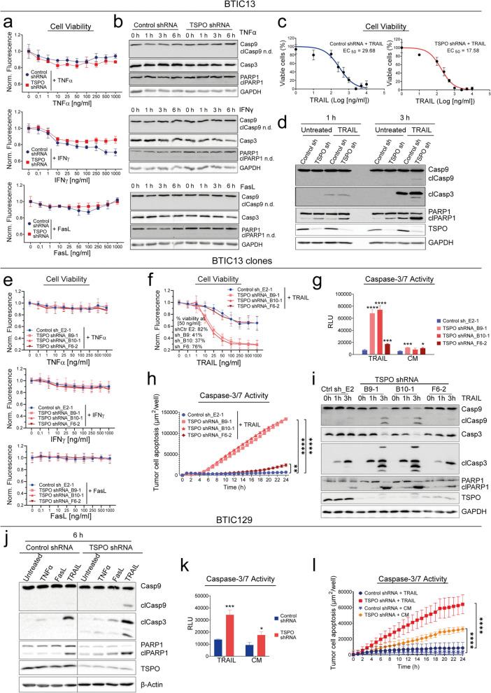
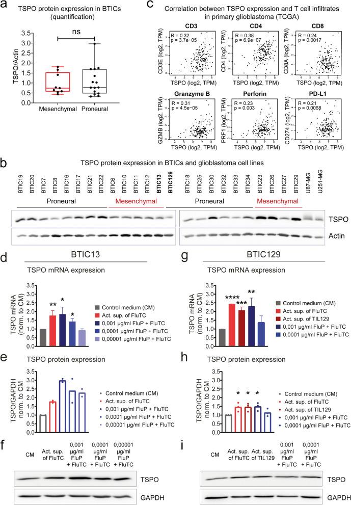
Glioblastoma (GB) IDH-wildtype is the most malignant primary brain tumor. It is particularly resistant to current immunotherapies. Translocator protein 18 kDa (TSPO) is upregulated in GB and correlates with malignancy and poor prognosis, but also with increased immune infiltration. Here, we studied the role of TSPO in the regulation of immune resistance of human GB cells. The role of TSPO in tumor immune resistance was experimentally determined in primary brain tumor initiating cells (BTICs) and cell lines through genetic manipulation of TSPO expression and subsequent cocultures with antigen specific cytotoxic T cells and autologous tumor-infiltrating T cells. Death inducing intrinsic and extrinsic apoptotic pathways affected by TSPO were investigated. TSPO-regulated genes mediating apoptosis resistance in BTICs were identified through gene expression analysis and subsequent functional analyses. TSPO transcription in primary GB cells correlated with CD8 T cell infiltration, cytotoxic activity of T cell infiltrate, expression of TNFR and IFNGR and with the activity of their downstream signalling pathways, as well as with the expression of TRAIL receptors. Coculture of BTICs with tumor reactive cytotoxic T cells or with T cell-derived factors induced TSPO up-regulation through T cell derived TNFα and IFNγ. Silencing of TSPO sensitized BTICs against T cell-mediated cytotoxicity. TSPO selectively protected BTICs against TRAIL-induced apoptosis by regulating apoptosis pathways. TSPO also regulated the expression of multiple genes associated with resistance against apoptosis. We conclude that TSPO expression in GB is induced through T cell-derived cytokines TNFα and IFNγ and that TSPO expression protects GB cells against cytotoxic T cell attack through TRAIL. Our data thereby provide an indication that therapeutic targeting of TSPO may be a suitable approach to sensitize GB to immune cell-mediated cytotoxicity by circumventing tumor intrinsic TRAIL resistance.

摘要

胶质母细胞瘤(GB)IDH 野生型是最恶性的原发性脑肿瘤。它对当前的免疫疗法特别有抵抗力。转位蛋白 18kDa(TSPO)在 GB 中上调,与恶性程度和预后不良相关,但也与免疫浸润增加有关。在这里,我们研究了 TSPO 在调节人类 GB 细胞免疫抵抗中的作用。通过 TSPO 表达的遗传操作以及随后与抗原特异性细胞毒性 T 细胞和自体肿瘤浸润性 T 细胞共培养,在原代脑肿瘤起始细胞(BTIC)和细胞系中实验确定了 TSPO 在肿瘤免疫抵抗中的作用。研究了 TSPO 影响的死亡诱导内在和外在凋亡途径。通过基因表达分析和随后的功能分析,确定了 TSPO 调节的 BTIC 中抗凋亡基因。GB 细胞中 TSPO 的转录与 CD8 T 细胞浸润、T 细胞浸润的细胞毒性活性、TNFR 和 IFNGR 的表达以及其下游信号通路的活性以及 TRAIL 受体的表达相关。BTIC 与肿瘤反应性细胞毒性 T 细胞或 T 细胞衍生因子共培养会通过 T 细胞衍生的 TNFα 和 IFNγ诱导 TSPO 上调。沉默 TSPO 可使 BTIC 对 T 细胞介导的细胞毒性敏感。TSPO 通过调节凋亡途径选择性地保护 BTIC 免受 TRAIL 诱导的凋亡。TSPO 还调节与抗凋亡相关的多个基因的表达。我们得出结论,GB 中的 TSPO 表达是通过 T 细胞衍生的细胞因子 TNFα 和 IFNγ诱导的,TSPO 表达通过 TRAIL 保护 GB 细胞免受细胞毒性 T 细胞攻击。我们的数据表明,通过规避肿瘤内在的 TRAIL 抵抗,靶向 TSPO 的治疗可能是一种使 GB 对免疫细胞介导的细胞毒性敏感的合适方法。

https://cdn.ncbi.nlm.nih.gov/pmc/blobs/151f/10165826/7ec84f2a11fb/40478_2023_1550_Fig1_HTML.jpg

文献AI研究员

20分钟写一篇综述,助力文献阅读效率提升50倍。

立即体验

用中文搜PubMed

大模型驱动的PubMed中文搜索引擎

马上搜索

文档翻译

学术文献翻译模型,支持多种主流文档格式。

立即体验