Suppr超能文献

PI3K/AKT/mTOR 失调与肾癌代谢途径重编程:与 VHL/HIF 轴的串扰。

PI3K/AKT/mTOR Dysregulation and Reprogramming Metabolic Pathways in Renal Cancer: Crosstalk with the VHL/HIF Axis.

机构信息

Department of Anatomy and Embryology, Faculty of Medicine, Carol Davila University of Medicine and Pharmacy, 8 Eroii Sanitari Blvd, 050474 Bucharest, Romania.

Department of Biochemistry, Faculty of Dentistry, Carol Davila University of Medicine and Pharmacy, 8 Eroii Sanitari Blvd, Sector 5, 050474 Bucharest, Romania.

出版信息

Int J Mol Sci. 2023 May 7;24(9):8391. doi: 10.3390/ijms24098391.

Abstract

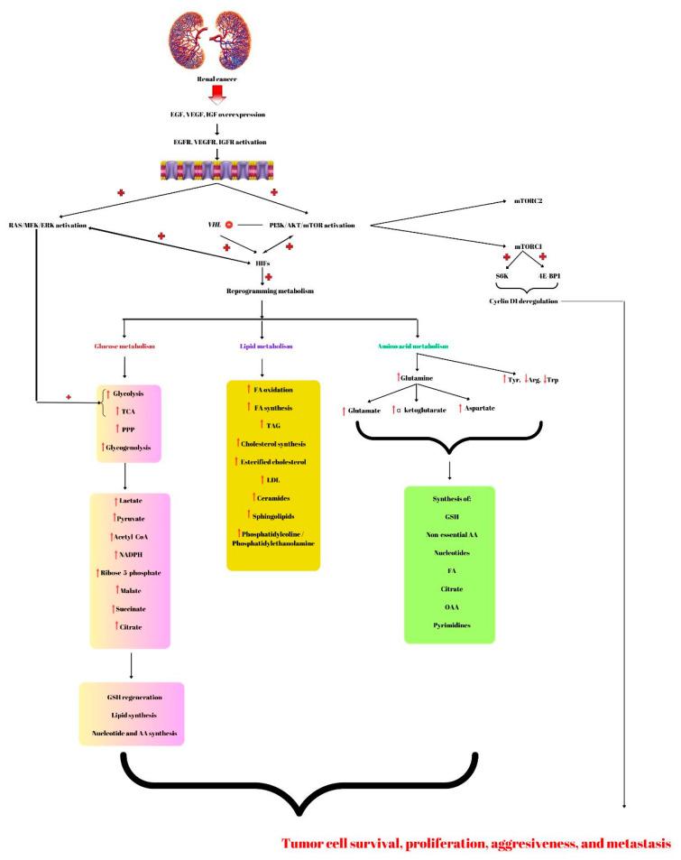
Renal cell carcinoma (RCC) represents 85-95% of kidney cancers and is the most frequent type of renal cancer in adult patients. It accounts for 3% of all cancer cases and is in 7th place among the most frequent histological types of cancer. Clear cell renal cell carcinoma (ccRCC), accounts for 75% of RCCs and has the most kidney cancer-related deaths. One-third of the patients with ccRCC develop metastases. Renal cancer presents cellular alterations in sugars, lipids, amino acids, and nucleic acid metabolism. RCC is characterized by several metabolic dysregulations including oxygen sensing (VHL/HIF pathway), glucose transporters (GLUT 1 and GLUT 4) energy sensing, and energy nutrient sensing cascade. Metabolic reprogramming represents an important characteristic of the cancer cells to survive in nutrient and oxygen-deprived environments, to proliferate and metastasize in different body sites. The phosphoinositide 3-kinase-AKT-mammalian target of the rapamycin (PI3K/AKT/mTOR) signaling pathway is usually dysregulated in various cancer types including renal cancer. This molecular pathway is frequently correlated with tumor growth and survival. The main aim of this review is to present renal cancer types, dysregulation of PI3K/AKT/mTOR signaling pathway members, crosstalk with VHL/HIF axis, and carbohydrates, lipids, and amino acid alterations.

摘要

肾细胞癌(RCC)占肾脏恶性肿瘤的 85-95%,是成年患者最常见的肾癌类型。它占所有癌症病例的 3%,在最常见的癌症组织学类型中排名第 7。透明细胞肾细胞癌(ccRCC)占 RCC 的 75%,与肾癌相关的死亡人数最多。三分之一的 ccRCC 患者会发生转移。肾癌表现出糖、脂类、氨基酸和核酸代谢的细胞改变。RCC 的特征是几种代谢失调,包括氧感应(VHL/HIF 通路)、葡萄糖转运蛋白(GLUT1 和 GLUT4)能量感应和能量营养感应级联。代谢重编程是癌细胞在营养和缺氧环境中生存、在不同部位增殖和转移的重要特征。磷酸肌醇 3-激酶-蛋白激酶 B-哺乳动物雷帕霉素靶蛋白(PI3K/AKT/mTOR)信号通路在包括肾癌在内的各种癌症类型中通常失调。这条分子通路与肿瘤生长和存活密切相关。本文的主要目的是介绍肾癌的类型、PI3K/AKT/mTOR 信号通路成员的失调、与 VHL/HIF 轴的相互作用以及碳水化合物、脂类和氨基酸的改变。

https://cdn.ncbi.nlm.nih.gov/pmc/blobs/bd9e/10179314/a2fb84a6d0be/ijms-24-08391-g001.jpg

文献AI研究员

20分钟写一篇综述,助力文献阅读效率提升50倍。

立即体验

用中文搜PubMed

大模型驱动的PubMed中文搜索引擎

马上搜索

文档翻译

学术文献翻译模型,支持多种主流文档格式。

立即体验