Suppr超能文献

镁对茶叶转录组和理化指标的影响

Effects of Magnesium on Transcriptome and Physicochemical Index of Tea Leaves.

作者信息

Zhang Ying, Zhang Qi, Wang Yuhua, Lin Shaoxiong, Chen Meihui, Cheng Pengyuan, Wang Yuchao, Du Mengru, Jia Xiaoli, Wang Haibin, Ye Jianghua

机构信息

College of Tea and Food, Wuyi University, Wuyishan 354300, China.

College of Horticulture, Fujian Agriculture and Forestry University, Fuzhou 350002, China.

出版信息

Plants (Basel). 2023 Apr 28;12(9):1810. doi: 10.3390/plants12091810.

Abstract

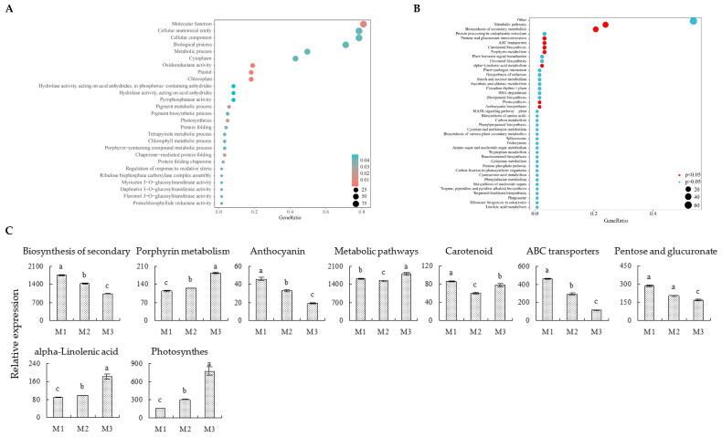
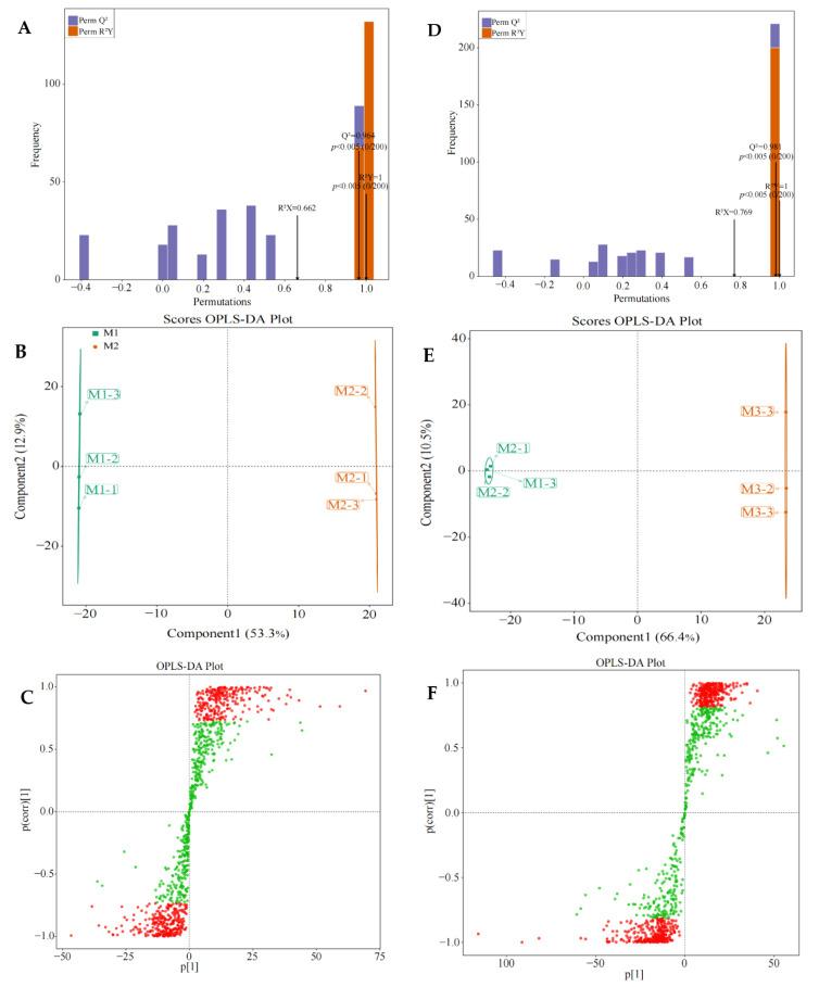
Magnesium (Mg) is one of the essential elements for the growth of tea tree and is extremely important for its development. In this study, we investigated the effect of Mg on the transcriptome and physicochemical indexes of tea leaves, and the results showed that Mg could significantly affect the gene expression of tea leaves. The results of Orthogonal Partial Least-Squares Discriminant Analysis (OPLS-DA) model analysis showed that a total of 300 key genes (Variable Importance for the Projection, VIP > 1) were screened under different concentrations of Mg treatment, among which 140 genes were up-regulated and 160 genes were down-regulated. The bubble map was used to screen the characteristic genes from the above key genes, and a total of 121 representative characteristic genes were obtained, mainly involving 9 metabolic pathways. Among them, gene expression of three metabolic pathways, including porphyrin metabolism, alpha-linolenic acid metabolism and photosynthesis, showed an increasing trend with the increase of Mg concentration, while gene expression of four metabolic pathways, including biosynthesis of secondary metabolites, anthocyanin biosynthesis, ABC transporters, pentose and glucuronate interconversions, showed a decreasing trend. The results of physiological index analysis showed that with the increase of Mg concentration, the photosynthetic physiological index, theanine and soluble sugar content of tea leaves showed an increasing trend, while the content of tea polyphenol, flavone and caffeine showed a decreasing trend. The results of TOPSIS analysis showed that the physiological indexes of tea trees most affected by Mg were chlorophyll, tea polyphenols and flavonoids, while the metabolic pathways most affected by Mg on gene expression were the metabolic pathways and biosynthesis of secondary metabolites. It can be seen that the effects of Mg on tea tree were mainly related to photosynthesis and synthesis of secondary metabolites, and Mg was beneficial for improving the photosynthetic capacity of tea tree, enhancing the accumulation of primary metabolites, and thus increasing tea yield. However, Mg was not conducive to the synthesis of secondary metabolites of tea tree and the accumulation of main quality indexes of tea leaves.

摘要

镁(Mg)是茶树生长必需的元素之一,对其发育极为重要。在本研究中,我们探究了镁对茶叶转录组和理化指标的影响,结果表明镁能显著影响茶叶的基因表达。正交偏最小二乘法判别分析(OPLS - DA)模型分析结果显示,在不同浓度镁处理下共筛选出300个关键基因(投影变量重要性,VIP > 1),其中140个基因上调,160个基因下调。利用气泡图从上述关键基因中筛选特征基因,共获得121个代表性特征基因,主要涉及9条代谢途径。其中,卟啉代谢、α - 亚麻酸代谢和光合作用这三条代谢途径的基因表达随镁浓度升高呈上升趋势,而次生代谢物生物合成、花青素生物合成、ABC转运蛋白、戊糖和葡萄糖醛酸相互转化这四条代谢途径的基因表达呈下降趋势。生理指标分析结果表明,随着镁浓度的增加,茶叶的光合生理指标、茶氨酸和可溶性糖含量呈上升趋势,而茶多酚、黄酮和咖啡因含量呈下降趋势。TOPSIS分析结果表明,受镁影响最大的茶树生理指标是叶绿素、茶多酚和黄酮类化合物,而镁对基因表达影响最大的代谢途径是次生代谢物的代谢途径和生物合成。可见,镁对茶树的影响主要与光合作用和次生代谢物合成有关,镁有利于提高茶树的光合能力,增强初级代谢物的积累,从而提高茶叶产量。然而,镁不利于茶树次生代谢物的合成和茶叶主要品质指标的积累。

https://cdn.ncbi.nlm.nih.gov/pmc/blobs/1562/10181054/5061145f7062/plants-12-01810-g001a.jpg

文献AI研究员

20分钟写一篇综述,助力文献阅读效率提升50倍。

立即体验

用中文搜PubMed

大模型驱动的PubMed中文搜索引擎

马上搜索

文档翻译

学术文献翻译模型,支持多种主流文档格式。

立即体验