Suppr超能文献

一种用于预测透明细胞肾细胞癌诊断、预后及药物治疗的新型5种铜死亡相关长链非编码RNA特征的开发与验证

Development and validation of a novel 5 cuproptosis-related long noncoding RNA signature to predict diagnosis, prognosis, and drug therapy in clear cell renal cell carcinoma.

作者信息

Chen Yongquan, Hu Weijing, Wei Xin, Zhang Lin, Shao Yuan, Tian Jinming, Wang Dongwen, Wu Bo

机构信息

Department of Urology, First Hospital of Shanxi Medical University, Taiyuan, China.

The First Clinical Medical College, Shanxi Medical University, Taiyuan, China.

出版信息

Transl Androl Urol. 2023 Apr 28;12(4):622-641. doi: 10.21037/tau-23-65. Epub 2023 Apr 17.

Abstract

BACKGROUND

Cuproptosis has been reported as a new form of cell death. However, its potential mechanism of action in clear cell renal cell carcinoma (ccRCC) remains unclear. Therefore, we systematically clarified the role of cuproptosis in ccRCC and aimed to develop a novel signature of cuproptosis-related long noncoding RNAs (lncRNA) (CRLs) to assess the clinical characteristics of ccRCC patients.

METHODS

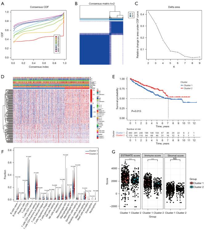
Gene expression, copy number variation, gene mutation, and clinical data for ccRCC were obtained from The Cancer Genome Atlas (TCGA). CRL signature was constructed with least absolute shrinkage and selection operator (LASSO) regression analysis. The clinical diagnostic value of the signature was verified by clinical data. The prognostic value of the signature was detected by Kaplan-Meier analysis and receiver operating characteristic (ROC) curve. The prognostic value of the nomogram was evaluated by calibration curves, ROC curves, and decision curve analysis (DCA). Gene set enrichment analysis (GSEA), single sample GSEA (ssGSEA) and cell type identification by estimating relative subsets of RNA transcripts (CIBERSORT) algorithm were used to analyze the differences of immune function and immune cell infiltration among different risk groups. Prediction of clinical treatment differences in populations with different risks and susceptibilities was completed with R package (The R Foundation of Statistical Computing). Verification of key lncRNA expression was performed by quantitative real-time polymerase chain reaction (qRT-PCR).

RESULTS

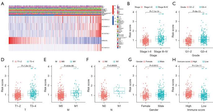
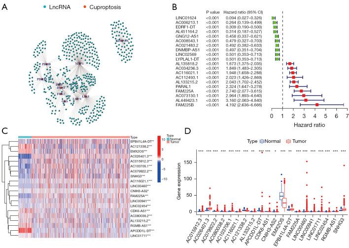
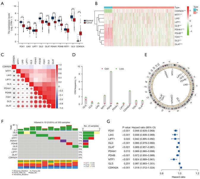
The cuproptosis-related genes were extensively dysregulated in ccRCC. A total of 153 differentially expressed prognostic CRLs were identified in ccRCC. Furthermore, a 5-lncRNA signature (, and ) were obtained that showed good performance in the diagnosis and prognosis of ccRCC. The nomogram could more accurately predict overall survival (OS). Immune functions such as T-cell and B-cell receptor signaling pathways showed differences between different risk groups. Clinical treatment value analysis showed that the signature may be able to effectively guide immunotherapy and target therapy. In addition, qRT-PCR results showed significant differences in the expression of key lncRNAs in ccRCC.

CONCLUSIONS

Cuproptosis plays an important role in the progression of ccRCC. The 5-CRL signature can guide the prediction of clinical characteristics and tumor immune microenvironment of ccRCC patients.

摘要

背景

铜死亡已被报道为一种新的细胞死亡形式。然而,其在透明细胞肾细胞癌(ccRCC)中的潜在作用机制仍不清楚。因此,我们系统地阐明了铜死亡在ccRCC中的作用,旨在开发一种新的铜死亡相关长链非编码RNA(lncRNA)(CRLs)特征,以评估ccRCC患者的临床特征。

方法

从癌症基因组图谱(TCGA)获取ccRCC的基因表达、拷贝数变异、基因突变和临床数据。采用最小绝对收缩和选择算子(LASSO)回归分析构建CRL特征。通过临床数据验证该特征的临床诊断价值。通过Kaplan-Meier分析和受试者工作特征(ROC)曲线检测该特征的预后价值。通过校准曲线、ROC曲线和决策曲线分析(DCA)评估列线图的预后价值。采用基因集富集分析(GSEA)、单样本GSEA(ssGSEA)和通过估计RNA转录本相对子集进行细胞类型鉴定(CIBERSORT)算法分析不同风险组之间的免疫功能和免疫细胞浸润差异。使用R包(R统计计算基金会)完成不同风险和易感性人群临床治疗差异的预测。通过定量实时聚合酶链反应(qRT-PCR)验证关键lncRNA的表达。

结果

ccRCC中铜死亡相关基因广泛失调。在ccRCC中总共鉴定出153个差异表达的预后CRLs。此外,获得了一个5-lncRNA特征(,和),其在ccRCC的诊断和预后方面表现良好。列线图能够更准确地预测总生存期(OS)。不同风险组之间的免疫功能如T细胞和B细胞受体信号通路存在差异。临床治疗价值分析表明,该特征可能能够有效指导免疫治疗和靶向治疗。此外,qRT-PCR结果显示ccRCC中关键lncRNAs的表达存在显著差异。

结论

铜死亡在ccRCC的进展中起重要作用。5-CRL特征可指导ccRCC患者临床特征和肿瘤免疫微环境的预测。

https://cdn.ncbi.nlm.nih.gov/pmc/blobs/d0ea/10170269/e402c29e87c2/tau-12-04-622-f1.jpg

文献AI研究员

20分钟写一篇综述,助力文献阅读效率提升50倍。

立即体验

用中文搜PubMed

大模型驱动的PubMed中文搜索引擎

马上搜索

文档翻译

学术文献翻译模型,支持多种主流文档格式。

立即体验