Suppr超能文献

热休克转录因子 HsfA 在膜脂生物合成中发挥作用,将耐热性与支链脂肪酸代谢在烟曲霉中联系起来。

The Heat Shock Transcription Factor HsfA Plays a Role in Membrane Lipids Biosynthesis Connecting Thermotolerance and Unsaturated Fatty Acid Metabolism in Aspergillus fumigatus.

机构信息

Departamento de Genética e Evolução, Centro de Ciências Biológicas e da Saúde, Universidade Federal de São Carlos, São Carlos, São Paulo, Brazil.

Department of Microbiology and Immunology, Stony Brook University, Stony Brook, New York, USA.

出版信息

Microbiol Spectr. 2023 Jun 15;11(3):e0162723. doi: 10.1128/spectrum.01627-23. Epub 2023 May 17.

Abstract

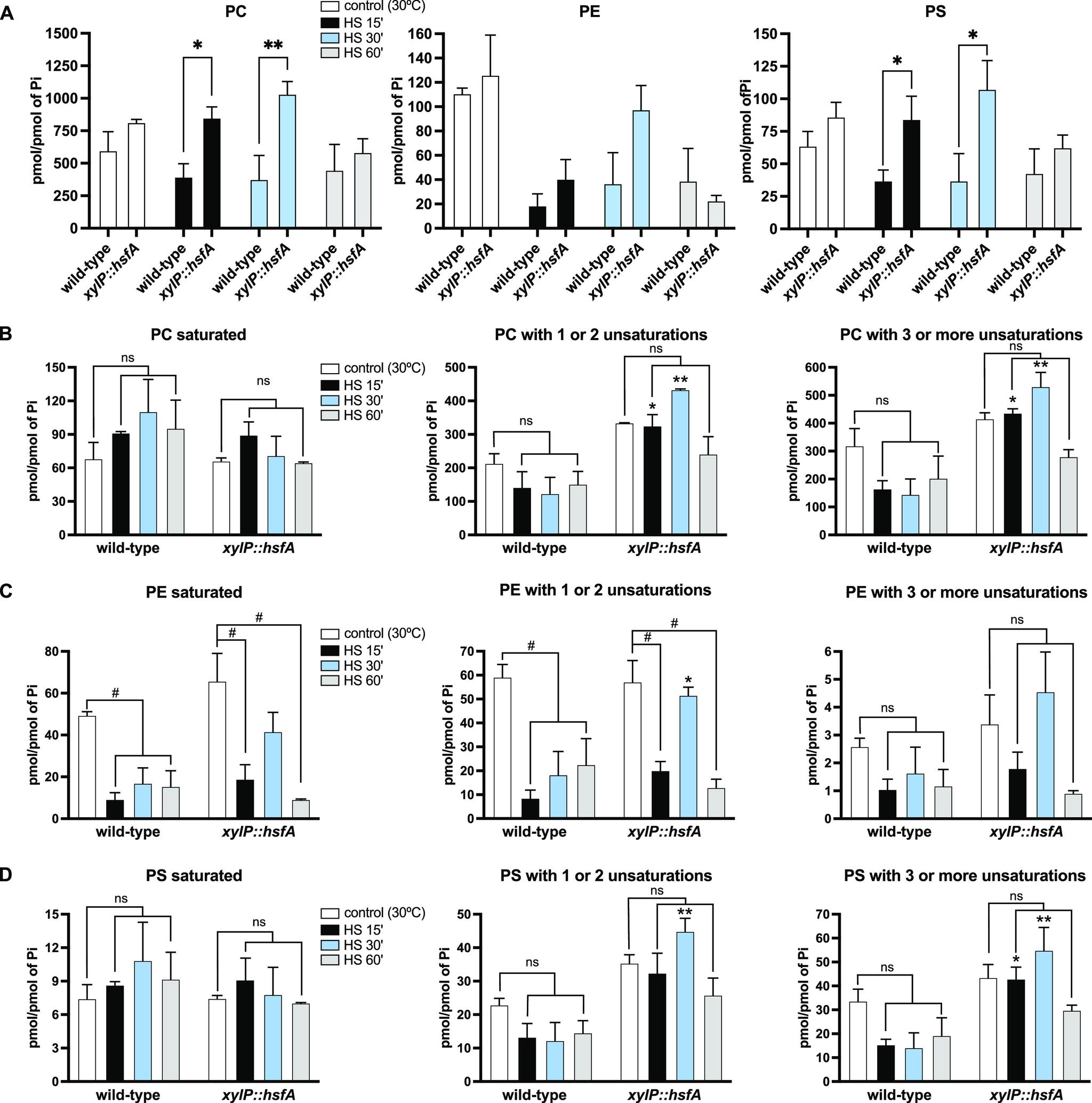
Thermotolerance is a remarkable virulence attribute of Aspergillus fumigatus, but the consequences of heat shock (HS) to the cell membrane of this fungus are unknown, although this structure is one of the first to detect changes in ambient temperature that imposes on the cell a prompt adaptative response. Under high-temperature stress, fungi trigger the HS response controlled by heat shock transcription factors, such as HsfA, which regulates the expression of heat shock proteins. In yeast, smaller amounts of phospholipids with unsaturated fatty acid (FA) chains are synthesized in response to HS, directly affecting plasma membrane composition. The addition of double bonds in saturated FA is catalyzed by Δ9-fatty acid desaturases, whose expression is temperature-modulated. However, the relationship between HS and saturated/unsaturated FA balance in membrane lipids of A. fumigatus in response to HS has not been investigated. Here, we found that HsfA responds to plasma membrane stress and has a role in sphingolipid and phospholipid unsaturated biosynthesis. In addition, we studied the A. fumigatus Δ9-fatty acid desaturase and discovered that this gene is essential and required for unsaturated FA biosynthesis, although it did not directly affect the total levels of phospholipids and sphingolipids. depletion significantly sensitizes mature A. fumigatus biofilms to caspofungin. Also, we demonstrate that controls expression, while SdeA and Hsp90 physically interact. Our results suggest that HsfA is required for the adaptation of the fungal plasma membrane to HS and point out a sharp relationship between thermotolerance and FA metabolism in A. fumigatus. Aspergillus fumigatus causes invasive pulmonary aspergillosis, a life-threatening infection accounting for high mortality rates in immunocompromised patients. The ability of this organism to grow at elevated temperatures is long recognized as an essential attribute for this mold to cause disease. A. fumigatus responds to heat stress by activating heat shock transcription factors and chaperones to orchestrate cellular responses that protect the fungus against damage caused by heat. Concomitantly, the cell membrane must adapt to heat and maintain physical and chemical properties such as the balance between saturated/unsaturated fatty acids. However, how A. fumigatus connects these two physiological responses is unclear. Here, we explain that HsfA affects the synthesis of complex membrane lipids such as phospholipids and sphingolipids and controls the enzyme SdeA, which produces monounsaturated fatty acids, raw material for membrane lipids. These findings suggest that forced dysregulation of saturated/unsaturated fatty acid balance might represent novel strategies for antifungal therapy.

摘要

热耐受性是烟曲霉的一个显著毒力属性,但热休克(HS)对真菌细胞膜的后果尚不清楚,尽管该结构是最早检测到环境温度变化的结构之一,这些变化会迫使细胞迅速适应。在高温胁迫下,真菌会触发由热休克转录因子(如 HsfA)控制的热休克反应,该因子调节热休克蛋白的表达。在酵母中,HS 会直接影响质膜组成,合成少量具有不饱和脂肪酸(FA)链的磷脂。饱和 FA 中的双键由 Δ9-脂肪酸去饱和酶催化,其表达受温度调节。然而,HS 与膜脂中饱和/不饱和 FA 平衡的关系在烟曲霉中尚未被研究。在这里,我们发现 HsfA 对质膜应激有反应,并在鞘脂和磷脂不饱和生物合成中发挥作用。此外,我们研究了烟曲霉 Δ9-脂肪酸去饱和酶,并发现该基因是必需的,并且需要不饱和 FA 生物合成,尽管它并没有直接影响磷脂和鞘脂的总水平。Δ9-脂肪酸去饱和酶的缺失显著增加了成熟烟曲霉生物膜对卡泊芬净的敏感性。此外,我们证明了 HsfA 控制着 SdeA 的表达,而 SdeA 和 Hsp90 物理相互作用。我们的结果表明,HsfA 是真菌质膜适应 HS 的必要条件,并指出了热耐受性和 FA 代谢之间在烟曲霉中的紧密关系。烟曲霉引起侵袭性肺曲霉病,这是一种危及生命的感染,在免疫功能低下的患者中死亡率很高。该生物体在高温下生长的能力长期以来被认为是其引起疾病的一个重要属性。烟曲霉通过激活热休克转录因子和伴侣蛋白来应对热应激,从而协调细胞反应,保护真菌免受热损伤。同时,细胞膜必须适应热量并维持物理和化学性质,例如饱和/不饱和脂肪酸之间的平衡。然而,烟曲霉如何连接这两个生理反应尚不清楚。在这里,我们解释说 HsfA 影响磷脂和鞘脂等复杂膜脂的合成,并控制产生单不饱和脂肪酸的酶 SdeA,单不饱和脂肪酸是膜脂的原料。这些发现表明,强制调节饱和/不饱和脂肪酸平衡可能代表一种新的抗真菌治疗策略。

https://cdn.ncbi.nlm.nih.gov/pmc/blobs/0b83/10269545/facd61e118a2/spectrum.01627-23-f001.jpg

文献AI研究员

20分钟写一篇综述,助力文献阅读效率提升50倍。

立即体验

用中文搜PubMed

大模型驱动的PubMed中文搜索引擎

马上搜索

文档翻译

学术文献翻译模型,支持多种主流文档格式。

立即体验