Suppr超能文献

阿糖胞苷通过拉链连接乳糜管在鼠小肠中的连接诱导恶病质伴脂肪吸收不良。

Cytarabine induces cachexia with lipid malabsorption via zippering the junctions of lacteal in murine small intestine.

机构信息

Department of Pharmacology, Korea University College of Medicine, Seoul, Republic of Korea; Department of Biomedical Sciences, Korea University College of Medicine, Seoul, Republic of Korea.

Department of Pharmacology, Korea University College of Medicine, Seoul, Republic of Korea.

出版信息

J Lipid Res. 2023 Jun;64(6):100387. doi: 10.1016/j.jlr.2023.100387. Epub 2023 May 16.

Abstract

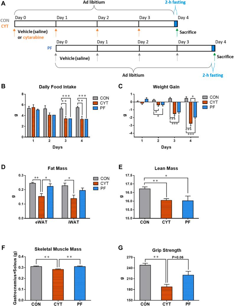
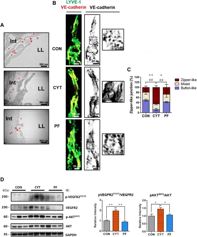
Chemotherapy-induced cachexia causes severe metabolic abnormalities independently of cancer and reduces the therapeutic efficacy of chemotherapy. The underlying mechanism of chemotherapy-induced cachexia remains unclear. Here we investigated the cytarabine (CYT)-induced alteration in energy balance and its underlying mechanisms in mice. We compared energy balance-associated parameters among the three groups of mice: CON, CYT, and PF (pair-fed mice with the CYT group) that were intravenously administered vehicle or CYT. Weight gain, fat mass, skeletal muscle mass, grip strength, and nocturnal energy expenditure were significantly lowered in the CYT group than in the CON and PF groups. The CYT group demonstrated less energy intake than the CON group and higher respiratory quotient than the PF group, indicating that CYT induced cachexia independently from the anorexia-induced weight loss. Serum triglyceride was significantly lower in the CYT group than in the CON group, whereas the intestinal mucosal triglyceride levels and the lipid content within the small intestine enterocyte were higher after lipid loading in the CYT group than in the CON and PF groups, suggesting that CYT inhibited lipid uptake in the intestine. This was not associated with obvious intestinal damage. The CYT group showed increased zipper-like junctions of lymphatic endothelial vessel in duodenal villi compared to that in the CON and CYT groups, suggesting their imperative role in the CYT-induced inhibition of lipid uptake. CYT worsens cachexia independently of anorexia by inhibiting the intestinal lipid uptake, via the increased zipper-like junctions of lymphatic endothelial vessel.

摘要

化疗相关性恶病质导致严重代谢异常,且独立于癌症发生,并降低化疗的疗效。其发生的潜在机制仍不清楚。在此,我们研究了阿糖胞苷(阿糖胞苷)诱导的能量平衡改变及其在小鼠中的潜在机制。我们比较了三组小鼠(CON、CYT 和 PF)的能量平衡相关参数,这三组小鼠分别接受了生理盐水或阿糖胞苷静脉注射。与 CON 和 PF 组相比,CYT 组的体重增加、脂肪量、骨骼肌质量、握力和夜间能量消耗明显降低。与 CON 组相比,阿糖胞苷组的能量摄入较少,呼吸商较高,表明阿糖胞苷诱导的恶病质独立于厌食引起的体重减轻。与 CON 组相比,阿糖胞苷组的血清甘油三酯显著降低,而在脂质负荷后,阿糖胞苷组的肠黏膜甘油三酯水平和小肠肠细胞内的脂质含量高于 CON 和 PF 组,提示阿糖胞苷抑制了肠道内的脂质摄取。这与明显的肠道损伤无关。与 CON 和 CYT 组相比,阿糖胞苷组十二指肠绒毛的淋巴管内皮细胞的拉链状连接明显增加,提示其在阿糖胞苷抑制脂质摄取中起着重要作用。阿糖胞苷通过增加淋巴管内皮细胞的拉链状连接,独立于厌食症,加重恶病质。

https://cdn.ncbi.nlm.nih.gov/pmc/blobs/1a85/10323926/c2e0998e6901/gr1.jpg

文献AI研究员

20分钟写一篇综述,助力文献阅读效率提升50倍。

立即体验

用中文搜PubMed

大模型驱动的PubMed中文搜索引擎

马上搜索

文档翻译

学术文献翻译模型,支持多种主流文档格式。

立即体验