Suppr超能文献

通过 PB1-C1 结构域间界面内的酪氨酸磷酸化控制非典型蛋白激酶 Cι 的膜解离。

Control of atypical PKCι membrane dissociation by tyrosine phosphorylation within a PB1-C1 interdomain interface.

机构信息

Signalling and Structural Biology Laboratory, The Francis Crick Institute, London, UK; Protein Phosphorylation Laboratory, The Francis Crick Institute, London, UK.

Signalling and Structural Biology Laboratory, The Francis Crick Institute, London, UK; Department of Biological Sciences, Institute of Structural and Molecular Biology, Birkbeck College, London, UK.

出版信息

J Biol Chem. 2023 Jul;299(7):104847. doi: 10.1016/j.jbc.2023.104847. Epub 2023 May 20.

Abstract

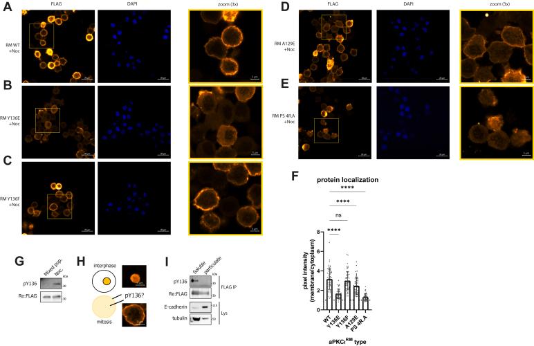
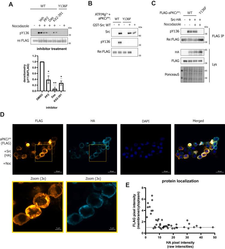
Atypical PKCs are cell polarity kinases that operate at the plasma membrane where they function within multiple molecular complexes to contribute to the establishment and maintenance of polarity. In contrast to the classical and novel PKCs, atypical PKCs do not respond to diacylglycerol cues to bind the membrane compartment. Until recently, it was not clear how aPKCs are recruited; whether aPKCs can directly interact with membranes or whether they are dependent on other protein interactors to do so. Two recent studies identified the pseudosubstrate region and the C1 domain as direct membrane interaction modules; however, their relative importance and coupling are unknown. We combined molecular modeling and functional assays to show that the regulatory module of aPKCι, comprising the PB1 pseudosubstrate and C1 domains, forms a cooperative and spatially continuous invariant membrane interaction platform. Furthermore, we show the coordinated orientation of membrane-binding elements within the regulatory module requires a key PB1-C1 interfacial β-strand (beta-strand linker). We show this element contains a highly conserved Tyr residue that can be phosphorylated and that negatively regulates the integrity of the regulatory module, leading to membrane release. We thus expose a hitherto unknown regulatory mechanism of aPKCι membrane binding and release during cell polarization.

摘要

非典型蛋白激酶 C(aPKC)是一种细胞极性激酶,作用于质膜,在那里它们在多个分子复合物中发挥作用,有助于建立和维持极性。与经典和新型蛋白激酶 C 不同,非典型蛋白激酶 C 不会响应二酰基甘油信号与膜隔室结合。直到最近,人们还不清楚 aPKC 是如何被招募的;aPKC 是否可以直接与膜相互作用,还是它们依赖于其他蛋白相互作用子来实现这一点。最近的两项研究确定了假底物区域和 C1 结构域作为直接的膜相互作用模块;然而,它们的相对重要性和耦合尚不清楚。我们结合分子建模和功能测定表明,aPKCι 的调节模块,包括 PB1 假底物和 C1 结构域,形成一个协作和空间连续的不变的膜相互作用平台。此外,我们展示了调节模块内的膜结合元件的协调取向需要关键的 PB1-C1 界面 β-链(β-链接头)。我们表明,该元件包含一个高度保守的 Tyr 残基,可被磷酸化,并负调节调节模块的完整性,导致膜释放。因此,我们揭示了 aPKCι 膜结合和释放在细胞极化过程中的一个迄今未知的调节机制。

https://cdn.ncbi.nlm.nih.gov/pmc/blobs/9cfd/10333572/ef87668bac0d/gr1.jpg

文献AI研究员

20分钟写一篇综述,助力文献阅读效率提升50倍。

立即体验

用中文搜PubMed

大模型驱动的PubMed中文搜索引擎

马上搜索

文档翻译

学术文献翻译模型,支持多种主流文档格式。

立即体验