Suppr超能文献

与重度抑郁症相关的因子NEGR1控制小鼠下颌下腺的唾液分泌。

Major depression-related factor NEGR1 controls salivary secretion in mouse submandibular glands.

作者信息

Lee Jisoo, Kim Soohyun, Lee Boram, Kim Yoo-Bin, Kim Kwang Hwan, Chung Gehoon, Lee Sung Joong, Lee Soojin, Sun Woong, Park Hee-Kyung, Choi Se-Young

机构信息

Department of Physiology, Dental Research Institute, Seoul National University School of Dentistry, Seoul 03080, Republic of Korea.

Department of Anatomy, Brain Korea 21 Plus Program for Biomedical Science, Korea University College of Medicine, Seoul 02841, Republic of Korea.

出版信息

iScience. 2023 Apr 26;26(5):106773. doi: 10.1016/j.isci.2023.106773. eCollection 2023 May 19.

Abstract

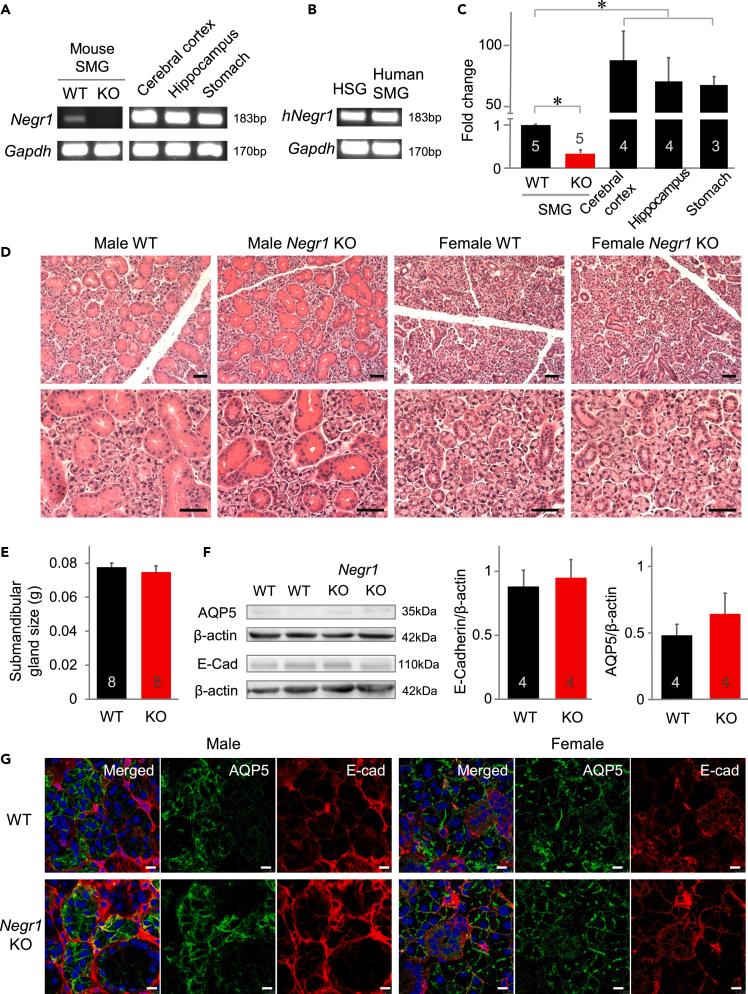
Salivary gland cells, which secrete water in response to neuronal stimulation, are closely connected to other neurons. Transcriptomic studies show that salivary glands also express some proteins responsible for neuronal function. However, the physiological functions of these common neuro-exocrine factors in salivary glands are largely unknown. Here, we studied the function of Neuronal growth regulator 1 (NEGR1) in the salivary gland cells. NEGR1 was also expressed in mouse and human salivary glands. The structure of salivary glands of knockout (KO) mice was normal. KO mice showed tempered carbachol- or thapsigargin-induced intracellular Ca increases and store-operated Ca entry. Of interest, the activity of the large-conductance Ca-activated K channel (BK channel) was increased, whereas Ca-activated Cl channel ANO1 channel activity was not altered in KO mice. Pilocarpine- and carbachol-induced salivation was decreased in KO mice. These results suggest that NEGR1 influence salivary secretion though the muscarinic Ca signaling.

摘要

唾液腺细胞会响应神经元刺激而分泌水分,它们与其他神经元紧密相连。转录组学研究表明,唾液腺还表达一些负责神经元功能的蛋白质。然而,这些唾液腺中常见的神经外分泌因子的生理功能在很大程度上尚不清楚。在此,我们研究了神经元生长调节因子1(NEGR1)在唾液腺细胞中的功能。NEGR1在小鼠和人类唾液腺中也有表达。基因敲除(KO)小鼠的唾液腺结构正常。KO小鼠显示出卡巴胆碱或毒胡萝卜素诱导的细胞内钙增加以及钙库操纵性钙内流减弱。有趣的是,大电导钙激活钾通道(BK通道)的活性增加,而钙激活氯通道ANO1通道活性在KO小鼠中未改变。毛果芸香碱和卡巴胆碱诱导的唾液分泌在KO小鼠中减少。这些结果表明,NEGR1通过毒蕈碱钙信号传导影响唾液分泌。

https://cdn.ncbi.nlm.nih.gov/pmc/blobs/c04a/10196562/27b5539ad13a/fx1.jpg

文献AI研究员

20分钟写一篇综述,助力文献阅读效率提升50倍。

立即体验

用中文搜PubMed

大模型驱动的PubMed中文搜索引擎

马上搜索

文档翻译

学术文献翻译模型,支持多种主流文档格式。

立即体验