Suppr超能文献

用两个源自 Aβ 的三角形三聚体探测 Aβ 寡聚物的差异。

Probing differences among Aβ oligomers with two triangular trimers derived from Aβ.

机构信息

Department of Chemistry, University of California Irvine, Irvine, CA 92697.

Department of Pharmaceutical Sciences, University of California Irvine, Irvine, CA 92697.

出版信息

Proc Natl Acad Sci U S A. 2023 May 30;120(22):e2219216120. doi: 10.1073/pnas.2219216120. Epub 2023 May 22.

Abstract

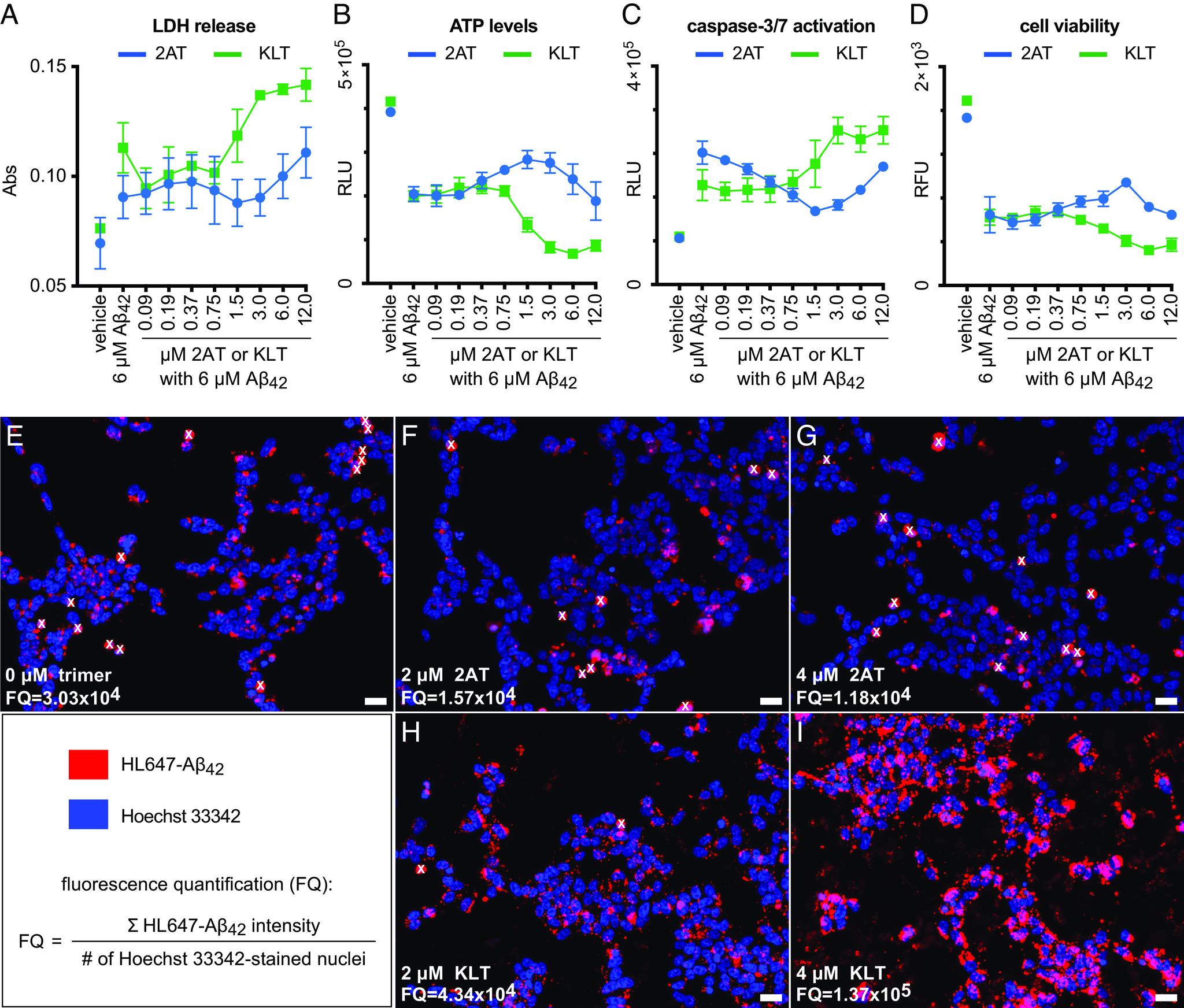
The assembly of the β-amyloid peptide (Aβ) to form oligomers and fibrils is closely associated with the pathogenesis and progression of Alzheimer's disease. Aβ is a shape-shifting peptide capable of adopting many conformations and folds within the multitude of oligomers and fibrils the peptide forms. These properties have precluded detailed structural elucidation and biological characterization of homogeneous, well-defined Aβ oligomers. In this paper, we compare the structural, biophysical, and biological characteristics of two different covalently stabilized isomorphic trimers derived from the central and -terminal regions Aβ. X-ray crystallography reveals the structures of the trimers and shows that each trimer forms a ball-shaped dodecamer. Solution-phase and cell-based studies demonstrate that the two trimers exhibit markedly different assembly and biological properties. One trimer forms small soluble oligomers that enter cells through endocytosis and activate capase-3/7-mediated apoptosis, while the other trimer forms large insoluble aggregates that accumulate on the outer plasma membrane and elicit cellular toxicity through an apoptosis-independent mechanism. The two trimers also exhibit different effects on the aggregation, toxicity, and cellular interaction of full-length Aβ, with one trimer showing a greater propensity to interact with Aβ than the other. The studies described in this paper indicate that the two trimers share structural, biophysical, and biological characteristics with oligomers of full-length Aβ. The varying structural, assembly, and biological characteristics of the two trimers provide a working model for how different Aβ trimers can assemble and lead to different biological effects, which may help shed light on the differences among Aβ oligomers.

摘要

β-淀粉样肽(Aβ)形成寡聚体和纤维的组装与阿尔茨海默病的发病机制和进展密切相关。Aβ 是一种形状多变的肽,能够在该肽形成的多种寡聚体和纤维中采用许多构象和折叠。这些特性妨碍了对均相、明确定义的 Aβ 寡聚体的详细结构阐明和生物学特征分析。在本文中,我们比较了源自 Aβ 中心和末端区域的两种不同共价稳定同型三聚体的结构、生物物理和生物学特征。X 射线晶体学揭示了三聚体的结构,并表明每个三聚体形成一个球形十二聚体。溶液相和基于细胞的研究表明,这两种三聚体表现出明显不同的组装和生物学特性。一种三聚体形成小的可溶性寡聚体,通过内吞作用进入细胞并激活 caspase-3/7 介导的细胞凋亡,而另一种三聚体形成大的不溶性聚集体,在质膜外积累并通过非凋亡机制引发细胞毒性。这两种三聚体也对全长 Aβ 的聚集、毒性和细胞相互作用表现出不同的影响,其中一种三聚体比另一种三聚体更倾向于与 Aβ 相互作用。本文所述的研究表明,这两种三聚体与全长 Aβ 的寡聚体共享结构、生物物理和生物学特征。这两种三聚体的不同结构、组装和生物学特征为不同 Aβ 三聚体如何组装并导致不同的生物学效应提供了一个工作模型,这可能有助于阐明 Aβ 寡聚体之间的差异。

https://cdn.ncbi.nlm.nih.gov/pmc/blobs/ae3f/10235986/ec6136a1fdd9/pnas.2219216120fig01.jpg

文献AI研究员

20分钟写一篇综述,助力文献阅读效率提升50倍。

立即体验

用中文搜PubMed

大模型驱动的PubMed中文搜索引擎

马上搜索

文档翻译

学术文献翻译模型,支持多种主流文档格式。

立即体验