Suppr超能文献

气体治疗通过 cGAS-STING 通路激活增强基于聚集诱导发光团的光免疫疗法治疗免疫原性差的肿瘤。

Gas therapy potentiates aggregation-induced emission luminogen-based photoimmunotherapy of poorly immunogenic tumors through cGAS-STING pathway activation.

机构信息

Department of Pharmaceutics, Wuya College of Innovation, Shenyang Pharmaceutical University, 103 Wenhua Road, Shenyang, Liaoning, 110016, P. R. China.

Departments of Diagnostic Radiology, Surgery, Chemical and Biomolecular Engineering, and Biomedical Engineering, Yong Loo Lin School of Medicine and Faculty of Engineering, National University of Singapore, Singapore, 119074, Singapore.

出版信息

Nat Commun. 2023 May 23;14(1):2950. doi: 10.1038/s41467-023-38601-7.

Abstract

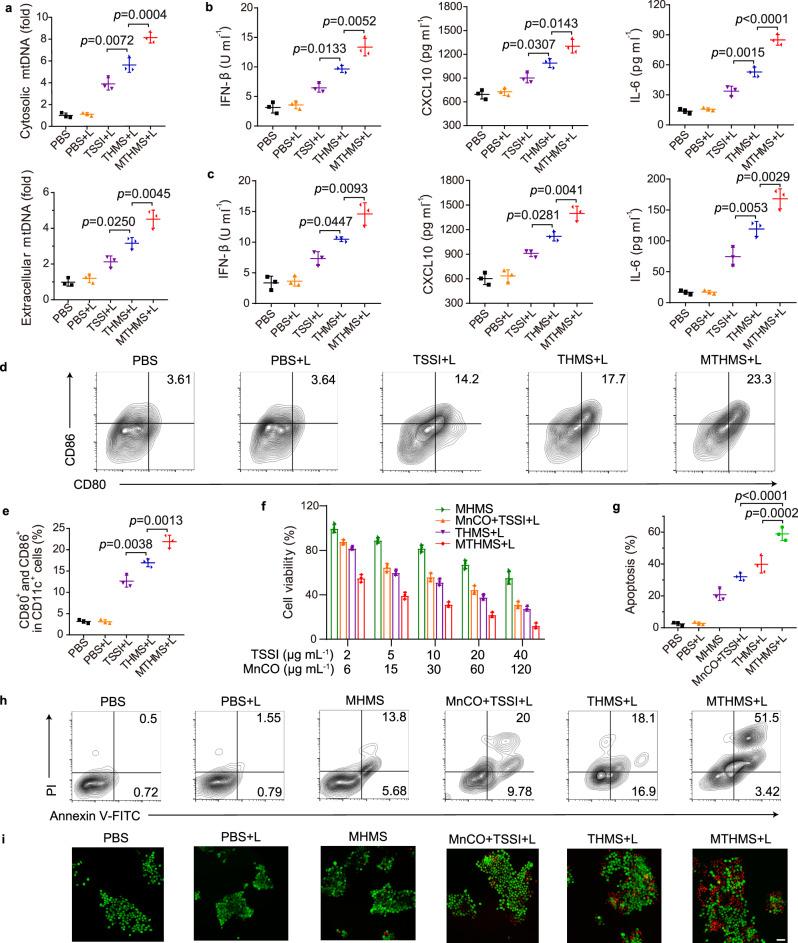
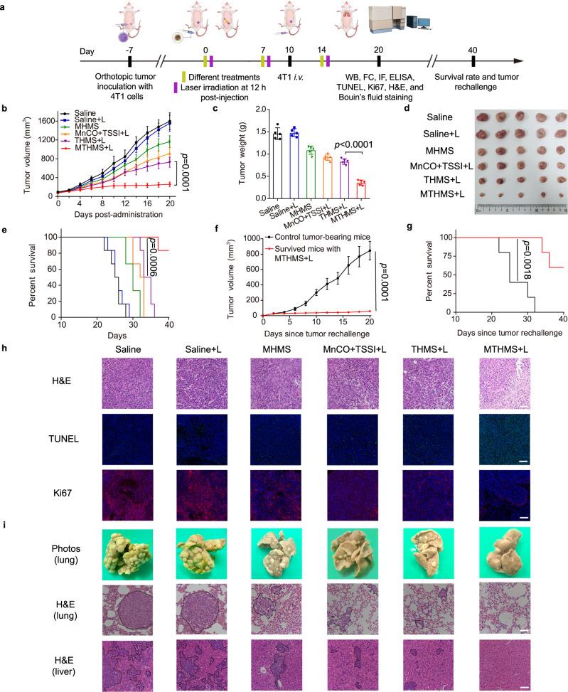
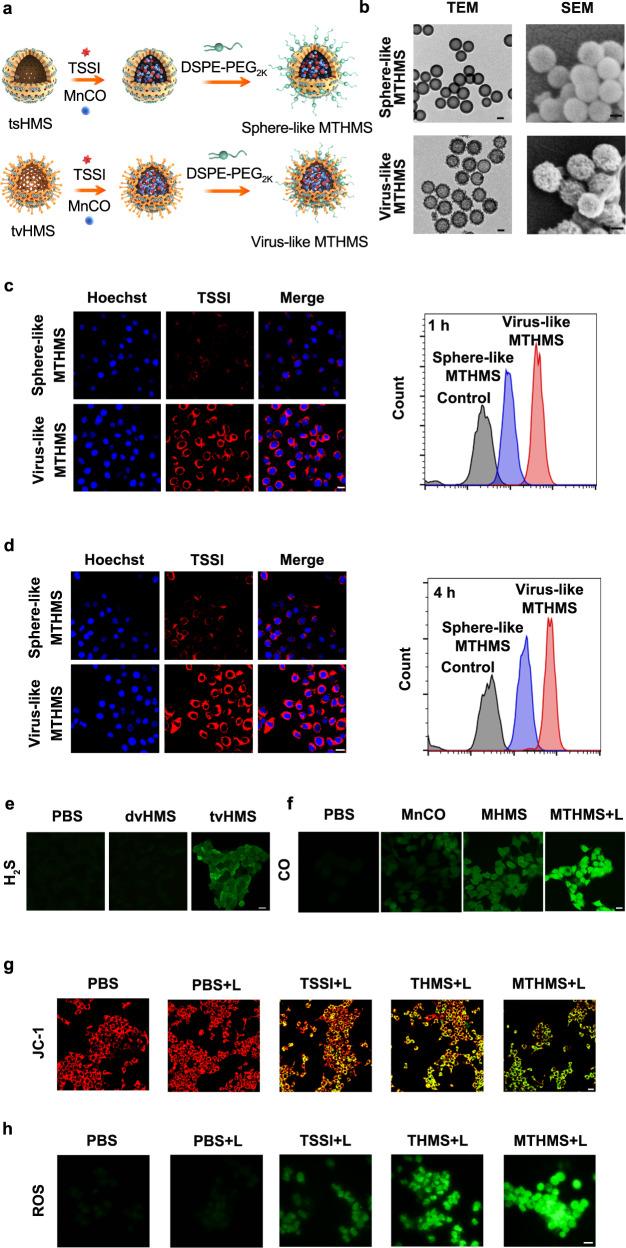
The immunologically "cold" microenvironment of triple negative breast cancer results in resistance to current immunotherapy. Here, we reveal the immunoadjuvant property of gas therapy with cyclic GMP-AMP synthase-stimulator of interferon genes (cGAS-STING) pathway activation to augment aggregation-induced emission (AIE)-active luminogen (AIEgen)-based photoimmunotherapy. A virus-mimicking hollow mesoporous tetrasulfide-doped organosilica is developed for co-encapsulation of AIEgen and manganese carbonyl to fabricate gas nanoadjuvant. As tetra-sulfide bonds are responsive to intratumoral glutathione, the gas nanoadjuvant achieves tumor-specific drug release, promotes photodynamic therapy, and produces hydrogen sulfide (HS). Upon near-infrared laser irradiation, the AIEgen-mediated phototherapy triggers the burst of carbon monoxide (CO)/Mn. Both HS and CO can destroy mitochondrial integrity to induce leakage of mitochondrial DNA into the cytoplasm, serving as gas immunoadjuvants to activate cGAS-STING pathway. Meanwhile, Mn can sensitize cGAS to augment STING-mediated type I interferon production. Consequently, the gas nanoadjuvant potentiates photoimmunotherapy of poorly immunogenic breast tumors in female mice.

摘要

三阴性乳腺癌的免疫“冷”微环境导致其对当前免疫疗法产生耐药性。在这里,我们揭示了气体治疗与环鸟苷酸-腺苷酸合酶-干扰素基因刺激物(cGAS-STING)通路激活的免疫佐剂特性,以增强基于聚集诱导发射(AIE)活性发光剂(AIEgen)的光免疫疗法。开发了一种模拟病毒的中空介孔四硫化物掺杂有机硅,用于共包封 AIEgen 和羰基锰,以制备气体纳米佐剂。由于四硫键对肿瘤内谷胱甘肽有响应,气体纳米佐剂可实现肿瘤特异性药物释放,促进光动力疗法,并产生硫化氢(HS)。近红外激光照射后,AIEgen 介导的光疗会引发一氧化碳(CO)/Mn 的爆发。HS 和 CO 均可破坏线粒体完整性,导致线粒体 DNA 泄漏到细胞质中,作为气体免疫佐剂激活 cGAS-STING 通路。同时,Mn 可以敏化 cGAS 以增强 STING 介导的 I 型干扰素产生。因此,气体纳米佐剂增强了雌性小鼠中免疫原性差的乳腺癌肿瘤的光免疫治疗效果。

https://cdn.ncbi.nlm.nih.gov/pmc/blobs/6044/10205712/ba160009355d/41467_2023_38601_Fig1_HTML.jpg

文献AI研究员

20分钟写一篇综述,助力文献阅读效率提升50倍。

立即体验

用中文搜PubMed

大模型驱动的PubMed中文搜索引擎

马上搜索

文档翻译

学术文献翻译模型,支持多种主流文档格式。

立即体验