Suppr超能文献

哥伦比亚亚马逊地区土著人群中结核分枝杆菌复合群爆发的传播动力学。

Transmission Dynamics of a Mycobacterium tuberculosis Complex Outbreak in an Indigenous Population in the Colombian Amazon Region.

机构信息

Molecular and Experimental Mycobacteriology, Research Center Borstel, Borstel, Germany.

German Center for Infection Research, Hamburg-Lübeck-Borstel-Riems, Germany.

出版信息

Microbiol Spectr. 2023 Jun 15;11(3):e0501322. doi: 10.1128/spectrum.05013-22. Epub 2023 May 24.

Abstract

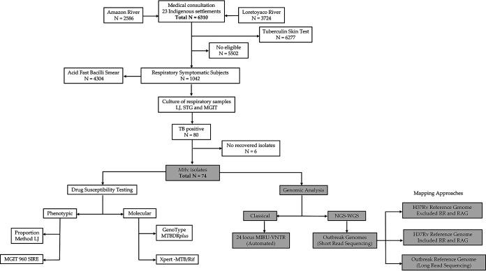
Whole genome sequencing (WGS) has become the main tool for studying the transmission of Mycobacterium tuberculosis complex (MTBC) strains; however, the clonal expansion of one strain often limits its application in local MTBC outbreaks. The use of an alternative reference genome and the inclusion of repetitive regions in the analysis could potentially increase the resolution, but the added value has not yet been defined. Here, we leveraged short and long WGS read data of a previously reported MTBC outbreak in the Colombian Amazon Region to analyze possible transmission chains among 74 patients in the indigenous setting of Puerto Nariño (March to October 2016). In total, 90.5% (67/74) of the patients were infected with one distinct MTBC strain belonging to lineage 4.3.3. Employing a reference genome from an outbreak strain and highly confident single nucleotide polymorphisms (SNPs) in repetitive genomic regions, e.g., the proline-glutamic acid/proline-proline-glutamic-acid (PE/PPE) gene family, increased the phylogenetic resolution compared to a classical H37Rv reference mapping approach. Specifically, the number of differentiating SNPs increased from 890 to 1,094, which resulted in a more granular transmission network as judged by an increasing number of individual nodes in a maximum parsimony tree, i.e., 5 versus 9 nodes. We also found in 29.9% (20/67) of the outbreak isolates, heterogenous alleles at phylogenetically informative sites, suggesting that these patients are infected with more than one clone. In conclusion, customized SNP calling thresholds and employment of a local reference genome for a mapping approach can improve the phylogenetic resolution in highly clonal MTBC populations and help elucidate within-host MTBC diversity. The Colombian Amazon around Puerto Nariño has a high tuberculosis burden with a prevalence of 1,267/100,000 people in 2016. Recently, an outbreak of Mycobacterium tuberculosis complex (MTBC) bacteria among the indigenous populations was identified with classical MTBC genotyping methods. Here, we employed a whole-genome sequencing-based outbreak investigation in order to improve the phylogenetic resolution and gain new insights into the transmission dynamics in this remote Colombian Amazon Region. The inclusion of well-supported single nucleotide polymorphisms in repetitive regions and a -assembled local reference genome provided a more granular picture of the circulating outbreak strain and revealed new transmission chains. Multiple patients from different settlements were possibly infected with at least two different clones in this high-incidence setting. Thus, our results have the potential to improve molecular surveillance studies in other high-burden settings, especially regions with few clonal multidrug-resistant (MDR) MTBC lineages/clades.

摘要

全基因组测序(WGS)已成为研究结核分枝杆菌复合群(MTBC)菌株传播的主要工具;然而,一株菌的克隆扩张往往限制了其在当地 MTBC 暴发中的应用。使用替代参考基因组并在分析中包含重复区域可能会提高分辨率,但尚未确定其附加值。在这里,我们利用先前报道的哥伦比亚亚马逊地区 MTBC 暴发的短和长 WGS 读数据,分析了波多黎各尼诺(2016 年 3 月至 10 月)土著人群中 74 名患者之间可能的传播链。总共,90.5%(67/74)的患者感染了属于谱系 4.3.3 的一种独特的 MTBC 菌株。在使用来自暴发菌株的参考基因组和高度可信的重复基因组区域(例如脯氨酸-谷氨酸/脯氨酸-脯氨酸-谷氨酸-丙氨酸(PE/PPE)基因家族)中的单核苷酸多态性(SNP)的情况下,与经典的 H37Rv 参考映射方法相比,系统发育分辨率得到提高。具体而言,区分 SNP 的数量从 890 增加到 1,094,这导致最大简约树中的个体节点数量增加,从而导致更细粒度的传播网络,即 5 个节点与 9 个节点。我们还在 29.9%(20/67)的暴发分离株中发现了在系统发育上具有信息性的位置的异质等位基因,表明这些患者感染了不止一种克隆。总之,定制 SNP 调用阈值和为映射方法使用本地参考基因组可以提高高度克隆的 MTBC 群体中的系统发育分辨率,并有助于阐明宿主内 MTBC 多样性。波多黎各尼诺周围的哥伦比亚亚马逊地区结核病负担很高,2016 年的患病率为 1,267/100,000 人。最近,在土著人群中发现了结核分枝杆菌复合群(MTBC)细菌的暴发,采用了经典的 MTBC 基因分型方法。在这里,我们采用全基因组测序的暴发调查方法,以提高系统发育分辨率,并深入了解这个偏远的哥伦比亚亚马逊地区的传播动态。在重复区域中包含支持良好的单核苷酸多态性和 -组装的本地参考基因组,为循环暴发菌株提供了更详细的图片,并揭示了新的传播链。来自不同定居点的多个患者在这种高发环境中可能感染了至少两种不同的克隆。因此,我们的结果有可能改进其他高负担环境中的分子监测研究,特别是那些具有少数克隆性耐多药(MDR)MTBC 谱系/分支的地区。

https://cdn.ncbi.nlm.nih.gov/pmc/blobs/5ba0/10269451/8ca46f5c2f54/spectrum.05013-22-f001.jpg

文献AI研究员

20分钟写一篇综述,助力文献阅读效率提升50倍。

立即体验

用中文搜PubMed

大模型驱动的PubMed中文搜索引擎

马上搜索

文档翻译

学术文献翻译模型,支持多种主流文档格式。

立即体验