Suppr超能文献

揭示胆汁淤积性肝损伤中的关键分子和免疫格局:对发病机制和药物治疗的启示

Uncovering key molecules and immune landscape in cholestatic liver injury: implications for pathogenesis and drug therapy.

作者信息

Song Shuailing, Li Xiao, Geng Chong, Guo Yaoyu, Yang Yi, Wang Chunhui

机构信息

Department of Gastroenterology, West China Hospital, Sichuan University, Chengdu, China.

Laboratory of Gastroenterology and Hepatology, West China Hospital, Sichuan University, Chengdu, China.

出版信息

Front Pharmacol. 2023 May 9;14:1171512. doi: 10.3389/fphar.2023.1171512. eCollection 2023.

Abstract

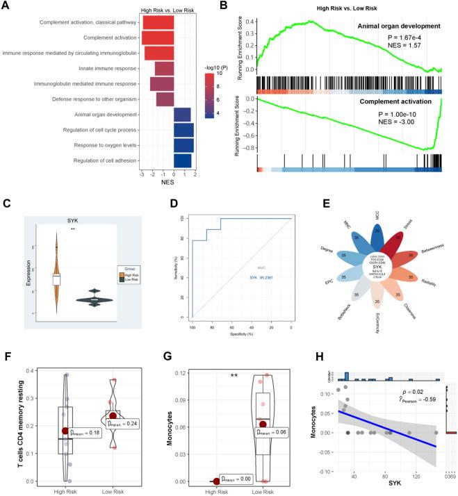
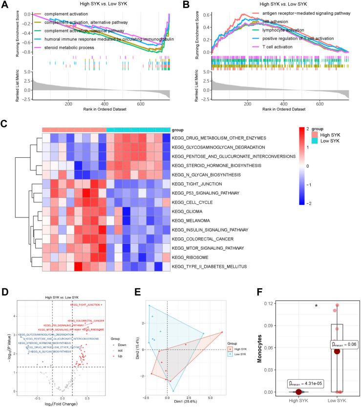
Cholestasis is a common pathological process in a variety of liver diseases that may lead to liver fibrosis, cirrhosis, and even liver failure. Cholestasis relief has been regarded as a principal target in the management of multiple chronic cholestasis liver diseases like primary sclerosing cholangitis (PSC) and primary biliary cholangitis (PBC) at present. However, complicated pathogenesis and limited acknowledgments fettered therapeutic development. Therefore, this study aimed to systematically analyze miRNA-mRNA regulatory networks in cholestatic liver injury in order to provide new treatment strategies. Gene Expression Omnibus (GEO) database (GSE159676) was used to screen differentially expressed hepatic miRNAs and mRNAs in the PSC control comparison and the PBC control comparison, respectively. MiRWalk 2.0 tool was used to predict miRNA-mRNA pairs. Subsequently, functional analysis and immune cell infiltration analysis were performed to explore the pivotal functions of the target genes. RT-PCR was used to verify the result. In total, a miRNA-mRNA network including 6 miRNAs (miR-122, miR-30e, let-7c, miR-107, miR-503, and miR-192) and 8 hub genes (PTPRC, TYROBP, LCP2, RAC2, SYK, TLR2, CD53, and LAPTM5) was constructed in cholestasis. Functional analysis revealed that these genes were mainly involved in the regulation of the immune system. Further analysis revealed that resting memory CD4 T cells and monocytes could potentially participate in cholestatic liver injury. The expressions of DEMis and eight hub genes were verified in ANIT-induced and BDL-induced cholestatic mouse models. Furthermore, SYK was found to have an impact on the response to UDCA, and its mechanism was possibly associated with complement activation and monocyte reduction. In the present study, a miRNA-mRNA regulatory network was constructed in cholestatic liver injury, which mostly mediated immune-related pathways. Moreover, the targeted gene SYK and monocytes were found to be related to UDCA response in PBC.

摘要

胆汁淤积是多种肝脏疾病中常见的病理过程,可能导致肝纤维化、肝硬化,甚至肝衰竭。目前,胆汁淤积缓解已被视为原发性硬化性胆管炎(PSC)和原发性胆汁性胆管炎(PBC)等多种慢性胆汁淤积性肝病治疗的主要目标。然而,复杂的发病机制和有限的认识阻碍了治疗的发展。因此,本研究旨在系统分析胆汁淤积性肝损伤中的miRNA-mRNA调控网络,以提供新的治疗策略。基因表达综合数据库(GEO)(GSE159676)分别用于筛选PSC与对照比较组以及PBC与对照比较组中差异表达的肝脏miRNA和mRNA。使用MiRWalk 2.0工具预测miRNA-mRNA对。随后,进行功能分析和免疫细胞浸润分析,以探索靶基因的关键功能。采用RT-PCR验证结果。在胆汁淤积中构建了一个包含6个miRNA(miR-122、miR-30e、let-7c、miR-107、miR-503和miR-192)和8个枢纽基因(PTPRC、TYROBP、LCP2、RAC2、SYK、TLR2、CD53和LAPTM5)的miRNA-mRNA网络。功能分析表明,这些基因主要参与免疫系统的调节。进一步分析表明,静息记忆CD4 T细胞和单核细胞可能参与胆汁淤积性肝损伤。在ANIT诱导和BDL诱导的胆汁淤积小鼠模型中验证了差异表达miRNA和8个枢纽基因的表达。此外,发现SYK对熊去氧胆酸(UDCA)的反应有影响,其机制可能与补体激活和单核细胞减少有关。在本研究中,在胆汁淤积性肝损伤中构建了一个miRNA-mRNA调控网络,该网络主要介导免疫相关途径。此外,发现靶向基因SYK和单核细胞与PBC中UDCA反应有关。

https://cdn.ncbi.nlm.nih.gov/pmc/blobs/4d52/10203247/80179b3f301a/fphar-14-1171512-g001.jpg

文献AI研究员

20分钟写一篇综述,助力文献阅读效率提升50倍。

立即体验

用中文搜PubMed

大模型驱动的PubMed中文搜索引擎

马上搜索

文档翻译

学术文献翻译模型,支持多种主流文档格式。

立即体验