Suppr超能文献

通过壳聚糖/海藻酸钠纳米颗粒共同递送阿霉素和羟氯喹以阻断自噬并增强乳腺癌治疗中的化疗效果

Co-delivery of doxorubicin and hydroxychloroquine via chitosan/alginate nanoparticles for blocking autophagy and enhancing chemotherapy in breast cancer therapy.

作者信息

Zhang Hui, Xue Qingwen, Zhou Zihan, He Ningning, Li Shangyong, Zhao Cheng

机构信息

Department of Abdominal Ultrasound, The Affiliated Hospital of Qingdao University, Qingdao, Shandong, China.

School of Basic Medicine, Qingdao Medical College, Qingdao University, Qingdao, China.

出版信息

Front Pharmacol. 2023 May 9;14:1176232. doi: 10.3389/fphar.2023.1176232. eCollection 2023.

Abstract

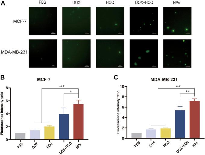
Breast cancer (BC) is the most common malignancy in women worldwide, and the standard treatment is chemotherapy or radiotherapy after surgery. In order to reduce the side effects of chemotherapy, various nanoparticles (NPs) have been discovered and synthesized, which has become a promising treatment for BC. In this study, a co-delivery nanodelivery drug system (Co-NDDS) was designed and synthesized with 2,3-dimercaptosuccinic acid (DMSA) coated FeO NPs as core encapsulated into chitosan/alginate nanoparticles (CANPs) shell, doxorubicin (DOX) and hydroxychloroquine (HCQ) as loading drugs. Smaller NPs carrying DOX (FeAC-DOX NPs) were loaded into larger NPs containing HCQ (FeAC-DOX@PC-HCQ NPs) by ionic gelation and emulsifying solvent volatilization methods. The physicochemical properties of this Co-NDDS were characterised, followed by studies of the anticancer effects and mechanisms using two different BC cell lines, MCF-7 cells and MDA-MB-231 cells. The results indicated that the Co-NDDS showcases exemplary physicochemical qualities and encapsulation capacity, facilitating accurate intracellular release through pH-sensitive attributes. Importantly, NPs can significantly increase the cytotoxicity of co-administered drugs and effectively inhibit the autophagy level of tumour cells. The Co-NDDS constructed in this study provides a promising strategy for the treatment of BC.

摘要

乳腺癌(BC)是全球女性中最常见的恶性肿瘤,标准治疗方法是术后化疗或放疗。为了减少化疗的副作用,人们发现并合成了各种纳米颗粒(NPs),这已成为一种有前景的乳腺癌治疗方法。在本研究中,设计并合成了一种共递送纳米给药系统(Co-NDDS),以2,3-二巯基琥珀酸(DMSA)包覆的FeO NPs为核心,包裹在壳聚糖/海藻酸钠纳米颗粒(CANPs)壳中,阿霉素(DOX)和羟氯喹(HCQ)为负载药物。通过离子凝胶法和乳化溶剂挥发法,将载有DOX的较小纳米颗粒(FeAC-DOX NPs)负载到含有HCQ的较大纳米颗粒(FeAC-DOX@PC-HCQ NPs)中。对该Co-NDDS的理化性质进行了表征,随后使用两种不同的乳腺癌细胞系MCF-7细胞和MDA-MB-231细胞研究了其抗癌作用和机制。结果表明,Co-NDDS具有优异的理化性质和包封能力,通过pH敏感特性促进药物在细胞内的准确释放。重要的是,纳米颗粒可以显著增加联合给药药物的细胞毒性,并有效抑制肿瘤细胞的自噬水平。本研究构建的Co-NDDS为乳腺癌治疗提供了一种有前景的策略。

https://cdn.ncbi.nlm.nih.gov/pmc/blobs/0088/10203398/686d599726a3/fphar-14-1176232-g001.jpg

文献AI研究员

20分钟写一篇综述,助力文献阅读效率提升50倍。

立即体验

用中文搜PubMed

大模型驱动的PubMed中文搜索引擎

马上搜索

文档翻译

学术文献翻译模型,支持多种主流文档格式。

立即体验