Suppr超能文献

靶向治疗 P2X4 受体和线粒体代谢在透明细胞肾细胞癌模型中的应用。

Therapeutic targeting of P2X4 receptor and mitochondrial metabolism in clear cell renal carcinoma models.

机构信息

Division of Hematology and Oncology, Jacobs School of Medicine and Biomedical Sciences, University at Buffalo, Buffalo, NY, USA.

Institute of Experimental Endocrinology and Oncology, Gaetano Salvatore (IEOS)-CNR, Naples, Italy.

出版信息

J Exp Clin Cancer Res. 2023 May 26;42(1):134. doi: 10.1186/s13046-023-02713-1.

Abstract

BACKGROUND

Clear cell renal cell carcinoma (ccRCC) is the most common subtype of renal cancer. Large-scale metabolomic data have associated metabolic alterations with the pathogenesis and progression of renal carcinoma and have correlated mitochondrial activity with poor survival in a subset of patients. The aim of this study was to determine whether targeting mitochondria-lysosome interaction could be a novel therapeutic approach using patient-derived organoids as avatar for drug response.

METHODS

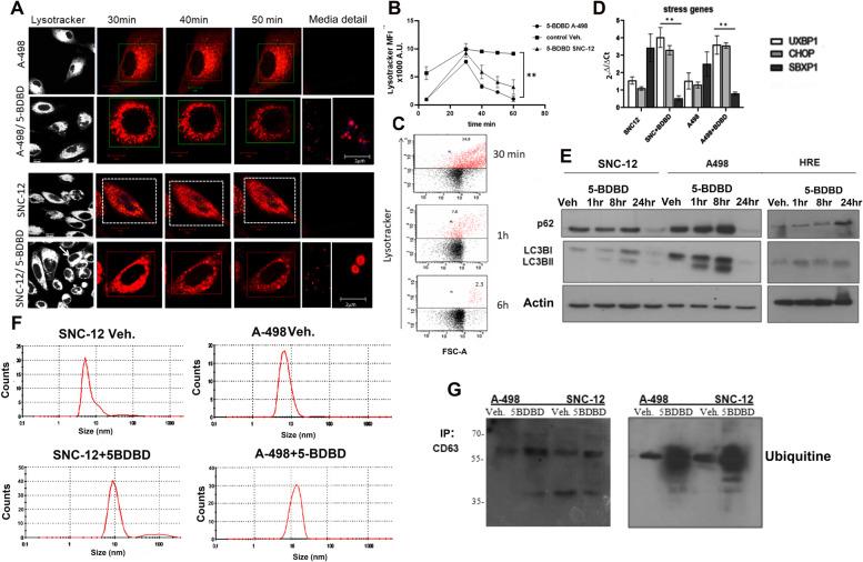
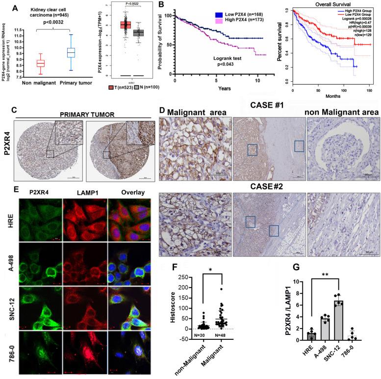
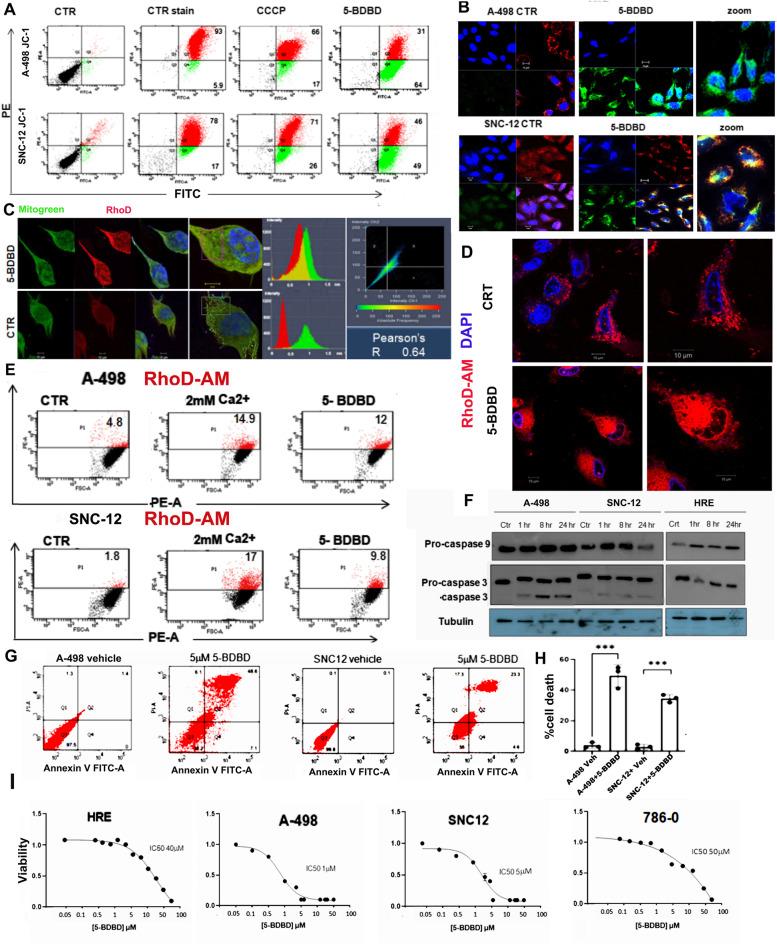
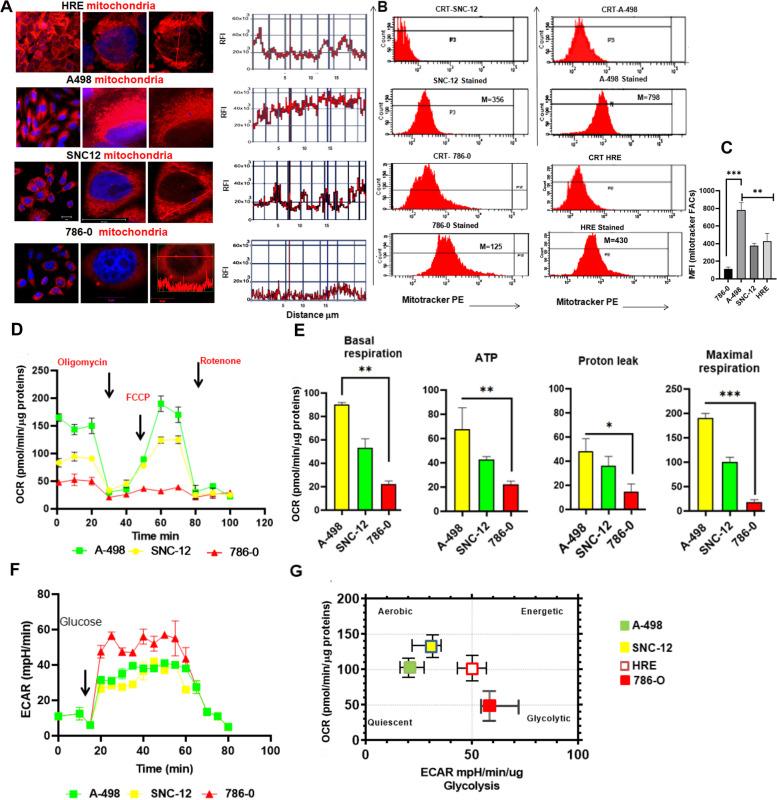
RNAseq data analysis and immunohistochemistry were used to show overexpression of Purinergic receptor 4 (P2XR4) in clear cell carcinomas. Seahorse experiments, immunofluorescence and fluorescence cell sorting were used to demonstrate that P2XR4 regulates mitochondrial activity and the balance of radical oxygen species. Pharmacological inhibitors and genetic silencing promoted lysosomal damage, calcium overload in mitochondria and cell death via both necrosis and apoptosis. Finally, we established patient-derived organoids and murine xenograft models to investigate the antitumor effect of P2XR4 inhibition using imaging drug screening, viability assay and immunohistochemistry.

RESULTS

Our data suggest that oxo-phosphorylation is the main source of tumor-derived ATP in a subset of ccRCC cells expressing P2XR4, which exerts a critical impact on tumor energy metabolism and mitochondrial activity. Prolonged mitochondrial failure induced by pharmacological inhibition or P2XR4 silencing was associated with increased oxygen radical species, changes in mitochondrial permeability (i.e., opening of the transition pore complex, dissipation of membrane potential, and calcium overload). Interestingly, higher mitochondrial activity in patient derived organoids was associated with greater sensitivity to P2XR4 inhibition and tumor reduction in a xenograft model.

CONCLUSION

Overall, our results suggest that the perturbed balance between lysosomal integrity and mitochondrial activity induced by P2XR4 inhibition may represent a new therapeutic strategy for a subset of patients with renal carcinoma and that individualized organoids may be help to predict drug efficacy.

摘要

背景

透明细胞肾细胞癌(ccRCC)是最常见的肾癌亚型。大规模代谢组学数据将代谢改变与肾癌的发病机制和进展相关联,并将线粒体活性与部分患者的不良生存相关联。本研究旨在确定靶向线粒体-溶酶体相互作用是否可以成为一种新的治疗方法,使用患者来源的类器官作为药物反应的替身。

方法

使用 RNAseq 数据分析和免疫组织化学显示嘌呤能受体 4(P2XR4)在透明细胞癌中的过表达。使用 Seahorse 实验、免疫荧光和荧光细胞分选来证明 P2XR4 调节线粒体活性和自由基氧物种的平衡。药理学抑制剂和基因沉默促进溶酶体损伤、线粒体钙超载,并通过坏死和凋亡导致细胞死亡。最后,我们建立了患者来源的类器官和小鼠异种移植模型,通过成像药物筛选、活力测定和免疫组织化学来研究 P2XR4 抑制对肿瘤的抗肿瘤作用。

结果

我们的数据表明,在表达 P2XR4 的 ccRCC 细胞亚群中,氧化磷酸化是肿瘤衍生 ATP 的主要来源,这对肿瘤能量代谢和线粒体活性产生了关键影响。药理学抑制或 P2XR4 沉默引起的线粒体功能衰竭与氧自由基的增加、线粒体通透性的改变(即,过渡孔复合物的开放、膜电位的耗散和钙超载)有关。有趣的是,在患者来源的类器官中更高的线粒体活性与对 P2XR4 抑制的更高敏感性以及异种移植模型中的肿瘤减少相关。

结论

总的来说,我们的结果表明,P2XR4 抑制引起的溶酶体完整性和线粒体活性之间的平衡失调可能代表了肾癌患者亚群的一种新的治疗策略,并且个性化的类器官可能有助于预测药物疗效。

https://cdn.ncbi.nlm.nih.gov/pmc/blobs/9386/10214673/3a5b1e382b14/13046_2023_2713_Fig1_HTML.jpg

文献AI研究员

20分钟写一篇综述,助力文献阅读效率提升50倍。

立即体验

用中文搜PubMed

大模型驱动的PubMed中文搜索引擎

马上搜索

文档翻译

学术文献翻译模型,支持多种主流文档格式。

立即体验