Suppr超能文献

基于化学选择性双环丁烷的生物硫醇质谱检测揭示了人类和细菌代谢物。

Chemoselective bicyclobutane-based mass spectrometric detection of biological thiols uncovers human and bacterial metabolites.

作者信息

Kaur Amanpreet, Lin Weifeng, Dovhalyuk Vladyslav, Driutti Léna, Di Martino Maria Letizia, Vujasinovic Miroslav, Löhr J-Matthias, Sellin Mikael E, Globisch Daniel

机构信息

Department of Chemistry - BMC, Science for Life Laboratory, Uppsala University 75124 Uppsala Sweden

Department of Medical Biochemistry and Microbiology, Science for Life Laboratory, Uppsala University 75123 Uppsala Sweden.

出版信息

Chem Sci. 2023 Apr 6;14(20):5291-5301. doi: 10.1039/d3sc00224a. eCollection 2023 May 24.

Abstract

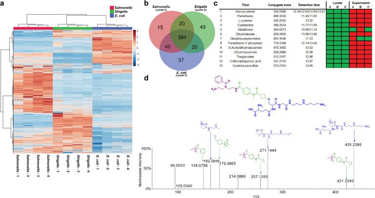
Sulfur is an essential element of life. Thiol-containing metabolites in all organisms are involved in the regulation of diverse biological processes. Especially, the microbiome produces bioactive metabolites or biological intermediates of this compound class. The analysis of thiol-containing metabolites is challenging due to the lack of specific tools, making these compounds difficult to investigate selectively. We have now developed a new methodology comprising bicyclobutane for chemoselective and irreversible capturing of this metabolite class. We utilized this new chemical biology tool immobilized onto magnetic beads for the investigation of human plasma, fecal samples, and bacterial cultures. Our mass spectrometric investigation detected a broad range of human, dietary and bacterial thiol-containing metabolites and we even captured the reactive sulfur species cysteine persulfide in both fecal and bacterial samples. The described comprehensive methodology represents a new mass spectrometric strategy for the discovery of bioactive thiol-containing metabolites in humans and the microbiome.

摘要

硫是生命的必需元素。所有生物体中含硫醇的代谢物都参与多种生物过程的调节。特别是,微生物群会产生这类化合物的生物活性代谢物或生物中间体。由于缺乏特定工具,含硫醇代谢物的分析具有挑战性,使得这些化合物难以进行选择性研究。我们现已开发出一种新方法,该方法包含双环丁烷,用于对这类代谢物进行化学选择性和不可逆捕获。我们将这种固定在磁珠上的新化学生物学工具用于人类血浆、粪便样本和细菌培养物的研究。我们的质谱研究检测到了多种人类、饮食和细菌来源的含硫醇代谢物,甚至在粪便和细菌样本中捕获到了活性硫物种——半胱氨酸过硫化物。所描述的综合方法代表了一种用于发现人类和微生物群中具有生物活性的含硫醇代谢物的新质谱策略。

https://cdn.ncbi.nlm.nih.gov/pmc/blobs/7063/10207876/eea4eb37ab72/d3sc00224a-f1.jpg

文献AI研究员

20分钟写一篇综述,助力文献阅读效率提升50倍。

立即体验

用中文搜PubMed

大模型驱动的PubMed中文搜索引擎

马上搜索

文档翻译

学术文献翻译模型,支持多种主流文档格式。

立即体验