Suppr超能文献

CDH4 抑制口腔鳞状细胞癌细胞中的铁死亡。

CDH4 inhibits ferroptosis in oral squamous cell carcinoma cells.

机构信息

Department of Preventive Dentistry, School and Hospital of Stomatology, Fujian Medical University, 246 Yang Qiao Middle Road, Fuzhou, 350002, China.

Key Laboratory of Stomatology of Fujian Province, School and Hospital of Stomatology, Fujian Medical University, 88 Jiaotong Rd, Fuzhou, 350004, China.

出版信息

BMC Oral Health. 2023 May 27;23(1):329. doi: 10.1186/s12903-023-03046-3.

Abstract

BACKGROUND

The cadherin-4 gene (CDH4), a member of the cadherin family genes, encodes R-cadherin (R-cad); however, the function of this gene in different types of cancer remains controversial. The function of CDH4 in OSCC (oral squamous cell carcinoma) is unknown.

MATERIALS AND METHODS

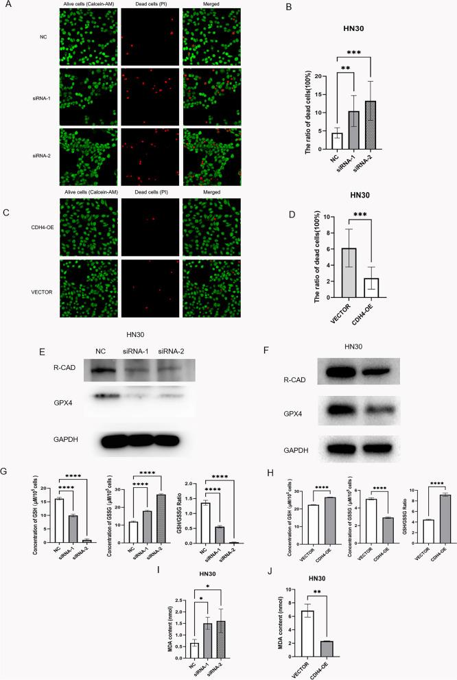
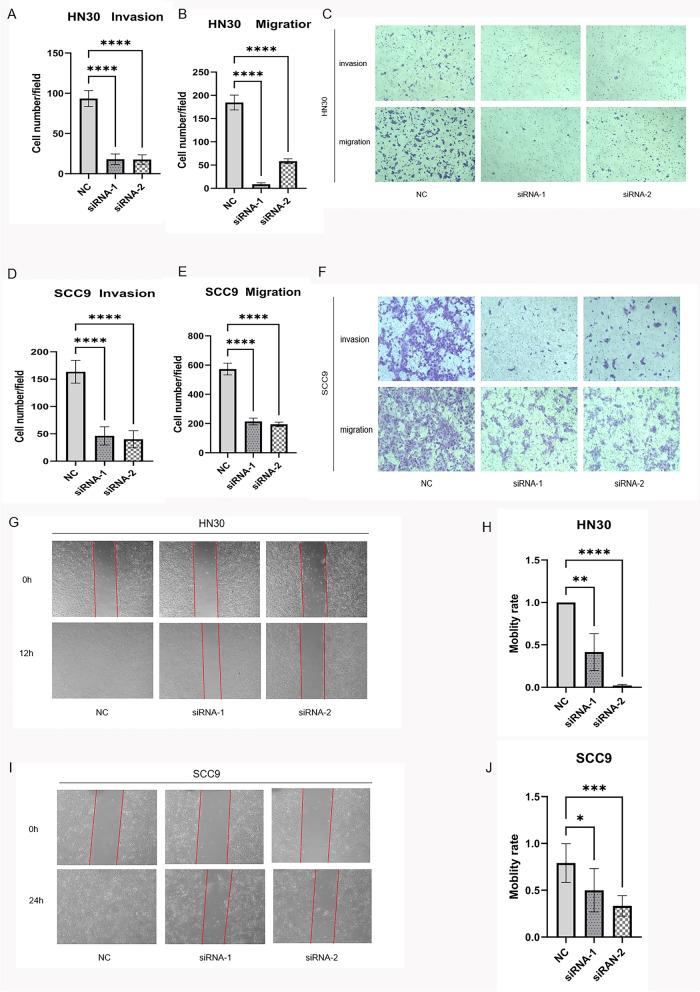
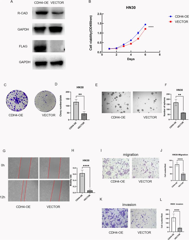
We use the Cancer Genome Atlas (TCGA) database to find the expression of CDH4 in OSCC is more than normal tissue. Our tissue samples also confirmed that CDH4 gene was highly expressed in OSCC. The related cell function assay detected that CDH4 promotes the ability of cell proliferation, migration, self-renewal and invasion. Cell staining experiment confirmed that the change of CDH4 expression would change the cell mortality. The western blot of GPX4 (glutathione-dependent peroxidase-4), GSH (reduced glutathione) test assay and MDA(Malondialdehyde) test assay show that the expression of CDH4 may resist the sensitivity of ferropotosis in OSCC.

RESULTS

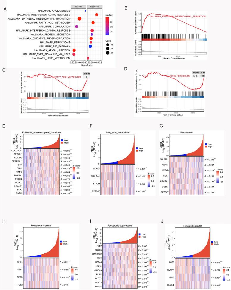
CDH4 was upregulated in OSCC samples and was correlation with poor survival of patients. High expression of CDH4 effectively promotes the proliferation, mobility of OSCC cells and reduce the sensitivity of OSCC cells to ferroptosis. CDH4 is positively correlated with EMT pathway genes, negatively correlated with fatty acid metabolism pathway genes and peroxisome pathway genes, and positively correlated with ferroptosis suppressor genes in OSCC.

CONCLUSIONS

These results indicate that CDH4 may play a positive role in tumor progression and resistance ferroptosis and may be a potential therapeutic target for OSCC.

摘要

背景

钙黏蛋白 4 基因(CDH4)是钙黏蛋白家族基因的成员,编码 R-钙黏蛋白(R-cad);然而,该基因在不同类型癌症中的作用仍存在争议。CDH4 在口腔鳞状细胞癌(OSCC)中的作用尚不清楚。

材料和方法

我们使用癌症基因组图谱(TCGA)数据库发现 CDH4 在 OSCC 中的表达高于正常组织。我们的组织样本也证实 CDH4 基因在 OSCC 中高度表达。相关的细胞功能测定检测到 CDH4 促进了细胞增殖、迁移、自我更新和侵袭的能力。细胞染色实验证实 CDH4 表达的变化会改变细胞死亡率。谷胱甘肽依赖的过氧化物酶-4(GPX4)、还原型谷胱甘肽(GSH)测试和丙二醛(MDA)测试的 Western blot 表明 CDH4 的表达可能会抵抗 OSCC 中的铁死亡敏感性。

结果

CDH4 在 OSCC 样本中上调,并与患者的不良生存相关。CDH4 的高表达有效地促进了 OSCC 细胞的增殖、迁移,并降低了 OSCC 细胞对铁死亡的敏感性。CDH4 与 EMT 通路基因呈正相关,与脂肪酸代谢通路基因和过氧化物酶体通路基因呈负相关,与 OSCC 中的铁死亡抑制基因呈正相关。

结论

这些结果表明 CDH4 可能在肿瘤进展和抵抗铁死亡中发挥积极作用,可能是 OSCC 的潜在治疗靶点。

https://cdn.ncbi.nlm.nih.gov/pmc/blobs/6b5a/10224206/1a63e409251b/12903_2023_3046_Fig1_HTML.jpg

文献AI研究员

20分钟写一篇综述,助力文献阅读效率提升50倍。

立即体验

用中文搜PubMed

大模型驱动的PubMed中文搜索引擎

马上搜索

文档翻译

学术文献翻译模型,支持多种主流文档格式。

立即体验